Suppr超能文献

BDE47 通过靶向 miR-23b 的转录调控诱导大鼠 CYP3A1。

BDE47 induces rat CYP3A1 by targeting the transcriptional regulation of miR-23b.

机构信息

Key Lab of Modern Toxicology of Ministry of Education, School of Public Health, Nanjing Medical University, 101 Longmian Avenue, Nanjing 211166, P. R. China.

Key Laboratory of Pediatrics, Nanjing Children's Hospital Affiliated to Nanjing Medical University, 72 Guangzhou Road, Nanjing 210008, P. R. China.

出版信息

Sci Rep. 2016 Aug 22;6:31958. doi: 10.1038/srep31958.

Abstract

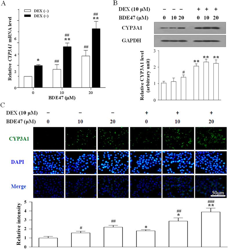
Cytochrome P450 3A (CYP3A) is the most abundant CYP450 enzyme in the liver and is involved in the metabolism of over 50% of xenobiotics. Our previous studies revealed that 2,2',4,4'-tetrabromodiphenyl ether (BDE47) could induce rat CYP3A1 expression, but the molecular basis remains unclear. Using in silico analysis, we identified a potential miR-23b recognition element (MRE23b) in the 3'-UTR region of CYP3A1 mRNA, which was verified by the luciferase assay. The miR-23b mimic and inhibitor significantly down- and up-regulated the expression of CYP3A1, respectively. Additionally, BDE47 significantly down-regulated the expression of miR-23b in rats and in hepatic H4IIE cells. Induction or blockage of CYP3A1 by a miR-23b inhibitor or mimic could correspondingly alter BDE47-induced expression of CYP3A1 and cytotoxicity in H4IIE cells. Furthermore, LV-anti-miR-23b significantly decreased endogenous levels of miR-23b and increased the expression and activity of CYP3A1 in rat liver. LV-anti-miR-23b also significantly increased the hydroxylated metabolites of BDE47 (3-OH-BDE47, 4-OH-BDE42, and 4'-OH-BDE49) in rat serum. In conclusion, we first found that BDE47 induced rat CYP3A1 expression by targeting the transcriptional regulation of miR-23b. This study helps provide a better understanding of CYP3A regulation and offers novel clues for the role of miRNAs in the metabolism and distribution of environmental pollutants.

摘要

细胞色素 P450 3A(CYP3A)是肝脏中含量最丰富的 CYP450 酶,参与超过 50%的异生物质的代谢。我们之前的研究表明,2,2',4,4'-四溴二苯醚(BDE47)可以诱导大鼠 CYP3A1 的表达,但分子机制尚不清楚。通过计算机分析,我们在 CYP3A1 mRNA 的 3'-UTR 区域中发现了一个潜在的 miR-23b 识别元件(MRE23b),通过荧光素酶实验得到了验证。miR-23b 模拟物和抑制剂分别显著下调和上调 CYP3A1 的表达。此外,BDE47 可显著下调大鼠和肝 H4IIE 细胞中 miR-23b 的表达。miR-23b 抑制剂或模拟物对 CYP3A1 的诱导或阻断可相应改变 BDE47 诱导的 H4IIE 细胞中 CYP3A1 的表达和细胞毒性。此外,LV-anti-miR-23b 可显著降低大鼠肝内 miR-23b 的内源性水平,并增加 CYP3A1 的表达和活性。LV-anti-miR-23b 还可显著增加大鼠血清中 BDE47 的羟基化代谢物(3-OH-BDE47、4-OH-BDE42 和 4'-OH-BDE49)的含量。综上所述,我们首次发现 BDE47 通过靶向 miR-23b 的转录调控诱导大鼠 CYP3A1 的表达。本研究有助于更好地理解 CYP3A 的调控,并为 miRNA 在环境污染物的代谢和分布中的作用提供新的线索。

https://cdn.ncbi.nlm.nih.gov/pmc/blobs/6ab9/4992956/c94aeceb3d26/srep31958-f1.jpg

文献AI研究员

20分钟写一篇综述,助力文献阅读效率提升50倍。

立即体验

用中文搜PubMed

大模型驱动的PubMed中文搜索引擎

马上搜索

文档翻译

学术文献翻译模型,支持多种主流文档格式。

立即体验