Hillis James M, Davies Julie, Mundim Mayara Vieira, Al-Dalahmah Osama, Szele Francis G
Department of Physiology, Anatomy and Genetics, University of Oxford, South Parks Road, Oxford, OX1 3QX, UK.
Department of Biochemistry, Universidade Federal de São Paulo, São Paulo, 04039-032, Brazil.
J Neuroinflammation. 2016 Aug 22;13(1):190. doi: 10.1186/s12974-016-0651-2.
Cuprizone leads to demyelination of the corpus callosum (CC) and activates progenitor cells in the adjacent subventricular zone (SVZ), a stem cell niche which contributes to remyelination. The healthy SVZ contains semi-activated microglia and constitutively expresses the pro-inflammatory molecule galectin-3 (Gal-3) suggesting the niche uniquely regulates inflammation.
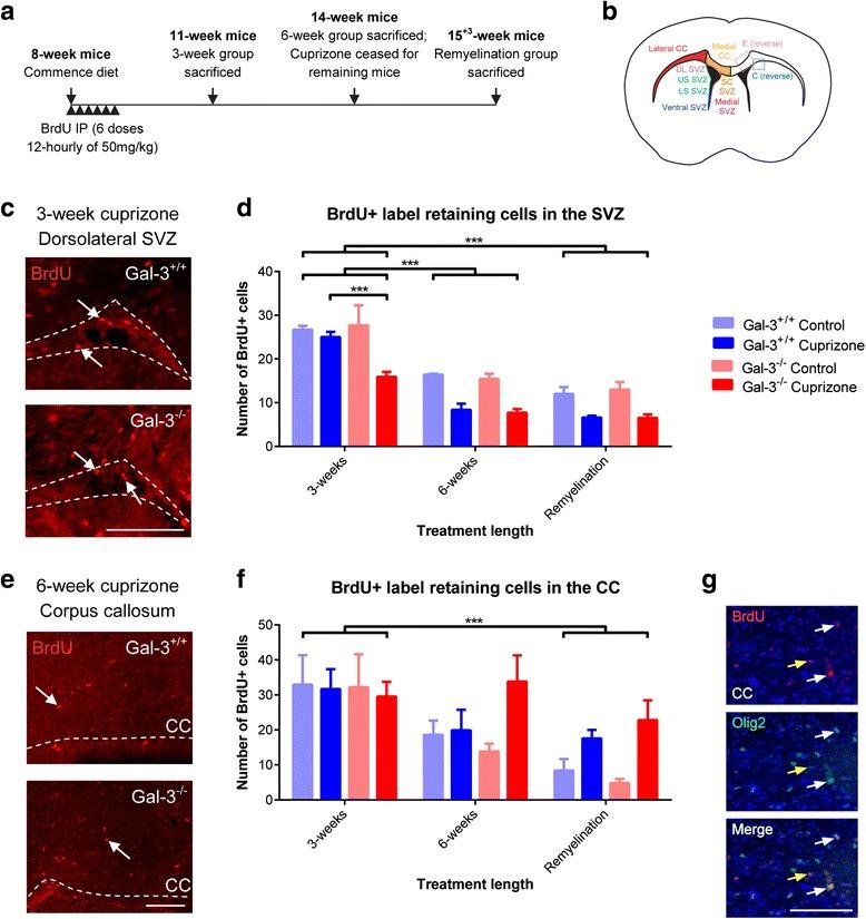
We studied the inflammatory response to cuprizone in the SVZ and CC in Gal-3 knockout mice using immunohistochemistry and with the in vitro neurosphere assay.
Cuprizone caused loss of myelin basic protein (MBP) immunofluorescence in the CC suggesting demyelination. Cuprizone increased the density of CD45+/Iba1+ microglial cells and also increased Gal-3 expression in the CC. Surprisingly, the number of Gal-3+ and CD45+ cells decreased in the SVZ after cuprizone, suggesting inflammation was selectively reduced therein. Inflammation can regulate SVZ proliferation and indeed the number of phosphohistone H3+ (PHi3+) cells decreased in the SVZ but increased in the CC in both genotypes after cuprizone treatment. BrdU+ SVZ cell numbers also decreased in the SVZ after cuprizone, and this effect was significantly greater at 3 weeks in Gal-3 (-/-) mice compared to WT, suggesting Gal-3 normally limits SVZ cell emigration following cuprizone treatment.
This study reveals a uniquely regulated inflammatory response in the SVZ and shows that Gal-3 participates in remyelination in the cuprizone model. This contrasts with more severe models of demyelination which induce SVZ inflammation and suggests the extent of demyelination affects the SVZ neurogenic response.
铜螯合剂可导致胼胝体脱髓鞘,并激活相邻脑室下区(SVZ)的祖细胞,SVZ是一个有助于再髓鞘化的干细胞生态位。健康的SVZ含有半活化的小胶质细胞,并组成性表达促炎分子半乳凝素-3(Gal-3),这表明该生态位独特地调节炎症。
我们使用免疫组织化学和体外神经球试验研究了Gal-3基因敲除小鼠SVZ和胼胝体对铜螯合剂的炎症反应。
铜螯合剂导致胼胝体中髓鞘碱性蛋白(MBP)免疫荧光缺失,提示脱髓鞘。铜螯合剂增加了CC中CD45+/Iba1+小胶质细胞的密度,也增加了Gal-3在CC中的表达。令人惊讶的是,铜螯合剂处理后,SVZ中Gal-3+和CD45+细胞的数量减少,表明其中的炎症被选择性降低。炎症可调节SVZ增殖,事实上,铜螯合剂处理后,两种基因型小鼠的SVZ中磷酸化组蛋白H3+(PHi3+)细胞数量减少,但在CC中增加。铜螯合剂处理后,SVZ中BrdU+细胞数量也减少,与野生型相比,Gal-3(-/-)小鼠在3周时这种效应明显更大,这表明Gal-3通常限制铜螯合剂处理后SVZ细胞的迁出。
本研究揭示了SVZ中独特调节的炎症反应,并表明Gal-3参与了铜螯合剂模型中的再髓鞘化。这与诱导SVZ炎症的更严重脱髓鞘模型形成对比,并表明脱髓鞘程度影响SVZ神经源性反应。