School of Life Sciences, Zhengzhou University, Zhengzhou 450001, China.
The First Affiliated Hospital, Zhengzhou University, Zhengzhou 450052, China.
Nat Commun. 2016 Aug 24;7:12598. doi: 10.1038/ncomms12598.
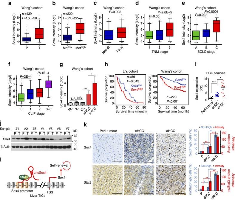
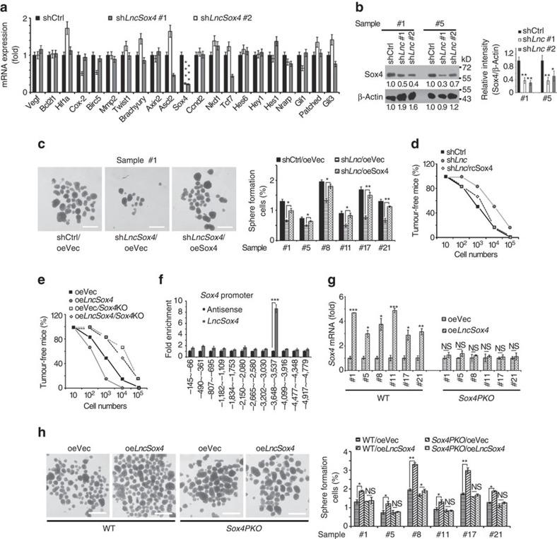
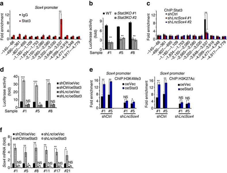
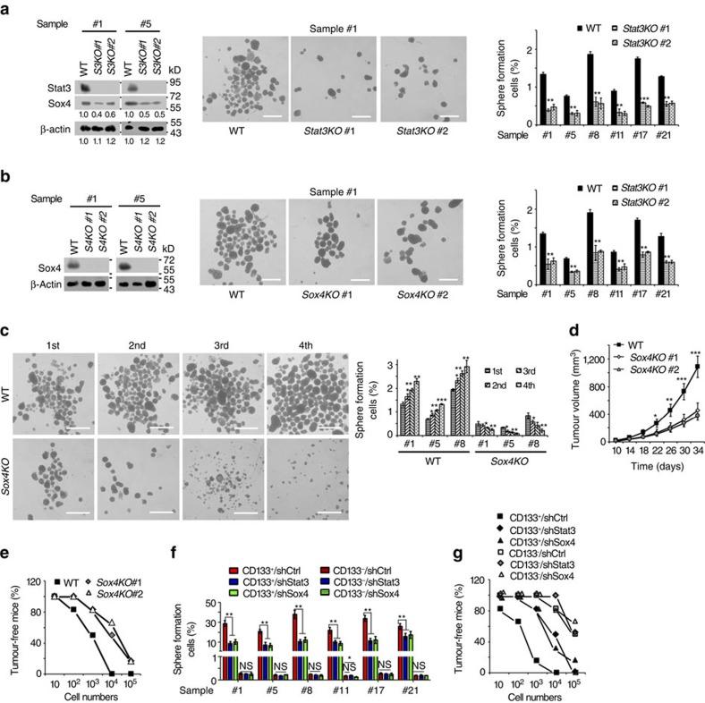
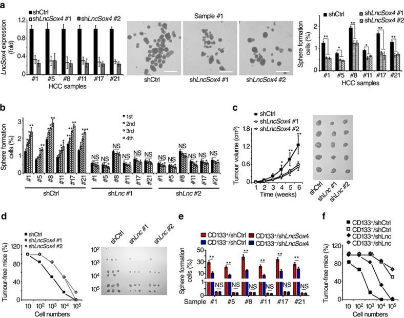
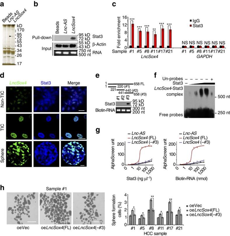
Liver cancer has a tendency to develop asymptomatically in patients, so most patients are diagnosed at a later stage. Accumulating evidence implicates that liver tumour-initiating cells (TICs) as being responsible for liver cancer initiation and recurrence. However, the molecular mechanism of liver TIC self-renewal is poorly understood. Here we discover that a long noncoding RNA (lncRNA) termed LncSox4 is highly expressed in hepatocellular carcinoma (HCC) tissues and in liver TICs. We find that LncSox4 is required for liver TIC self-renewal and tumour initiation. LncSox4 interacts with and recruits Stat3 to the Sox4 promoter to initiate the expression of Sox4, which is highly expressed in liver TICs and required for liver TIC self-renewal. The expression level of Sox4 correlates with HCC development, clinical severity and prognosis of patients. Altogether, we find that LncSox4 is highly expressed in liver TICs and is required for their self-renewal.
肝癌在患者中往往无症状发展,因此大多数患者被诊断为晚期。越来越多的证据表明,肝肿瘤起始细胞(TICs)是肝癌发生和复发的原因。然而,肝 TIC 自我更新的分子机制尚不清楚。在这里,我们发现一种称为 LncSox4 的长链非编码 RNA(lncRNA)在肝细胞癌(HCC)组织和肝 TIC 中高度表达。我们发现 LncSox4 是肝 TIC 自我更新和肿瘤起始所必需的。LncSox4 与 Stat3 相互作用,并将 Stat3 募集到 Sox4 启动子上,启动 Sox4 的表达,Sox4 在肝 TIC 中高度表达,是肝 TIC 自我更新所必需的。Sox4 的表达水平与 HCC 的发展、患者的临床严重程度和预后相关。总之,我们发现 LncSox4 在肝 TIC 中高度表达,是其自我更新所必需的。