Suppr超能文献

登革病毒激活 Nrf2 会导致 CLEC5A 增加,从而增强单核吞噬细胞产生 TNF-α。

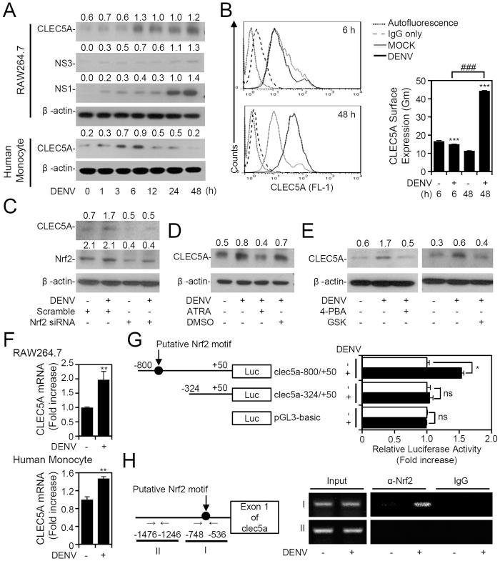
Activation of Nrf2 by the dengue virus causes an increase in CLEC5A, which enhances TNF-α production by mononuclear phagocytes.

机构信息

Institute of Basic Medical Sciences, College of Medicine, National Cheng Kung University, Tainan 701, Taiwan.

Center of Infectious Disease and Signaling Research, National Cheng Kung University, Tainan 701, Taiwan.

出版信息

Sci Rep. 2016 Aug 26;6:32000. doi: 10.1038/srep32000.

Abstract

Infection by the dengue virus (DENV) threatens global public health due to its high prevalence and the lack of effective treatments. Host factors may contribute to the pathogenesis of DENV; herein, we investigated the role of nuclear factor (erythroid-derived 2)-like 2 (Nrf2), which is activated by DENV in mononuclear phagocytes. DENV infection selectively activates Nrf2 following nuclear translocation. Following endoplasmic reticular (ER) stress, protein kinase R-like ER kinase (PERK) facilitated Nrf2-mediated transcriptional activation of C-type lectin domain family 5, member A (CLEC5A) to increase CLEC5A expression. Signaling downstream of the Nrf2-CLEC5A interaction enhances Toll-like receptor 3 (TLR3)-independent tumor necrosis factor (TNF)-α production following DENV infection. Forced expression of the NS2B3 viral protein induces Nrf2 nuclear translocation/activation and CLEC5A expression which increases DENV-induced TNF-α production. Animal studies confirmed Nrf2-induced CLEC5A and TNF-α in brains of DENV-infected mice. These results demonstrate that DENV infection causes Nrf2-regulated TNF-α production by increasing levels of CLEC5A.

摘要

登革热病毒(DENV)的感染由于其高发病率和缺乏有效治疗方法而威胁着全球公共健康。宿主因素可能有助于 DENV 的发病机制;在这里,我们研究了核因子(红系衍生 2)样 2(Nrf2)的作用,DENV 在单核吞噬细胞中激活该因子。DENV 感染选择性地激活核转位后的 Nrf2。内质网(ER)应激后,蛋白激酶 R 样 ER 激酶(PERK)促进 Nrf2 介导的 C 型凝集素结构域家族 5,成员 A(CLEC5A)的转录激活,从而增加 CLEC5A 的表达。Nrf2-CLEC5A 相互作用的下游信号增强了 DENV 感染后 Toll 样受体 3(TLR3)非依赖性肿瘤坏死因子(TNF)-α的产生。NS2B3 病毒蛋白的强制表达诱导 Nrf2 核易位/激活和 CLEC5A 表达,从而增加 DENV 诱导的 TNF-α产生。动物研究证实了 DENV 感染导致 Nrf2 诱导的 CLEC5A 和 TNF-α在感染 DENV 的小鼠大脑中的表达。这些结果表明,DENV 感染通过增加 CLEC5A 的水平引起 Nrf2 调节的 TNF-α产生。

https://cdn.ncbi.nlm.nih.gov/pmc/blobs/79a0/4999957/ad2097091f10/srep32000-f1.jpg

文献AI研究员

20分钟写一篇综述,助力文献阅读效率提升50倍。

立即体验

用中文搜PubMed

大模型驱动的PubMed中文搜索引擎

马上搜索

文档翻译

学术文献翻译模型,支持多种主流文档格式。

立即体验