Department of Molecular Pharmacology, Physiology and Biotechnology, Brown University, Providence, United States.
College of Health and Life Science, Research Institute for Environment, Health and Society, Brunel University London, Uxbridge, United Kingdom.
Elife. 2016 Aug 30;5:e16539. doi: 10.7554/eLife.16539.
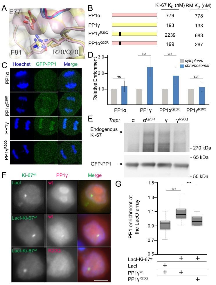
Ki-67 and RepoMan have key roles during mitotic exit. Previously, we showed that Ki-67 organizes the mitotic chromosome periphery and recruits protein phosphatase 1 (PP1) to chromatin at anaphase onset, in a similar manner as RepoMan (Booth et al., 2014). Here we show how Ki-67 and RepoMan form mitotic exit phosphatases by recruiting PP1, how they distinguish between distinct PP1 isoforms and how the assembly of these two holoenzymes are dynamically regulated by Aurora B kinase during mitosis. Unexpectedly, our data also reveal that Ki-67 and RepoMan bind PP1 using an identical, yet novel mechanism, interacting with a PP1 pocket that is engaged only by these two PP1 regulators. These findings not only show how two distinct mitotic exit phosphatases are recruited to their substrates, but also provide immediate opportunities for the design of novel cancer therapeutics that selectively target the Ki-67:PP1 and RepoMan:PP1 holoenzymes.
Ki-67 和 RepoMan 在有丝分裂末期中起着关键作用。之前,我们发现 Ki-67 组织有丝分裂染色体的外周,并在后期起始时将蛋白磷酸酶 1(PP1)募集到染色质上,这种方式类似于 RepoMan(Booth 等人,2014 年)。在这里,我们展示了 Ki-67 和 RepoMan 如何通过招募 PP1 形成有丝分裂末期磷酸酶,它们如何区分不同的 PP1 同工型,以及在有丝分裂过程中 Aurora B 激酶如何动态调节这两种全酶的组装。出乎意料的是,我们的数据还表明,Ki-67 和 RepoMan 利用一种相同但新颖的机制与 PP1 结合,该机制与仅由这两种 PP1 调节剂参与的 PP1 结合口袋相互作用。这些发现不仅展示了两种不同的有丝分裂末期磷酸酶如何被招募到它们的底物上,而且为设计选择性靶向 Ki-67:PP1 和 RepoMan:PP1 全酶的新型癌症治疗方法提供了直接机会。