• 文献检索
  • 文档翻译
  • 深度研究
  • 学术资讯
  • Suppr Zotero 插件Zotero 插件
  • 邀请有礼
  • 套餐&价格
  • 历史记录
应用&插件
Suppr Zotero 插件Zotero 插件浏览器插件Mac 客户端Windows 客户端微信小程序
定价
高级版会员购买积分包购买API积分包
服务
文献检索文档翻译深度研究API 文档MCP 服务
关于我们
关于 Suppr公司介绍联系我们用户协议隐私条款
关注我们

Suppr 超能文献

核心技术专利:CN118964589B侵权必究
粤ICP备2023148730 号-1Suppr @ 2026

文献检索

告别复杂PubMed语法,用中文像聊天一样搜索,搜遍4000万医学文献。AI智能推荐,让科研检索更轻松。

立即免费搜索

文件翻译

保留排版,准确专业,支持PDF/Word/PPT等文件格式,支持 12+语言互译。

免费翻译文档

深度研究

AI帮你快速写综述,25分钟生成高质量综述,智能提取关键信息,辅助科研写作。

立即免费体验

胰腺成纤维细胞中Smoothened基因的缺失会增加腺泡-导管化生。

Genetic ablation of Smoothened in pancreatic fibroblasts increases acinar-ductal metaplasia.

作者信息

Liu Xin, Pitarresi Jason R, Cuitiño Maria C, Kladney Raleigh D, Woelke Sarah A, Sizemore Gina M, Nayak Sunayana G, Egriboz Onur, Schweickert Patrick G, Yu Lianbo, Trela Stefan, Schilling Daniel J, Halloran Shannon K, Li Maokun, Dutta Shourik, Fernandez Soledad A, Rosol Thomas J, Lesinski Gregory B, Shakya Reena, Ludwig Thomas, Konieczny Stephen F, Leone Gustavo, Wu Jinghai, Ostrowski Michael C

机构信息

Comprehensive Cancer Center, The Ohio State University, Columbus, Ohio 43210, USA; Cancer Biology and Genetics Department, The Ohio State University, Columbus, Ohio 43210, USA;

Comprehensive Cancer Center, The Ohio State University, Columbus, Ohio 43210, USA;

出版信息

Genes Dev. 2016 Sep 1;30(17):1943-55. doi: 10.1101/gad.283499.116. Epub 2016 Sep 15.

DOI:10.1101/gad.283499.116
PMID:27633013
原文链接:https://pmc.ncbi.nlm.nih.gov/articles/PMC5066238/
Abstract

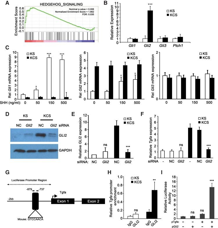
The contribution of the microenvironment to pancreatic acinar-to-ductal metaplasia (ADM), a preneoplastic transition in oncogenic Kras-driven pancreatic cancer progression, is currently unclear. Here we show that disruption of paracrine Hedgehog signaling via genetic ablation of Smoothened (Smo) in stromal fibroblasts in a Kras(G12D) mouse model increased ADM. Smo-deleted fibroblasts had higher expression of transforming growth factor-α (Tgfa) mRNA and secreted higher levels of TGFα, leading to activation of EGFR signaling in acinar cells and increased ADM. The mechanism involved activation of AKT and noncanonical activation of the GLI family transcription factor GLI2. GLI2 was phosphorylated at Ser230 in an AKT-dependent fashion and directly regulated Tgfa expression in fibroblasts lacking Smo Additionally, Smo-deleted fibroblasts stimulated the growth of Kras(G12D)/Tp53(R172H) pancreatic tumor cells in vivo and in vitro. These results define a non-cell-autonomous mechanism modulating Kras(G12D)-driven ADM that is balanced by cross-talk between Hedgehog/SMO and AKT/GLI2 pathways in stromal fibroblasts.

摘要

微环境对胰腺腺泡-导管化生(ADM)的影响目前尚不清楚,ADM是致癌性Kras驱动的胰腺癌进展过程中的一种癌前转变。在此,我们发现在Kras(G12D)小鼠模型中,通过基因敲除基质成纤维细胞中的平滑肌瘤(Smo)来破坏旁分泌Hedgehog信号通路会增加ADM。缺失Smo的成纤维细胞中转化生长因子-α(Tgfa)mRNA表达较高,分泌的TGFα水平也较高,从而导致腺泡细胞中EGFR信号通路激活并增加ADM。其机制涉及AKT的激活和GLI家族转录因子GLI2的非经典激活。GLI2以AKT依赖的方式在Ser230位点磷酸化,并直接调节缺乏Smo的成纤维细胞中Tgfa的表达。此外,缺失Smo的成纤维细胞在体内和体外均可刺激Kras(G12D)/Tp53(R172H)胰腺肿瘤细胞的生长。这些结果定义了一种非细胞自主机制,该机制通过基质成纤维细胞中Hedgehog/SMO和AKT/GLI2通路之间的相互作用来调节Kras(G12D)驱动的ADM。

https://cdn.ncbi.nlm.nih.gov/pmc/blobs/d153/5066238/87f927251450/1943f07.jpg
https://cdn.ncbi.nlm.nih.gov/pmc/blobs/d153/5066238/c9958bad9802/1943f01.jpg
https://cdn.ncbi.nlm.nih.gov/pmc/blobs/d153/5066238/6da9bcaa9a5b/1943f02.jpg
https://cdn.ncbi.nlm.nih.gov/pmc/blobs/d153/5066238/a801de93f366/1943f03.jpg
https://cdn.ncbi.nlm.nih.gov/pmc/blobs/d153/5066238/9e6efb861a7d/1943f04.jpg
https://cdn.ncbi.nlm.nih.gov/pmc/blobs/d153/5066238/34ffd6c85374/1943f05.jpg
https://cdn.ncbi.nlm.nih.gov/pmc/blobs/d153/5066238/88d7c627fd12/1943f06.jpg
https://cdn.ncbi.nlm.nih.gov/pmc/blobs/d153/5066238/87f927251450/1943f07.jpg
https://cdn.ncbi.nlm.nih.gov/pmc/blobs/d153/5066238/c9958bad9802/1943f01.jpg
https://cdn.ncbi.nlm.nih.gov/pmc/blobs/d153/5066238/6da9bcaa9a5b/1943f02.jpg
https://cdn.ncbi.nlm.nih.gov/pmc/blobs/d153/5066238/a801de93f366/1943f03.jpg
https://cdn.ncbi.nlm.nih.gov/pmc/blobs/d153/5066238/9e6efb861a7d/1943f04.jpg
https://cdn.ncbi.nlm.nih.gov/pmc/blobs/d153/5066238/34ffd6c85374/1943f05.jpg
https://cdn.ncbi.nlm.nih.gov/pmc/blobs/d153/5066238/88d7c627fd12/1943f06.jpg
https://cdn.ncbi.nlm.nih.gov/pmc/blobs/d153/5066238/87f927251450/1943f07.jpg

相似文献

1
Genetic ablation of Smoothened in pancreatic fibroblasts increases acinar-ductal metaplasia.胰腺成纤维细胞中Smoothened基因的缺失会增加腺泡-导管化生。
Genes Dev. 2016 Sep 1;30(17):1943-55. doi: 10.1101/gad.283499.116. Epub 2016 Sep 15.
2
Pancreatic fibroblasts smoothen their activities via AKT-GLI2-TGFα.胰腺成纤维细胞通过AKT-GLI2-TGFα来调节自身活性。
Genes Dev. 2016 Sep 1;30(17):1911-2. doi: 10.1101/gad.289272.116.
3
GRP78 haploinsufficiency suppresses acinar-to-ductal metaplasia, signaling, and mutant -driven pancreatic tumorigenesis in mice.GRP78 杂合不足抑制小鼠腺泡到导管的化生、信号转导以及突变驱动的胰腺肿瘤发生。
Proc Natl Acad Sci U S A. 2017 May 16;114(20):E4020-E4029. doi: 10.1073/pnas.1616060114. Epub 2017 May 1.
4
NFATc1 Links EGFR Signaling to Induction of Sox9 Transcription and Acinar-Ductal Transdifferentiation in the Pancreas.NFATc1将表皮生长因子受体(EGFR)信号传导与胰腺中Sox9转录的诱导及腺泡-导管转分化联系起来。
Gastroenterology. 2015 May;148(5):1024-1034.e9. doi: 10.1053/j.gastro.2015.01.033. Epub 2015 Jan 23.
5
Oncogenic KRas-induced Increase in Fluid-phase Endocytosis is Dependent on N-WASP and is Required for the Formation of Pancreatic Preneoplastic Lesions.致癌性KRas诱导的液相内吞作用增加依赖于N-WASP,并且是胰腺肿瘤前病变形成所必需的。
EBioMedicine. 2017 Feb;15:90-99. doi: 10.1016/j.ebiom.2016.12.013. Epub 2016 Dec 24.
6
Hes1 plays an essential role in Kras-driven pancreatic tumorigenesis.Hes1 在 Kras 驱动的胰腺肿瘤发生中发挥重要作用。
Oncogene. 2019 May;38(22):4283-4296. doi: 10.1038/s41388-019-0718-5. Epub 2019 Jan 31.
7
mTORC1 and mTORC2 Converge on the Arp2/3 Complex to Promote Kras-Induced Acinar-to-Ductal Metaplasia and Early Pancreatic Carcinogenesis.mTORC1 和 mTORC2 汇聚到 Arp2/3 复合物上,促进 Kras 诱导的胰腺腺泡到导管化生和早期胰腺癌发生。
Gastroenterology. 2021 Apr;160(5):1755-1770.e17. doi: 10.1053/j.gastro.2020.12.061. Epub 2021 Jan 1.
8
Maintenance of acinar cell organization is critical to preventing Kras-induced acinar-ductal metaplasia.维持腺泡细胞组织的结构对于预防 Kras 诱导的腺泡-导管化生至关重要。
Oncogene. 2013 Apr 11;32(15):1950-8. doi: 10.1038/onc.2012.210. Epub 2012 Jun 4.
9
Ciliogenesis and Hedgehog signalling are suppressed downstream of KRAS during acinar-ductal metaplasia in mouse.在小鼠的腺管化生过程中,KRAS 下游抑制纤毛发生和 Hedgehog 信号通路。
Dis Model Mech. 2020 Jul 30;13(7):dmm044289. doi: 10.1242/dmm.044289.
10
Cancer-Associated Fibroblast Induces Acinar-to-Ductal Cell Transdifferentiation and Pancreatic Cancer Initiation Via LAMA5/ITGA4 Axis.癌相关成纤维细胞通过 LAMA5/ITGA4 轴诱导腺泡细胞到导管细胞转分化和胰腺癌起始。
Gastroenterology. 2024 May;166(5):842-858.e5. doi: 10.1053/j.gastro.2023.12.018. Epub 2023 Dec 27.

引用本文的文献

1
Profiling of collagen and extracellular matrix deposition from cell culture using in vitro ExtraCellular matrix mass spectrometry imaging (ivECM-MSI).使用体外细胞外基质质谱成像(ivECM-MSI)对细胞培养中的胶原蛋白和细胞外基质沉积进行分析。
Matrix Biol Plus. 2024 Sep 25;24:100161. doi: 10.1016/j.mbplus.2024.100161. eCollection 2024 Dec.
2
KRAS Promotes GLI2-Dependent Transcription during Pancreatic Carcinogenesis.KRAS 促进胰腺癌发生过程中的 GLI2 依赖性转录。
Cancer Res Commun. 2024 Jul 1;4(7):1677-1689. doi: 10.1158/2767-9764.CRC-23-0464.
3
A reversible epigenetic memory of inflammatory injury controls lineage plasticity and tumor initiation in the mouse pancreas.

本文引用的文献

1
KLF4 Is Essential for Induction of Cellular Identity Change and Acinar-to-Ductal Reprogramming during Early Pancreatic Carcinogenesis.KLF4 对于早期胰腺癌发生过程中细胞身份改变和腺泡到导管重编程的诱导至关重要。
Cancer Cell. 2016 Mar 14;29(3):324-338. doi: 10.1016/j.ccell.2016.02.005.
2
Hedgehog signaling activates a positive feedback mechanism involving insulin-like growth factors to induce osteoblast differentiation.刺猬信号通路激活了一种涉及胰岛素样生长因子的正反馈机制,以诱导成骨细胞分化。
Proc Natl Acad Sci U S A. 2015 Apr 14;112(15):4678-83. doi: 10.1073/pnas.1502301112. Epub 2015 Mar 30.
3
A next-generation dual-recombinase system for time- and host-specific targeting of pancreatic cancer.
炎症损伤的可逆表观遗传记忆控制着小鼠胰腺中的谱系可塑性和肿瘤起始。
Dev Cell. 2023 Dec 18;58(24):2959-2973.e7. doi: 10.1016/j.devcel.2023.11.008. Epub 2023 Dec 5.
4
Fibroblast subtypes in pancreatic cancer and pancreatitis: from mechanisms to therapeutic strategies.胰腺癌和胰腺炎中的成纤维细胞亚型:从机制到治疗策略。
Cell Oncol (Dordr). 2024 Apr;47(2):383-396. doi: 10.1007/s13402-023-00874-x. Epub 2023 Sep 18.
5
The emerging roles of Hedgehog signaling in tumor immune microenvironment.刺猬信号通路在肿瘤免疫微环境中的新作用
Front Oncol. 2023 May 5;13:1171418. doi: 10.3389/fonc.2023.1171418. eCollection 2023.
6
Signaling pathways in cancer-associated fibroblasts: recent advances and future perspectives.癌症相关成纤维细胞中的信号通路:最新进展和未来展望。
Cancer Commun (Lond). 2023 Jan;43(1):3-41. doi: 10.1002/cac2.12392. Epub 2022 Nov 24.
7
A comparative Proteomics Analysis Identified Differentially Expressed Proteins in Pancreatic Cancer-Associated Stellate Cell Small Extracellular Vesicles.一种比较蛋白质组学分析鉴定出胰腺癌相关星状细胞小细胞外囊泡中的差异表达蛋白。
Mol Cell Proteomics. 2022 Dec;21(12):100438. doi: 10.1016/j.mcpro.2022.100438. Epub 2022 Nov 2.
8
Combinatorial Gli activity directs immune infiltration and tumor growth in pancreatic cancer.组合性Gli 活性指导胰腺癌中的免疫浸润和肿瘤生长。
PLoS Genet. 2022 Jul 22;18(7):e1010315. doi: 10.1371/journal.pgen.1010315. eCollection 2022 Jul.
9
The Desmoplastic Stroma of Pancreatic Cancer: Multilayered Levels of Heterogeneity, Clinical Significance, and Therapeutic Opportunities.胰腺癌的促纤维增生性基质:异质性的多层水平、临床意义及治疗机会
Cancers (Basel). 2022 Jul 5;14(13):3293. doi: 10.3390/cancers14133293.
10
STAT3 in tumor fibroblasts promotes an immunosuppressive microenvironment in pancreatic cancer.肿瘤成纤维细胞中的 STAT3 促进胰腺癌中的免疫抑制微环境。
Life Sci Alliance. 2022 Jul 8;5(11). doi: 10.26508/lsa.202201460. Print 2022 Nov.
一种用于胰腺癌的时间和宿主特异性靶向的新一代双重组酶系统。
Nat Med. 2014 Nov;20(11):1340-1347. doi: 10.1038/nm.3646. Epub 2014 Oct 19.
4
Depletion of carcinoma-associated fibroblasts and fibrosis induces immunosuppression and accelerates pancreas cancer with reduced survival.耗竭癌相关成纤维细胞和纤维化会诱导免疫抑制,并加速胰腺癌发展,降低患者生存率。
Cancer Cell. 2014 Jun 16;25(6):719-34. doi: 10.1016/j.ccr.2014.04.005. Epub 2014 May 22.
5
Stromal elements act to restrain, rather than support, pancreatic ductal adenocarcinoma.基质细胞起到抑制而非支持胰腺导管腺癌的作用。
Cancer Cell. 2014 Jun 16;25(6):735-47. doi: 10.1016/j.ccr.2014.04.021. Epub 2014 May 22.
6
Oncogenic KRAS signalling in pancreatic cancer.胰腺癌中的致癌 KRAS 信号。
Br J Cancer. 2014 Aug 26;111(5):817-22. doi: 10.1038/bjc.2014.215. Epub 2014 Apr 22.
7
Genome sequencing of SHH medulloblastoma predicts genotype-related response to smoothened inhibition.SHH 型髓母细胞瘤的基因组测序预测了 smoothened 抑制与基因型相关的反应。
Cancer Cell. 2014 Mar 17;25(3):393-405. doi: 10.1016/j.ccr.2014.02.004.
8
Hedgehog signaling pathway as a new therapeutic target in pancreatic cancer.刺猬信号通路作为胰腺癌的新治疗靶点。
World J Gastroenterol. 2014 Mar 7;20(9):2335-42. doi: 10.3748/wjg.v20.i9.2335.
9
SOX9: a useful marker for pancreatic ductal lineage of pancreatic neoplasms.SOX9:一种用于胰腺肿瘤导管谱系的有用标志物。
Hum Pathol. 2014 Mar;45(3):456-63. doi: 10.1016/j.humpath.2013.10.008. Epub 2013 Oct 19.
10
Selective requirement of PI3K/PDK1 signaling for Kras oncogene-driven pancreatic cell plasticity and cancer.PI3K/PDK1 信号对 Kras 癌基因驱动的胰腺细胞可塑性和癌症的选择性需求。
Cancer Cell. 2013 Mar 18;23(3):406-20. doi: 10.1016/j.ccr.2013.01.023. Epub 2013 Feb 28.