• 文献检索
  • 文档翻译
  • 深度研究
  • 学术资讯
  • Suppr Zotero 插件Zotero 插件
  • 邀请有礼
  • 套餐&价格
  • 历史记录
应用&插件
Suppr Zotero 插件Zotero 插件浏览器插件Mac 客户端Windows 客户端微信小程序
定价
高级版会员购买积分包购买API积分包
服务
文献检索文档翻译深度研究API 文档MCP 服务
关于我们
关于 Suppr公司介绍联系我们用户协议隐私条款
关注我们

Suppr 超能文献

核心技术专利:CN118964589B侵权必究
粤ICP备2023148730 号-1Suppr @ 2026

文献检索

告别复杂PubMed语法,用中文像聊天一样搜索,搜遍4000万医学文献。AI智能推荐,让科研检索更轻松。

立即免费搜索

文件翻译

保留排版,准确专业,支持PDF/Word/PPT等文件格式,支持 12+语言互译。

免费翻译文档

深度研究

AI帮你快速写综述,25分钟生成高质量综述,智能提取关键信息,辅助科研写作。

立即免费体验

干扰素-α降低人非小细胞肺癌对吉非替尼的敏感性。

Interferon-α reduces the gefitinib sensitivity of human non-small cell lung cancer.

作者信息

Pan Chi, Weng Shanshan, Duan Yin, Ding Ling, Zhang Suzhan, Huang Jianjin

机构信息

Cancer Institute, School of Medicine, Zhejiang University, HangZhou, PR China.

Medical Oncology, The Second Affiliated Hospital, School of Medicine, Zhejiang University, HangZhou, PR China.

出版信息

Contemp Oncol (Pozn). 2016;20(4):320-6. doi: 10.5114/wo.2016.61853. Epub 2016 Sep 5.

DOI:10.5114/wo.2016.61853
PMID:27688730
原文链接:https://pmc.ncbi.nlm.nih.gov/articles/PMC5032161/
Abstract

AIM OF THE STUDY

Many studies have shown that interferon-α (IFN-α) enhances the antiproliferative effect of gefitinib in some solid tumours. We aimed to determine the effect of combining IFN-α with gefitinib in human non-small cell lung cancer (NSCLC) cell lines (A549, H1299, HCC827) with different EGFR and K-Ras gene statuses.

MATERIAL AND METHODS

An MTT assay was used to assess cell proliferation. Apoptosis was detected by an Annexin V/propidium iodide assay using flow cytometry, and western blotting was used to determine the expression of epidermal growth factor receptor/phosphorylated epidermal growth factor receptor (EGFR/p-EGFR) and signal transducers and activators of transcription 3/phosphorylated signal transducers and activators of transcription 3 (STAT3/p-STAT3).

RESULTS

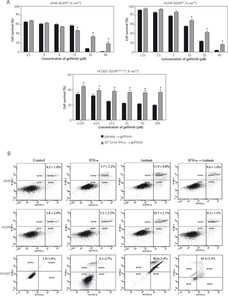
There was an additive interaction when gefitinib was combined with IFN-α in all cell lines; however, there was antagonism when gefitinib followed IFN-α pretreatment in three cell lines. Notably, IFN-α pretreatment significantly reduced the gefitinib sensitivity of HCC827 cells. Surprisingly, while IFN-α inhibited STAT3 phosphorylation in cell lines, gefitinib could do so.

CONCLUSIONS

The results might confirm the hypothesis that IFN-α induces gefitinib sensitivity of NSCLC, and IFN-α inhibits phosphorylation of STAT3, which may be dependent on EGFR signal activation playing a role in the reduction of gefitinib sensitivity after IFN-α treatment in NSCLC cell lines.

摘要

研究目的

许多研究表明,干扰素-α(IFN-α)可增强吉非替尼在某些实体瘤中的抗增殖作用。我们旨在确定在具有不同表皮生长因子受体(EGFR)和K-Ras基因状态的人非小细胞肺癌(NSCLC)细胞系(A549、H1299、HCC827)中,IFN-α与吉非替尼联合使用的效果。

材料与方法

采用MTT法评估细胞增殖。通过流式细胞术用膜联蛋白V/碘化丙啶法检测细胞凋亡,并用蛋白质免疫印迹法测定表皮生长因子受体/磷酸化表皮生长因子受体(EGFR/p-EGFR)以及信号转导和转录激活因子3/磷酸化信号转导和转录激活因子3(STAT3/p-STAT3)的表达。

结果

在所有细胞系中,吉非替尼与IFN-α联合使用时存在相加作用;然而,在三个细胞系中,吉非替尼在IFN-α预处理后存在拮抗作用。值得注意的是,IFN-α预处理显著降低了HCC827细胞对吉非替尼的敏感性。令人惊讶的是,虽然IFN-α在细胞系中抑制STAT3磷酸化,但吉非替尼也能做到。

结论

结果可能证实了IFN-α诱导NSCLC对吉非替尼敏感的假说,且IFN-α抑制STAT3磷酸化,这可能依赖于EGFR信号激活在NSCLC细胞系中IFN-α处理后吉非替尼敏感性降低中发挥作用。

https://cdn.ncbi.nlm.nih.gov/pmc/blobs/0a6f/5032161/9740478d7f9b/WO-20-28193-g004.jpg
https://cdn.ncbi.nlm.nih.gov/pmc/blobs/0a6f/5032161/fabee2e4c113/WO-20-28193-g001.jpg
https://cdn.ncbi.nlm.nih.gov/pmc/blobs/0a6f/5032161/6df7ee358bf0/WO-20-28193-g002.jpg
https://cdn.ncbi.nlm.nih.gov/pmc/blobs/0a6f/5032161/68a2d4c0eba3/WO-20-28193-g003.jpg
https://cdn.ncbi.nlm.nih.gov/pmc/blobs/0a6f/5032161/9740478d7f9b/WO-20-28193-g004.jpg
https://cdn.ncbi.nlm.nih.gov/pmc/blobs/0a6f/5032161/fabee2e4c113/WO-20-28193-g001.jpg
https://cdn.ncbi.nlm.nih.gov/pmc/blobs/0a6f/5032161/6df7ee358bf0/WO-20-28193-g002.jpg
https://cdn.ncbi.nlm.nih.gov/pmc/blobs/0a6f/5032161/68a2d4c0eba3/WO-20-28193-g003.jpg
https://cdn.ncbi.nlm.nih.gov/pmc/blobs/0a6f/5032161/9740478d7f9b/WO-20-28193-g004.jpg

相似文献

1
Interferon-α reduces the gefitinib sensitivity of human non-small cell lung cancer.干扰素-α降低人非小细胞肺癌对吉非替尼的敏感性。
Contemp Oncol (Pozn). 2016;20(4):320-6. doi: 10.5114/wo.2016.61853. Epub 2016 Sep 5.
2
Differential effects of gefitinib and cetuximab on non-small-cell lung cancers bearing epidermal growth factor receptor mutations.吉非替尼和西妥昔单抗对携带表皮生长因子受体突变的非小细胞肺癌的不同作用。
J Natl Cancer Inst. 2005 Aug 17;97(16):1185-94. doi: 10.1093/jnci/dji238.
3
Licochalcone B inhibits growth and induces apoptosis of human non-small-cell lung cancer cells by dual targeting of EGFR and MET.甘草查尔酮 B 通过双重靶向 EGFR 和 MET 抑制人非小细胞肺癌细胞的生长并诱导其凋亡。
Phytomedicine. 2019 Oct;63:153014. doi: 10.1016/j.phymed.2019.153014. Epub 2019 Jul 5.
4
The effect of combining interferon-alpha and gefitinib in human colon cancer cell lines.
West Indian Med J. 2011 Mar;60(2):107-13.
5
Sequence-dependent antiproliferative effects of gefitinib and docetaxel on non-small cell lung cancer (NSCLC) cells and the possible mechanism.吉非替尼和多西他赛对非小细胞肺癌(NSCLC)细胞的序列依赖性抗增殖作用及可能的机制。
PLoS One. 2014 Dec 4;9(12):e114074. doi: 10.1371/journal.pone.0114074. eCollection 2014.
6
Interferon-alpha promotes the anti-proliferative effect of gefitinib (ZD 1839) on human colon cancer cell lines.干扰素-α增强吉非替尼(ZD 1839)对人结肠癌细胞系的抗增殖作用。
Oncology. 2005;69(3):224-38. doi: 10.1159/000088070. Epub 2005 Sep 1.
7
The Effects and Mechanisms by which Saikosaponin-D Enhances the Sensitivity of Human Non-small Cell Lung Cancer Cells to Gefitinib.柴胡皂苷-D增强人非小细胞肺癌细胞对吉非替尼敏感性的作用及机制
J Cancer. 2019 Oct 22;10(26):6666-6672. doi: 10.7150/jca.30361. eCollection 2019.
8
Antitumor activity of the epidermal growth factor receptor (EGFR) tyrosine kinase inhibitor gefitinib (ZD1839, Iressa) in non-small cell lung cancer cell lines correlates with gene copy number and EGFR mutations but not EGFR protein levels.表皮生长因子受体(EGFR)酪氨酸激酶抑制剂吉非替尼(ZD1839,易瑞沙)在非小细胞肺癌细胞系中的抗肿瘤活性与基因拷贝数和EGFR突变相关,但与EGFR蛋白水平无关。
Clin Cancer Res. 2006 Dec 1;12(23):7117-25. doi: 10.1158/1078-0432.CCR-06-0760.
9
Synergistic antitumor activity of epidermal growth factor receptor tyrosine kinase inhibitor gefitinib and IFN-alpha in head and neck cancer cells in vitro and in vivo.表皮生长因子受体酪氨酸激酶抑制剂吉非替尼与干扰素-α在体外和体内对头颈部癌细胞的协同抗肿瘤活性
Clin Cancer Res. 2006 Jan 15;12(2):617-25. doi: 10.1158/1078-0432.CCR-05-1671.
10
Cyclosporine A sensitizes human non-small cell lung cancer cells to gefitinib through inhibition of STAT3.环孢素A通过抑制信号转导和转录激活因子3(STAT3)使人类非小细胞肺癌细胞对吉非替尼敏感。
Cancer Lett. 2016 Aug 28;379(1):124-33. doi: 10.1016/j.canlet.2016.06.002. Epub 2016 Jun 2.

本文引用的文献

1
Non-autonomous crosstalk between the Jak/Stat and Egfr pathways mediates Apc1-driven intestinal stem cell hyperplasia in the Drosophila adult midgut.Jak/Stat 和 Egfr 通路之间的非自主串扰介导了果蝇成年中肠中 Apc1 驱动的肠干细胞增生。
Development. 2012 Dec;139(24):4524-35. doi: 10.1242/dev.078261.
2
The effect of combining interferon-alpha and gefitinib in human colon cancer cell lines.
West Indian Med J. 2011 Mar;60(2):107-13.
3
Biomarker analyses and final overall survival results from a phase III, randomized, open-label, first-line study of gefitinib versus carboplatin/paclitaxel in clinically selected patients with advanced non-small-cell lung cancer in Asia (IPASS).亚洲临床精选晚期非小细胞肺癌患者中吉非替尼对比卡铂/紫杉醇一线治疗的 III 期、随机、开放标签、前瞻性研究的生物标志物分析和最终总生存结果(IPASS)。
J Clin Oncol. 2011 Jul 20;29(21):2866-74. doi: 10.1200/JCO.2010.33.4235. Epub 2011 Jun 13.
4
Gefitinib versus cisplatin plus docetaxel in patients with non-small-cell lung cancer harbouring mutations of the epidermal growth factor receptor (WJTOG3405): an open label, randomised phase 3 trial.吉非替尼对比顺铂联合多西他赛用于治疗表皮生长因子受体突变的非小细胞肺癌患者(WJTOG3405):一项开放标签、随机对照 3 期临床试验。
Lancet Oncol. 2010 Feb;11(2):121-8. doi: 10.1016/S1470-2045(09)70364-X. Epub 2009 Dec 18.
5
Gefitinib or carboplatin-paclitaxel in pulmonary adenocarcinoma.吉非替尼或卡铂-紫杉醇用于治疗肺腺癌。
N Engl J Med. 2009 Sep 3;361(10):947-57. doi: 10.1056/NEJMoa0810699. Epub 2009 Aug 19.
6
Interferon-alpha conditioned sensitivity to an anti-epidermal growth factor receptor monoclonal antibody in a human lung cancer cell line with intermediate expression of the receptor.
J Interferon Cytokine Res. 2009 Aug;29(8):433-40. doi: 10.1089/jir.2008.0079.
7
Interferon-alpha in combination with either imatinib (Gleevec) or gefitinib (Iressa) in metastatic renal cell carcinoma: a phase II trial.α干扰素联合伊马替尼(格列卫)或吉非替尼(易瑞沙)治疗转移性肾细胞癌:一项II期试验
Anticancer Drugs. 2008 Jun;19(5):527-33. doi: 10.1097/CAD.0b013e3282fa4ad2.
8
Interferon alpha induces cell death through interference with interleukin 6 signaling and inhibition of STAT3 activity.干扰素α通过干扰白细胞介素6信号传导和抑制STAT3活性诱导细胞死亡。
Exp Cell Res. 2007 Nov 15;313(19):4015-24. doi: 10.1016/j.yexcr.2007.08.007. Epub 2007 Aug 16.
9
STAT-mediated EGFR signaling in cancer.癌症中STAT介导的表皮生长因子受体信号传导
J Cell Biochem. 2007 Oct 1;102(2):311-9. doi: 10.1002/jcb.21475.
10
Erlotinib (OSI-774)-induced inhibition of transitional cell carcinoma of bladder cell line growth is enhanced by interferon-alpha.厄洛替尼(OSI - 774)诱导的膀胱癌细胞系生长抑制作用可被α干扰素增强。
BJU Int. 2007 Jun;99(6):1539-45. doi: 10.1111/j.1464-410X.2007.06778.x. Epub 2007 Mar 6.