• 文献检索
  • 文档翻译
  • 深度研究
  • 学术资讯
  • Suppr Zotero 插件Zotero 插件
  • 邀请有礼
  • 套餐&价格
  • 历史记录
应用&插件
Suppr Zotero 插件Zotero 插件浏览器插件Mac 客户端Windows 客户端微信小程序
定价
高级版会员购买积分包购买API积分包
服务
文献检索文档翻译深度研究API 文档MCP 服务
关于我们
关于 Suppr公司介绍联系我们用户协议隐私条款
关注我们

Suppr 超能文献

核心技术专利:CN118964589B侵权必究
粤ICP备2023148730 号-1Suppr @ 2026

文献检索

告别复杂PubMed语法,用中文像聊天一样搜索,搜遍4000万医学文献。AI智能推荐,让科研检索更轻松。

立即免费搜索

文件翻译

保留排版,准确专业,支持PDF/Word/PPT等文件格式,支持 12+语言互译。

免费翻译文档

深度研究

AI帮你快速写综述,25分钟生成高质量综述,智能提取关键信息,辅助科研写作。

立即免费体验

外源性波形蛋白对癌细胞中Wnt信号通路激活的潜在作用

Potential Function of Exogenous Vimentin on the Activation of Wnt Signaling Pathway in Cancer Cells.

作者信息

Satelli Arun, Hu Jiemiao, Xia Xueqing, Li Shulin

机构信息

Department of Pediatrics, The University of Texas MD Anderson Cancer Center, Houston, Texas.

Department of Pediatrics, The University of Texas MD Anderson Cancer Center, Houston, Texas;; The University of Texas Graduate School of Biomedical Sciences, Houston, Texas.

出版信息

J Cancer. 2016 Aug 12;7(13):1824-1832. doi: 10.7150/jca.15622. eCollection 2016.

DOI:10.7150/jca.15622
PMID:27698922
原文链接:https://pmc.ncbi.nlm.nih.gov/articles/PMC5039366/
Abstract

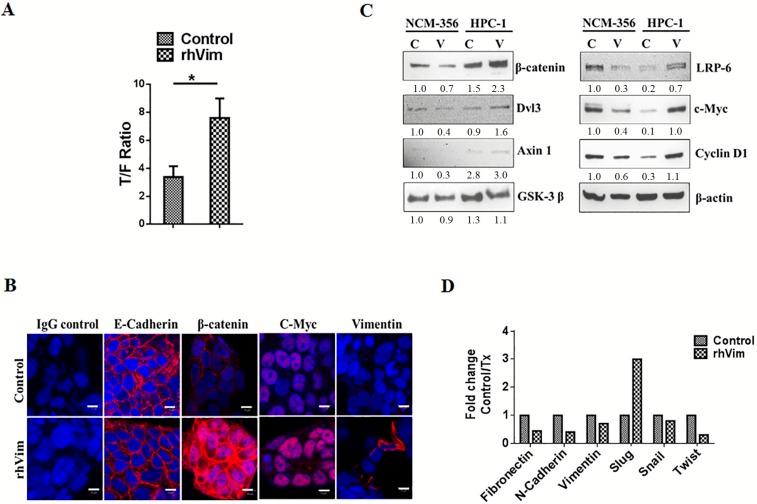
Cancer cell signaling, growth, morphology, proliferation and tumorigenic potential are largely depending on the signaling molecules present naturally in the tumor microenvironment and the identification of key molecules that drive the tumor progression is critical for the development of new modalities for the prevention of tumor progression. High concentrations of vimentin in the blood of cancer patients have been reported, however the function of blood circulating vimentin remains unknown. Here, we investigated the functional role of exogenously supplemented vimentin on colon cancer cells and examined the Wnt Signaling activation and cancer cell invasion. Vimentin when supplemented to the cancer cells remained bound to the surface of the cancer cells. Furthermore, bound vimentin activates Wnt signaling pathway as detectable by increased β-catenin accumulation in the nucleus with concomitant activation of β-catenin-dependent transcription of Wnt signaling downstream targets. Functionally, there was an increase in the rate of cellular invasion in these cancer cells upon binding with vimentin. Our results thus suggest that free vimentin in the tumor microenvironment acts as a positive regulator of the β-catenin signaling pathway, thus providing a basis for cancer invasive properties.

摘要

癌细胞的信号传导、生长、形态、增殖和致瘤潜力在很大程度上取决于肿瘤微环境中天然存在的信号分子,识别驱动肿瘤进展的关键分子对于开发预防肿瘤进展的新方法至关重要。已有报道称癌症患者血液中波形蛋白浓度较高,但循环血液中波形蛋白的功能仍不清楚。在此,我们研究了外源性补充波形蛋白对结肠癌细胞的功能作用,并检测了Wnt信号激活和癌细胞侵袭情况。当向癌细胞补充波形蛋白时,它会与癌细胞表面结合。此外,结合的波形蛋白可激活Wnt信号通路,表现为细胞核中β-连环蛋白积累增加,同时Wnt信号下游靶标的β-连环蛋白依赖性转录被激活。在功能上,这些癌细胞与波形蛋白结合后细胞侵袭率增加。因此,我们的结果表明肿瘤微环境中的游离波形蛋白作为β-连环蛋白信号通路的正向调节因子,从而为癌症的侵袭特性提供了基础。

https://cdn.ncbi.nlm.nih.gov/pmc/blobs/5c8f/5039366/6100198a44e8/jcav07p1824g005.jpg
https://cdn.ncbi.nlm.nih.gov/pmc/blobs/5c8f/5039366/9ea69c514e8d/jcav07p1824g001.jpg
https://cdn.ncbi.nlm.nih.gov/pmc/blobs/5c8f/5039366/83d2e85d0032/jcav07p1824g002.jpg
https://cdn.ncbi.nlm.nih.gov/pmc/blobs/5c8f/5039366/99b374f3e8c4/jcav07p1824g003.jpg
https://cdn.ncbi.nlm.nih.gov/pmc/blobs/5c8f/5039366/d78ff7e24a78/jcav07p1824g004.jpg
https://cdn.ncbi.nlm.nih.gov/pmc/blobs/5c8f/5039366/6100198a44e8/jcav07p1824g005.jpg
https://cdn.ncbi.nlm.nih.gov/pmc/blobs/5c8f/5039366/9ea69c514e8d/jcav07p1824g001.jpg
https://cdn.ncbi.nlm.nih.gov/pmc/blobs/5c8f/5039366/83d2e85d0032/jcav07p1824g002.jpg
https://cdn.ncbi.nlm.nih.gov/pmc/blobs/5c8f/5039366/99b374f3e8c4/jcav07p1824g003.jpg
https://cdn.ncbi.nlm.nih.gov/pmc/blobs/5c8f/5039366/d78ff7e24a78/jcav07p1824g004.jpg
https://cdn.ncbi.nlm.nih.gov/pmc/blobs/5c8f/5039366/6100198a44e8/jcav07p1824g005.jpg

相似文献

1
Potential Function of Exogenous Vimentin on the Activation of Wnt Signaling Pathway in Cancer Cells.外源性波形蛋白对癌细胞中Wnt信号通路激活的潜在作用
J Cancer. 2016 Aug 12;7(13):1824-1832. doi: 10.7150/jca.15622. eCollection 2016.
2
Wnt3a expression is associated with epithelial-mesenchymal transition and promotes colon cancer progression.Wnt3a表达与上皮-间质转化相关,并促进结肠癌进展。
J Exp Clin Cancer Res. 2014 Dec 11;33(1):107. doi: 10.1186/s13046-014-0107-4.
3
Role of Wnt/beta-catenin signaling pathway in epithelial-mesenchymal transition of human prostate cancer induced by hypoxia-inducible factor-1alpha.缺氧诱导因子-1α诱导的人前列腺癌上皮-间质转化中Wnt/β-连环蛋白信号通路的作用
Int J Urol. 2007 Nov;14(11):1034-9. doi: 10.1111/j.1442-2042.2007.01866.x.
4
PMA treated THP-1-derived-IL-6 promotes EMT of SW48 through STAT3/ERK-dependent activation of Wnt/β-catenin signaling pathway.PMA 处理过的 THP-1 衍生的白细胞介素 6 通过 STAT3/ERK 依赖性激活 Wnt/β-连环蛋白信号通路促进 SW48 的 EMT。
Biomed Pharmacother. 2018 Dec;108:618-624. doi: 10.1016/j.biopha.2018.09.067. Epub 2018 Sep 20.
5
[TNF-α activates Wnt signaling pathway to promote the invasion of human colon cancer stem cells].肿瘤坏死因子-α激活Wnt信号通路以促进人结肠癌干细胞的侵袭
Xi Bao Yu Fen Zi Mian Yi Xue Za Zhi. 2018 Nov;34(11):982-988.
6
Fusion of macrophages promotes breast cancer cell proliferation, migration and invasion through activating epithelial-mesenchymal transition and Wnt/β-catenin signaling pathway.巨噬细胞融合通过激活上皮-间充质转化和 Wnt/β-连环蛋白信号通路促进乳腺癌细胞增殖、迁移和侵袭。
Arch Biochem Biophys. 2019 Nov 15;676:108137. doi: 10.1016/j.abb.2019.108137. Epub 2019 Oct 9.
7
SDF-1/CXCR4 promotes epithelial-mesenchymal transition and progression of colorectal cancer by activation of the Wnt/β-catenin signaling pathway.基质衍生因子 1/CXCR4 通过激活 Wnt/β-连环蛋白信号通路促进结直肠癌细胞上皮-间充质转化和进展。
Cancer Lett. 2014 Nov 28;354(2):417-26. doi: 10.1016/j.canlet.2014.08.012. Epub 2014 Aug 20.
8
Progeny from irradiated colorectal cancer cells acquire an EMT-like phenotype and activate Wnt/β-catenin pathway.受辐射的结肠癌细胞的子代获得类似上皮-间质转化的表型并激活Wnt/β-连环蛋白信号通路。
J Cell Biochem. 2014 Dec;115(12):2175-87. doi: 10.1002/jcb.24896.
9
FL118, a novel camptothecin analogue, suppressed migration and invasion of human breast cancer cells by inhibiting epithelial-mesenchymal transition via the Wnt/β-catenin signaling pathway.FL118,一种新型喜树碱类似物,通过抑制 Wnt/β-连环蛋白信号通路抑制上皮-间充质转化,从而抑制人乳腺癌细胞的迁移和侵袭。
Biosci Trends. 2018;12(1):40-46. doi: 10.5582/bst.2017.01288.
10
FOXP3 promotes tumor growth and metastasis by activating Wnt/β-catenin signaling pathway and EMT in non-small cell lung cancer.叉头框蛋白 P3 通过激活非小细胞肺癌中的 Wnt/β-连环蛋白信号通路和 EMT 促进肿瘤生长和转移。
Mol Cancer. 2017 Jul 17;16(1):124. doi: 10.1186/s12943-017-0700-1.

引用本文的文献

1
The Cancer Chimera: Impact of Vimentin and Cytokeratin Co-Expression in Hybrid Epithelial/Mesenchymal Cancer Cells on Tumor Plasticity and Metastasis.癌症嵌合体:波形蛋白和细胞角蛋白在杂交上皮/间充质癌细胞中的共表达对肿瘤可塑性和转移的影响
Cancers (Basel). 2024 Dec 13;16(24):4158. doi: 10.3390/cancers16244158.
2
Extracellular vimentin amplifies inflammation: Perspectives for immune injury and therapeutics for periodontitis.细胞外波形蛋白放大炎症:牙周炎免疫损伤及治疗的展望
FASEB J. 2025 Jan 15;39(1):e70286. doi: 10.1096/fj.202402322R.
3
Exploring new frontiers: cell surface vimentin as an emerging marker for circulating tumor cells and a promising therapeutic target in advanced gastric Cancer.

本文引用的文献

1
Epithelial-mesenchymal transitioned circulating tumor cells capture for detecting tumor progression.捕获上皮-间质转化的循环肿瘤细胞以检测肿瘤进展。
Clin Cancer Res. 2015 Feb 15;21(4):899-906. doi: 10.1158/1078-0432.CCR-14-0894. Epub 2014 Dec 16.
2
Cell-surface Vimentin: A mislocalized protein for isolating csVimentin(+) CD133(-) novel stem-like hepatocellular carcinoma cells expressing EMT markers.细胞表面波形蛋白:一种用于分离表达上皮-间质转化标志物的新型肝干细胞样癌细胞——胞质波形蛋白阳性(csVimentin(+))且CD133阴性(CD133(-))的定位错误蛋白 。
Int J Cancer. 2015 Jul 15;137(2):491-6. doi: 10.1002/ijc.29382. Epub 2014 Dec 18.
3
探索新前沿:细胞表面波形蛋白作为循环肿瘤细胞的新兴标志物和晚期胃癌有前途的治疗靶点。
J Exp Clin Cancer Res. 2024 Apr 30;43(1):129. doi: 10.1186/s13046-024-03043-6.
4
Vimentin takes a hike - Emerging roles of extracellular vimentin in cancer and wound healing.波形蛋白出走——细胞外波形蛋白在癌症和创伤愈合中的新作用。
Curr Opin Cell Biol. 2023 Dec;85:102246. doi: 10.1016/j.ceb.2023.102246. Epub 2023 Sep 30.
5
Glioblastoma Multiforme Selective Nanomedicines for Improved Anti-Cancer Treatments.多形性胶质母细胞瘤:用于改善抗癌治疗的选择性纳米药物
Pharmaceutics. 2022 Jul 12;14(7):1450. doi: 10.3390/pharmaceutics14071450.
6
Extracellular vimentin mimics VEGF and is a target for anti-angiogenic immunotherapy.细胞外波形蛋白模拟 VEGF 并成为抗血管生成免疫治疗的靶点。
Nat Commun. 2022 May 23;13(1):2842. doi: 10.1038/s41467-022-30063-7.
7
Circulating Vimentin Over-Expression in Patients with Oral Sub Mucosal Fibrosis and Oral Squamous Cell Carcinoma.口腔黏膜下纤维化和口腔鳞状细胞癌患者循环中波形蛋白的过表达
Indian J Otolaryngol Head Neck Surg. 2022 Dec;74(4):510-515. doi: 10.1007/s12070-021-03018-5. Epub 2022 Jan 11.
8
Role of Extracellular Vimentin in Cancer-Cell Functionality and Its Influence on Cell Monolayer Permeability Changes Induced by SARS-CoV-2 Receptor Binding Domain.细胞外波形蛋白在癌细胞功能中的作用及其对 SARS-CoV-2 受体结合域诱导的细胞单层通透性变化的影响。
Int J Mol Sci. 2021 Jul 12;22(14):7469. doi: 10.3390/ijms22147469.
9
Stem Cell Marker Expression in Early Stage Colorectal Cancer is Associated with Recurrent Intestinal Neoplasia.早期结直肠癌干细胞标志物的表达与复发性肠道肿瘤有关。
World J Surg. 2020 Oct;44(10):3501-3509. doi: 10.1007/s00268-020-05586-z.
10
Vimentin prevents a miR-dependent negative regulation of tissue factor mRNA during epithelial-mesenchymal transitions and facilitates early metastasis.波形蛋白在细胞上皮间质转化过程中防止 miR 依赖的组织因子 mRNA 的负调控,从而促进早期转移。
Oncogene. 2020 Apr;39(18):3680-3692. doi: 10.1038/s41388-020-1244-1. Epub 2020 Mar 10.
Circulating tumor cell enumeration with a combination of epithelial cell adhesion molecule- and cell-surface vimentin-based methods for monitoring breast cancer therapeutic response.
结合基于上皮细胞粘附分子和细胞表面波形蛋白的方法进行循环肿瘤细胞计数以监测乳腺癌治疗反应
Clin Chem. 2015 Jan;61(1):259-66. doi: 10.1373/clinchem.2014.228122. Epub 2014 Oct 21.
4
EGFR signaling patterns are regulated by its different ligands.表皮生长因子受体(EGFR)信号传导模式受其不同配体的调控。
Growth Factors. 2014 Oct;32(5):155-63. doi: 10.3109/08977194.2014.952410.
5
Arylquins target vimentin to trigger Par-4 secretion for tumor cell apoptosis.芳基喹啉靶向波形蛋白以触发Par-4分泌从而诱导肿瘤细胞凋亡。
Nat Chem Biol. 2014 Nov;10(11):924-926. doi: 10.1038/nchembio.1631. Epub 2014 Sep 14.
6
Comprehensive analysis of β-catenin target genes in colorectal carcinoma cell lines with deregulated Wnt/β-catenin signaling.Wnt/β-连环蛋白信号通路失调的结直肠癌细胞系中β-连环蛋白靶基因的综合分析。
BMC Genomics. 2014 Jan 28;15:74. doi: 10.1186/1471-2164-15-74.
7
Universal marker and detection tool for human sarcoma circulating tumor cells.用于人源性肉瘤循环肿瘤细胞的通用标志物和检测工具。
Cancer Res. 2014 Mar 15;74(6):1645-50. doi: 10.1158/0008-5472.CAN-13-1739. Epub 2014 Jan 21.
8
The role of Ryk and Ror receptor tyrosine kinases in Wnt signal transduction.Ryk和Ror受体酪氨酸激酶在Wnt信号转导中的作用。
Cold Spring Harb Perspect Biol. 2014 Feb 1;6(2):a009175. doi: 10.1101/cshperspect.a009175.
9
Two Domains of Vimentin Are Expressed on the Surface of Lymph Node, Bone and Brain Metastatic Prostate Cancer Lines along with the Putative Stem Cell Marker Proteins CD44 and CD133.两种波形蛋白结构域在淋巴结、骨和脑转移的前列腺癌细胞系表面表达,同时表达假定的干细胞标记蛋白 CD44 和 CD133。
Cancers (Basel). 2011 Jul 13;3(3):2870-85. doi: 10.3390/cancers3032870.
10
A novel compound, denosomin, ameliorates spinal cord injury via axonal growth associated with astrocyte-secreted vimentin.一种新型化合物,denosomin,通过与星形胶质细胞分泌的波形蛋白相关的轴突生长来改善脊髓损伤。
Br J Pharmacol. 2013 Feb;168(4):903-19. doi: 10.1111/j.1476-5381.2012.02211.x.