Suppr超能文献

支架蛋白 Tks4 对于间充质基质细胞(MSCs)向成脂和成骨谱系分化是必需的。

The scaffold protein Tks4 is required for the differentiation of mesenchymal stromal cells (MSCs) into adipogenic and osteogenic lineages.

机构信息

Institute of Enzymology, Research Centre for Natural Sciences, Hungarian Academy of Sciences, Budapest, Hungary.

Department of Pharmaceutical Biotechnology, Faculty of Pharmacy, University of Pecs, Hungary.

出版信息

Sci Rep. 2016 Oct 6;6:34280. doi: 10.1038/srep34280.

Abstract

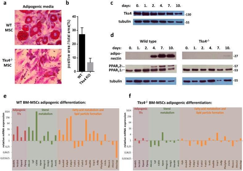
The commitment steps of mesenchymal stromal cells (MSCs) to adipogenic and other lineages have been widely studied but not fully understood. Therefore, it is critical to understand which molecules contribute to the conversion of stem cells into differentiated cells. The scaffold protein Tks4 plays a role in podosome formation, EGFR signaling and ROS production. Dysfunction of Tks4 causes a hereditary disease called Frank-ter Haar syndrome with a variety of defects concerning certain mesenchymal tissues (bone, fat and cartilage) throughout embryogenic and postnatal development. In this study, we aimed to analyze how the mutation of Tks4 affects the differentiation potential of multipotent bone marrow MSCs (BM-MSCs). We generated a Tks4 knock-out mouse strain on C57Bl/6 background, and characterized BM-MSCs isolated from wild type and Tks4 mice to evaluate their differentiation. Tks4 BM-MSCs had reduced ability to differentiate into osteogenic and adipogenic lineages compared to wild type. Studying the expression profile of a panel of lipid-regulated genes during adipogenic induction revealed that the expression of adipogenic transcription factors, genes responsible for lipid droplet formation, sterol and fatty acid metabolism was delayed or reduced in Tks4 BM-MSCs. Taken together, these results establish a novel function for Tks4 in the regulation of MSC differentiation.

摘要

间充质基质细胞 (MSCs) 向脂肪生成和其他谱系的承诺步骤已被广泛研究,但仍未完全理解。因此,了解哪些分子有助于干细胞向分化细胞的转化至关重要。支架蛋白 Tks4 在 Podosome 形成、EGFR 信号和 ROS 产生中发挥作用。Tks4 功能障碍会导致一种称为 Frank-ter Haar 综合征的遗传性疾病,在胚胎发生和出生后发育过程中,涉及多种涉及某些间充质组织(骨骼、脂肪和软骨)的缺陷。在这项研究中,我们旨在分析 Tks4 突变如何影响多能骨髓间充质基质细胞 (BM-MSCs) 的分化潜能。我们在 C57Bl/6 背景下生成了 Tks4 敲除小鼠品系,并对来自野生型和 Tks4 小鼠的 BM-MSCs 进行了特征分析,以评估它们的分化能力。与野生型相比,Tks4 BM-MSCs 向成骨和成脂谱系分化的能力降低。在研究脂肪生成诱导过程中一组脂质调节基因的表达谱时,发现脂肪生成转录因子、脂质滴形成、固醇和脂肪酸代谢的基因的表达在 Tks4 BM-MSCs 中延迟或减少。总之,这些结果确立了 Tks4 在调节 MSC 分化中的新功能。

https://cdn.ncbi.nlm.nih.gov/pmc/blobs/d6f3/5053279/c17849d758d2/srep34280-f1.jpg

相似文献

2
Significance of the Tks4 scaffold protein in bone tissue homeostasis.
Sci Rep. 2019 Apr 8;9(1):5781. doi: 10.1038/s41598-019-42250-6.
4
Frank-ter Haar syndrome protein Tks4 regulates epidermal growth factor-dependent cell migration.
J Biol Chem. 2012 Sep 7;287(37):31321-9. doi: 10.1074/jbc.M111.324897. Epub 2012 Jul 24.
5
Accumulation of the PX domain mutant Frank-ter Haar syndrome protein Tks4 in aggresomes.
Cell Commun Signal. 2015 Jul 17;13:33. doi: 10.1186/s12964-015-0108-8.
10
The Role of the Disrupted Podosome Adaptor Protein (SH3PXD2B) in Frank-Ter Haar Syndrome.
Genes (Basel). 2022 Jan 27;13(2):236. doi: 10.3390/genes13020236.

引用本文的文献

2
Unveiling epithelial plasticity regulation in lung cancer: Exploring the cross-talk among Tks4 scaffold protein partners.
Mol Biol Cell. 2024 Aug 1;35(8):ar111. doi: 10.1091/mbc.E24-03-0103. Epub 2024 Jul 10.
4
Absence of Scaffold Protein Tks4 Disrupts Several Signaling Pathways in Colon Cancer Cells.
Int J Mol Sci. 2023 Jan 9;24(2):1310. doi: 10.3390/ijms24021310.
8
Biomaterial-supported MSC transplantation enhances cell-cell communication for spinal cord injury.
Stem Cell Res Ther. 2021 Jan 7;12(1):36. doi: 10.1186/s13287-020-02090-y.

本文引用的文献

3
Mesenchymal Stromal Cells and Tissue-Specific Progenitor Cells: Their Role in Tissue Homeostasis.
Stem Cells Int. 2016;2016:4285215. doi: 10.1155/2016/4285215. Epub 2015 Dec 28.
4
The role of reactive oxygen species in mesenchymal stem cell adipogenic and osteogenic differentiation: a review.
Stem Cells Dev. 2015 May 15;24(10):1150-63. doi: 10.1089/scd.2014.0484. Epub 2015 Mar 10.
5
Secreted adiponectin as a marker to evaluate in vitro the adipogenic differentiation of human mesenchymal stromal cells.
Cytotherapy. 2014 Nov;16(11):1476-1485. doi: 10.1016/j.jcyt.2014.05.005. Epub 2014 Jun 18.
6
Regulation of mouse microglia activation and effector functions by bone marrow-derived mesenchymal stem cells.
Stem Cells Dev. 2014 Nov 1;23(21):2600-12. doi: 10.1089/scd.2014.0088. Epub 2014 Jul 1.
7
Immunobiology of mesenchymal stem cells.
Cell Death Differ. 2014 Feb;21(2):216-25. doi: 10.1038/cdd.2013.158. Epub 2013 Nov 1.
8
Digital image analysis approach for lipid droplet size quantitation of Oil Red O-stained cultured cells.
Anal Biochem. 2014 Jan 15;445:87-9. doi: 10.1016/j.ab.2013.10.001. Epub 2013 Oct 10.
9
Mutations in SH3PXD2B cause Borrone dermato-cardio-skeletal syndrome.
Eur J Hum Genet. 2014 Jun;22(6):741-7. doi: 10.1038/ejhg.2013.229. Epub 2013 Oct 9.
10
Enamel matrix derivative inhibits adipocyte differentiation of 3T3-L1 cells via activation of TGF-βRI kinase activity.
PLoS One. 2013 Aug 12;8(8):e71046. doi: 10.1371/journal.pone.0071046. eCollection 2013.

文献AI研究员

20分钟写一篇综述,助力文献阅读效率提升50倍。

立即体验

用中文搜PubMed

大模型驱动的PubMed中文搜索引擎

马上搜索

文档翻译

学术文献翻译模型,支持多种主流文档格式。

立即体验