Falke Lucas L, Leeuwis Jan Willem, Lyons Karen M, Mummery Christine L, Nguyen Tri Q, Goldschmeding Roel
Department of Pathology, Kidney Group, University Medical Centre Utrecht, H04.312, Heidelberglaan 100, 3584, CX, Utrecht, The Netherlands.
Department of Molecular, Cell and Developmental Biology, University of California, Los Angeles, CA, USA.
J Cell Commun Signal. 2017 Mar;11(1):39-48. doi: 10.1007/s12079-016-0358-2. Epub 2016 Oct 20.
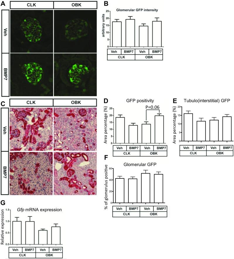
Treatment with rhBMP7 exerts profound protective effects in a wide variety of experimental models of renal disease. However, little is known about how these protective effects are mediated, and which cells in the kidney are targeted by exogenous rhBMP7 treatment. To determine if rhBMP7 increases glomerular and tubulointerstitial canonical BMP signaling, we performed Unilateral Ureteral Obstruction (UUO, a widely used obstructive nephropathy model) in mice reporting transcriptional activity downstream of canonical BMP signaling by the expression of GFP under the BMP Responsive Element of the Id1 promoter (BRE:gfp mice). We also analysed the impact of rhBMP7 treatment on severity of the UUO phenotype, on TGFβ signaling, and on expression of CCN2 (CTGF). Despite profound protective effects with respect to morphological damage, macrophage infiltration, and fibrosis, no significant difference in GFP-expression was observed upon rhBMP7 administration. Also TGFβ signalling was similar in rhBMP7 and vehicle treated mice, but CCN2 expression in obstructed kidneys was significantly reduced by rhBMP7 treatment. Of note, in heterozygous CCN2 mice (CCN2+/-) treatment with rhBMP7 did not (further) reduce the severity of kidney damage in the UUO-model. These data suggest that protection against obstructive nephropathy by exogenous rhBMP7 treatment relies primarily on non-canonical BMP signaling, and may be mediated in large part by downregulation of CCN2 expression.
rhBMP7治疗在多种肾脏疾病实验模型中发挥着深远的保护作用。然而,对于这些保护作用是如何介导的,以及外源性rhBMP7治疗靶向肾脏中的哪些细胞,我们知之甚少。为了确定rhBMP7是否增加肾小球和肾小管间质的经典BMP信号传导,我们在通过Id1启动子的BMP反应元件(BRE:gfp小鼠)下GFP的表达来报告经典BMP信号传导下游转录活性的小鼠中进行了单侧输尿管梗阻(UUO,一种广泛使用的梗阻性肾病模型)。我们还分析了rhBMP7治疗对UUO表型严重程度、TGFβ信号传导以及CCN2(CTGF)表达的影响。尽管在形态损伤、巨噬细胞浸润和纤维化方面有显著的保护作用,但给予rhBMP7后未观察到GFP表达有显著差异。rhBMP7和载体处理的小鼠中的TGFβ信号传导也相似,但rhBMP7治疗显著降低了梗阻肾脏中CCN2的表达。值得注意的是,在杂合CCN2小鼠(CCN2+/-)中,rhBMP7治疗并未(进一步)降低UUO模型中肾损伤的严重程度。这些数据表明,外源性rhBMP7治疗对梗阻性肾病的保护主要依赖于非经典BMP信号传导,并且可能在很大程度上由CCN2表达的下调介导。