Suppr超能文献

DDR1 通过抑制整合素-β1-Src 激活介导的 E-钙黏蛋白内吞作用来促进 E-钙黏蛋白的稳定性。

DDR1 promotes E-cadherin stability via inhibition of integrin-β1-Src activation-mediated E-cadherin endocytosis.

机构信息

Department of Physiology National Cheng Kung University, Tainan, Taiwan.

Institute of Basic Medical Sciences, National Cheng Kung University, Tainan, Taiwan.

出版信息

Sci Rep. 2016 Nov 8;6:36336. doi: 10.1038/srep36336.

Abstract

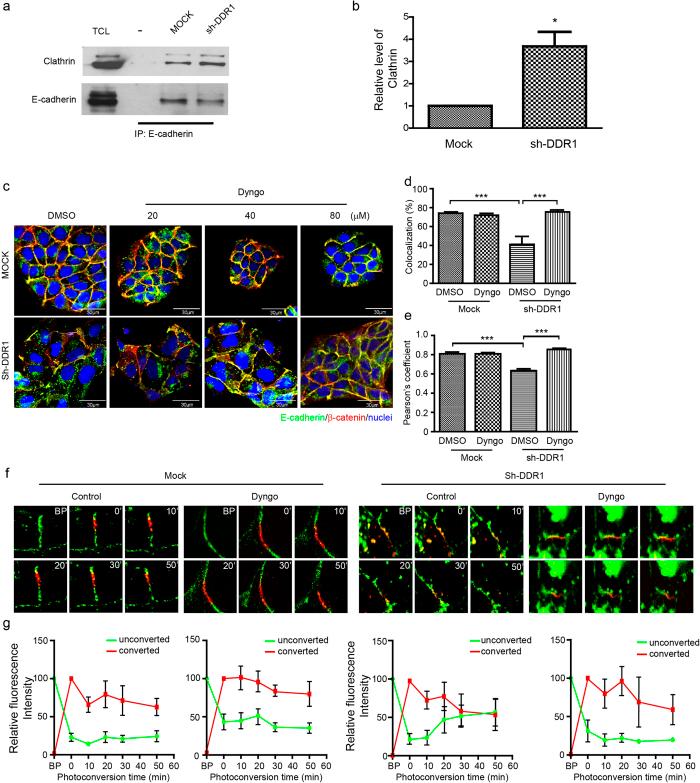
Discoidin domain receptor 1 (DDR1), a receptor tyrosine kinase of collagen, is primarily expressed in epithelial cells. Activation of DDR1 stabilises E-cadherin located on the cell membrane; however, the detailed mechanism of DDR1-stabilised E-cadherin remains unclear. We performed DDR1 knockdown (Sh-DDR1) on Mardin-Darby canine kidney cells to investigate the mechanism of DDR1-stabilised E-cadherin. Sh-DDR1 decreased junctional localisation, increased endocytosis of E-cadherin, and increased physical interactions between E-cadherin and clathrin. Treatment of the dynamin inhibitor Dyngo 4a suppressed Sh-DDR1-induced E-cadherin endocytosis. In addition, the phosphorylation level of Src tyrosine 418 was increased in Sh-DDR1 cell junctions, and inhibition of Src activity decreased Sh-DDR1-induced E-cadherin endocytosis. To characterise the molecular mechanisms, blocking integrin β1 decreased Src activity and E-cadherin junctional localisation in Sh-DDR1 cells. Photoconversion results showed that inhibition of Src activity rescued E-cadherin membrane stability and that inhibition of integrin β1-Src signalling decreased stress fibres and rescued E-cadherin membrane stability in Sh-DDR1 cells. Taken together, DDR1 stabilised membrane localisation of E-cadherin by inhibiting the integrin β1-Src-mediated clathrin-dependent endocytosis pathway.

摘要

Discoidin domain receptor 1 (DDR1),胶原的受体酪氨酸激酶,主要在上皮细胞中表达。DDR1 的激活稳定位于细胞膜上的 E-钙黏蛋白;然而,DDR1 稳定的 E-钙黏蛋白的详细机制仍不清楚。我们在 Mardin-Darby 犬肾细胞上进行 DDR1 敲低 (Sh-DDR1),以研究 DDR1 稳定的 E-钙黏蛋白的机制。Sh-DDR1 降低了连接区定位,增加了 E-钙黏蛋白的内吞作用,并增加了 E-钙黏蛋白与网格蛋白之间的物理相互作用。用动力蛋白抑制剂 Dyngo 4a 处理可抑制 Sh-DDR1 诱导的 E-钙黏蛋白内吞作用。此外,Sh-DDR1 细胞连接处Src 酪氨酸 418 的磷酸化水平增加,Src 活性抑制减少了 Sh-DDR1 诱导的 E-钙黏蛋白内吞作用。为了表征分子机制,阻断整合素 β1 降低了 Src 活性和 Sh-DDR1 细胞中的 E-钙黏蛋白连接区定位。光转化结果表明,Src 活性抑制挽救了 E-钙黏蛋白膜的稳定性,而整合素 β1-Src 信号通路的抑制减少了 Sh-DDR1 细胞中的应激纤维并挽救了 E-钙黏蛋白膜的稳定性。综上所述,DDR1 通过抑制整合素 β1-Src 介导的网格蛋白依赖性内吞作用途径稳定了 E-钙黏蛋白的膜定位。

https://cdn.ncbi.nlm.nih.gov/pmc/blobs/5ba3/5099905/63a1cb9efdf0/srep36336-f1.jpg

文献AI研究员

20分钟写一篇综述,助力文献阅读效率提升50倍。

立即体验

用中文搜PubMed

大模型驱动的PubMed中文搜索引擎

马上搜索

文档翻译

学术文献翻译模型,支持多种主流文档格式。

立即体验