Suppr超能文献

纳米颗粒形式的TTF1通过STAT3调控在体外和体内抑制人肝癌的血管生成、细胞迁移和细胞侵袭。

TTF1, in the Form of Nanoparticles, Inhibits Angiogenesis, Cell Migration and Cell Invasion In Vitro and In Vivo in Human Hepatoma through STAT3 Regulation.

作者信息

Xiao Bin, Lin Dongjing, Zhang Xuan, Zhang Meilan, Zhang Xuewu

机构信息

College of Medicine, Yanbian University, Yanji 133000, China.

Basic Medical College, Jilin Medical University, Jilin 132013, China.

出版信息

Molecules. 2016 Nov 10;21(11):1507. doi: 10.3390/molecules21111507.

Abstract

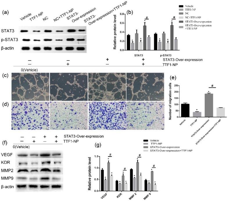
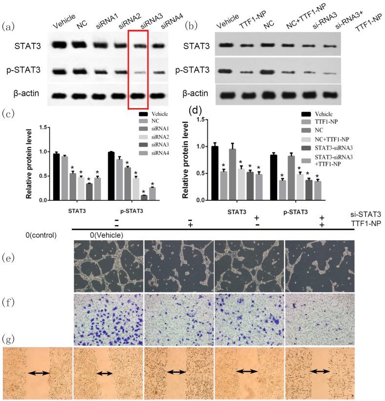
TTF1-NP (5,2',4'-trihydroxy-6,7,5'-trimethoxyflavone nanoparticles), derived from the traditional Changbai Mountain medicinal plant (SS), has been showed its anti-cancer effect in various liver cancer cell types and tissues. The present study was designed to evaluate the antitumor mechanism of the TTF1-NP against HepG2 hepatoma cells and HepG2 cells-induced hepatocarcinoma (HCC) in nude mouse model. Here we demonstrated that TTF1-NP inhibits tube formation of HUVECs and HepG2 cell migration and invasion, and inhibits tumor growth in nude mice implanted with HepG2 cells through the downregulation of STAT3 protein and activation, along with VEGF, KDR, bFGF, MMP2 and MMP9 levels. We further revealed that TTF1-NP decreased the DNA-binding capacity of STAT3. Together our results provide a mechanism by which TTF1-NP suppresses cancer cell migration, invasion and angiogenesis through the action of STAT3 and suggests TTF1-NP as a potential therapy for hepatocellular cancer treatment.

摘要

TTF1-NP(5,2',4'-三羟基-6,7,5'-三甲氧基黄酮纳米颗粒)源自传统长白山药用植物(SS),已在多种肝癌细胞类型和组织中显示出抗癌作用。本研究旨在评估TTF1-NP在裸鼠模型中对HepG2肝癌细胞和HepG2细胞诱导的肝癌(HCC)的抗肿瘤机制。在此我们证明,TTF1-NP通过下调STAT3蛋白及其激活,以及VEGF、KDR、bFGF、MMP2和MMP9水平,抑制人脐静脉内皮细胞(HUVECs)的管腔形成、HepG2细胞迁移和侵袭,并抑制接种HepG2细胞的裸鼠肿瘤生长。我们进一步揭示,TTF1-NP降低了STAT3的DNA结合能力。我们的研究结果共同提供了一种机制,即TTF1-NP通过STAT3的作用抑制癌细胞迁移、侵袭和血管生成,并表明TTF1-NP作为一种潜在的肝细胞癌治疗方法。

https://cdn.ncbi.nlm.nih.gov/pmc/blobs/2792/6274537/ee63255ab954/molecules-21-01507-g001.jpg

文献AI研究员

20分钟写一篇综述,助力文献阅读效率提升50倍。

立即体验

用中文搜PubMed

大模型驱动的PubMed中文搜索引擎

马上搜索

文档翻译

学术文献翻译模型,支持多种主流文档格式。

立即体验