Suppr超能文献

帕博西尼(PD - 0332991),一种选择性细胞周期蛋白依赖性激酶4/6(CDK4/6)抑制剂,在肝细胞癌的临床前模型中可抑制肿瘤生长。

Palbociclib (PD-0332991), a selective CDK4/6 inhibitor, restricts tumour growth in preclinical models of hepatocellular carcinoma.

作者信息

Bollard Julien, Miguela Verónica, Ruiz de Galarreta Marina, Venkatesh Anu, Bian C Billie, Roberto Mark P, Tovar Victoria, Sia Daniela, Molina-Sánchez Pedro, Nguyen Christie B, Nakagawa Shigeki, Llovet Josep M, Hoshida Yujin, Lujambio Amaia

机构信息

Department of Oncological Sciences, Icahn School of Medicine at Mount Sinai, New York, USA.

Liver Cancer Program, Division of Liver Diseases, Department of Medicine, Tisch Cancer Institute, Icahn School of Medicine at Mount Sinai, New York, USA.

出版信息

Gut. 2017 Jul;66(7):1286-1296. doi: 10.1136/gutjnl-2016-312268. Epub 2016 Nov 14.

Abstract

OBJECTIVE

Advanced hepatocellular carcinoma (HCC) is a lethal malignancy with limited treatment options. Palbociclib, a well-tolerated and selective CDK4/6 inhibitor, has shown promising results in the treatment of retinoblastoma (RB1)-positive breast cancer. RB1 is rarely mutated in HCC, suggesting that palbociclib could potentially be used for HCC therapy. Here, we provide a comprehensive characterisation of the efficacy of palbociclib in multiple preclinical models of HCC.

DESIGN

The effects of palbociclib on cell proliferation, cellular senescence and cell death were investigated in a panel of human liver cancer cell lines, in ex vivo human HCC samples, in a genetically engineered mouse model of liver cancer, and in human HCC xenografts in vivo. The mechanisms of intrinsic and acquired resistance to palbociclib were assessed in human liver cancer cell lines and human HCC samples by protein and gene expression analyses.

RESULTS

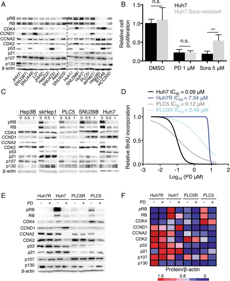
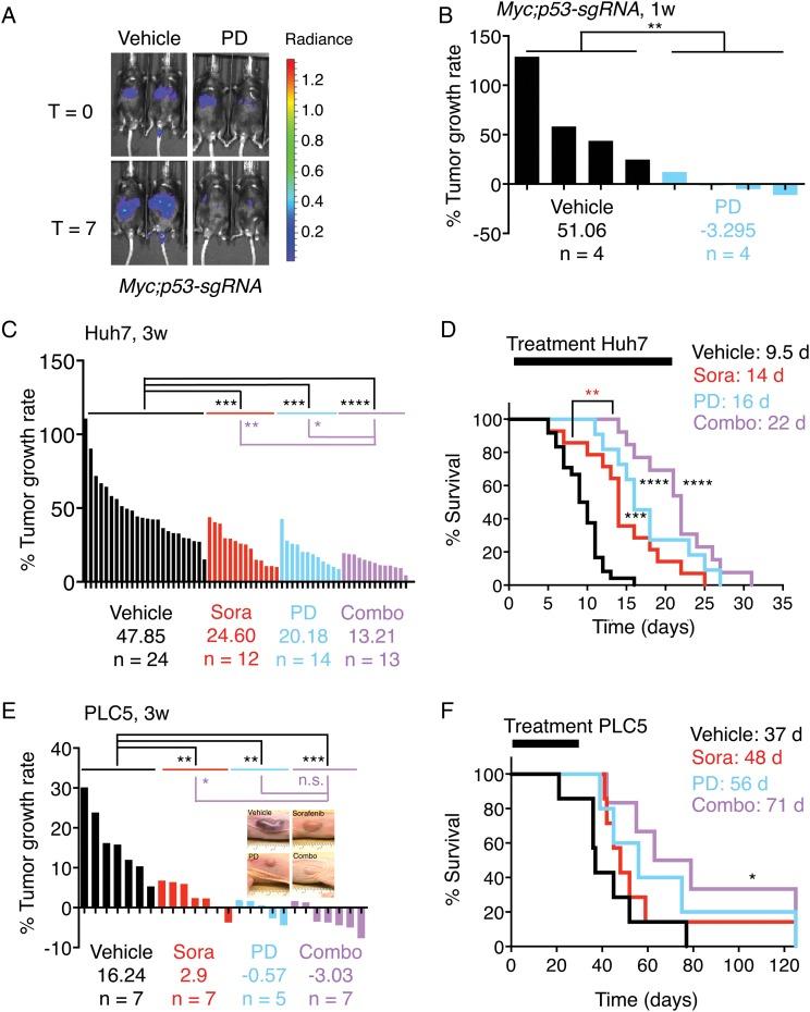
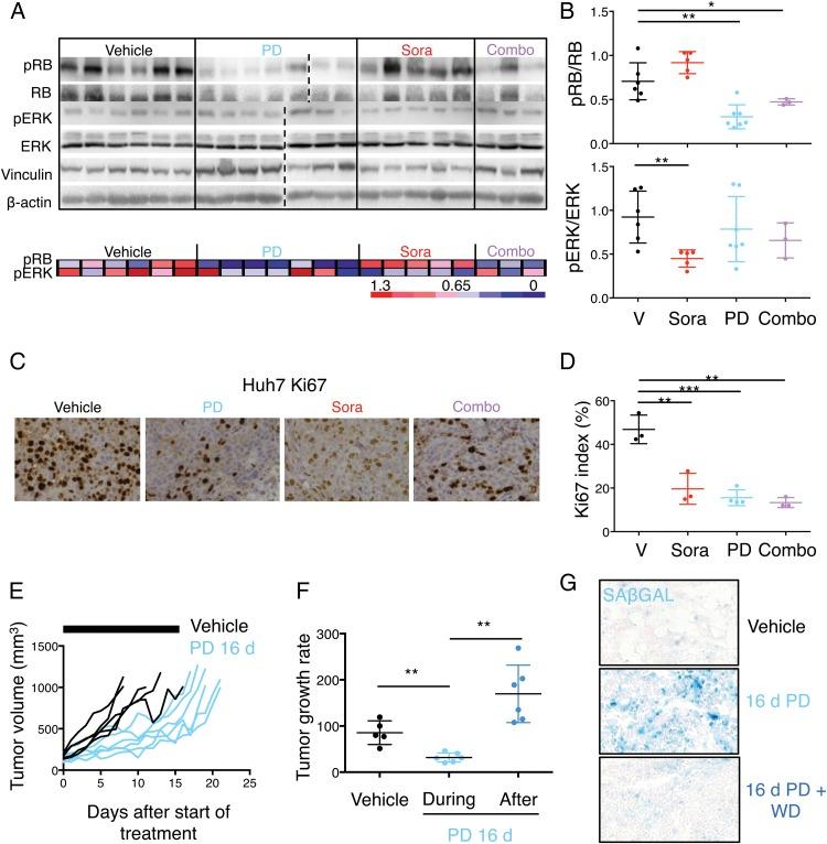
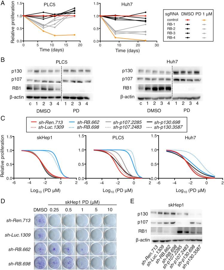
Palbociclib suppressed cell proliferation in human liver cancer cell lines by promoting a reversible cell cycle arrest. Intrinsic and acquired resistance to palbociclib was determined by loss of RB1. A signature of 'RB1 loss of function' was found in <30% of HCC samples. Palbociclib, alone or combined with sorafenib, the standard of care for HCC, impaired tumour growth in vivo and significantly increased survival.

CONCLUSIONS

Palbociclib shows encouraging results in preclinical models of HCC and represents a novel therapeutic strategy for HCC treatment, alone or particularly in combination with sorafenib. Palbociclib could potentially benefit patients with RB1-proficient tumours, which account for 70% of all patients with HCC.

摘要

目的

晚期肝细胞癌(HCC)是一种致命的恶性肿瘤,治疗选择有限。帕博西尼是一种耐受性良好的选择性细胞周期蛋白依赖性激酶4/6(CDK4/6)抑制剂,在治疗视网膜母细胞瘤(RB1)阳性乳腺癌方面已显示出有前景的结果。RB1在HCC中很少发生突变,这表明帕博西尼可能潜在地用于HCC治疗。在此,我们全面表征了帕博西尼在多种HCC临床前模型中的疗效。

设计

在一组人肝癌细胞系、体外人HCC样本、一种肝癌基因工程小鼠模型以及体内人HCC异种移植模型中,研究了帕博西尼对细胞增殖、细胞衰老和细胞死亡的影响。通过蛋白质和基因表达分析,在人肝癌细胞系和人HCC样本中评估了对帕博西尼的内在和获得性耐药机制。

结果

帕博西尼通过促进可逆的细胞周期停滞来抑制人肝癌细胞系中的细胞增殖。对帕博西尼的内在和获得性耐药由RB1的缺失决定。在<30%的HCC样本中发现了“RB1功能丧失”特征。帕博西尼单独使用或与HCC的标准治疗药物索拉非尼联合使用,均可在体内损害肿瘤生长并显著提高生存率。

结论

帕博西尼在HCC临床前模型中显示出令人鼓舞的结果,代表了一种用于HCC治疗的新策略,单独使用或特别是与索拉非尼联合使用。帕博西尼可能使RB1功能正常的肿瘤患者受益,这类患者占所有HCC患者的70%。

https://cdn.ncbi.nlm.nih.gov/pmc/blobs/714a/5530470/85e8be415f57/gutjnl-2016-312268f01.jpg

文献AI研究员

20分钟写一篇综述,助力文献阅读效率提升50倍。

立即体验

用中文搜PubMed

大模型驱动的PubMed中文搜索引擎

马上搜索

文档翻译

学术文献翻译模型,支持多种主流文档格式。

立即体验