Suppr超能文献

淋巴管生成生长因子血管内皮生长因子(VEGF)-C和-D的差异受体结合及调控机制

Differential Receptor Binding and Regulatory Mechanisms for the Lymphangiogenic Growth Factors Vascular Endothelial Growth Factor (VEGF)-C and -D.

作者信息

Davydova Natalia, Harris Nicole C, Roufail Sally, Paquet-Fifield Sophie, Ishaq Musarat, Streltsov Victor A, Williams Steven P, Karnezis Tara, Stacker Steven A, Achen Marc G

机构信息

From the Tumour Angiogenesis and Microenvironment Program, Peter MacCallum Cancer Centre, Melbourne, Victoria 3000.

the Florey Institute of Neuroscience and Mental Health, 30 Royal Parade, Parkville, Victoria 3052, and.

出版信息

J Biol Chem. 2016 Dec 30;291(53):27265-27278. doi: 10.1074/jbc.M116.736801. Epub 2016 Nov 16.

Abstract

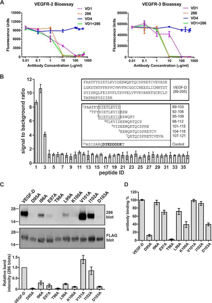
VEGF-C and VEGF-D are secreted glycoproteins that induce angiogenesis and lymphangiogenesis in cancer, thereby promoting tumor growth and spread. They exhibit structural homology and activate VEGFR-2 and VEGFR-3, receptors on endothelial cells that signal for growth of blood vessels and lymphatics. VEGF-C and VEGF-D were thought to exhibit similar bioactivities, yet recent studies indicated distinct signaling mechanisms (e.g. tumor-derived VEGF-C promoted expression of the prostaglandin biosynthetic enzyme COX-2 in lymphatics, a response thought to facilitate metastasis via the lymphatic vasculature, whereas VEGF-D did not). Here we explore the basis of the distinct bioactivities of VEGF-D using a neutralizing antibody, peptide mapping, and mutagenesis to demonstrate that the N-terminal α-helix of mature VEGF-D (Phe-Arg) is critical for binding VEGFR-2 and VEGFR-3. Importantly, the N-terminal part of this α-helix, from Phe to Thr, is required for binding VEGFR-3 but not VEGFR-2. Surprisingly, the corresponding part of the α-helix in mature VEGF-C did not influence binding to either VEGFR-2 or VEGFR-3, indicating distinct determinants of receptor binding by these growth factors. A variant of mature VEGF-D harboring a mutation in the N-terminal α-helix, D103A, exhibited enhanced potency for activating VEGFR-3, was able to promote increased COX-2 mRNA levels in lymphatic endothelial cells, and had enhanced capacity to induce lymphatic sprouting in vivo This mutant may be useful for developing protein-based therapeutics to drive lymphangiogenesis in clinical settings, such as lymphedema. Our studies shed light on the VEGF-D structure/function relationship and provide a basis for understanding functional differences compared with VEGF-C.

摘要

血管内皮生长因子C(VEGF-C)和血管内皮生长因子D(VEGF-D)是分泌型糖蛋白,可诱导癌症中的血管生成和淋巴管生成,从而促进肿瘤生长和扩散。它们具有结构同源性,并激活血管内皮生长因子受体2(VEGFR-2)和血管内皮生长因子受体3(VEGFR-3),这两种受体存在于内皮细胞上,是血管和淋巴管生长的信号传导受体。VEGF-C和VEGF-D曾被认为具有相似的生物活性,但最近的研究表明它们的信号传导机制不同(例如,肿瘤来源的VEGF-C可促进淋巴管中前列腺素生物合成酶环氧化酶-2(COX-2)的表达,这种反应被认为有助于肿瘤通过淋巴管系统转移,而VEGF-D则不会)。在这里,我们使用中和抗体、肽图谱分析和诱变技术来探究VEGF-D独特生物活性的基础,以证明成熟VEGF-D的N端α螺旋(苯丙氨酸-精氨酸)对于结合VEGFR-2和VEGFR-3至关重要。重要的是,该α螺旋从苯丙氨酸到苏氨酸的N端部分是结合VEGFR-3所必需的,但不是结合VEGFR-2所必需的。令人惊讶的是,成熟VEGF-C中α螺旋的相应部分对VEGFR-2或VEGFR-3的结合均无影响,这表明这些生长因子在受体结合方面存在不同的决定因素。成熟VEGF-D的一种在N端α螺旋中发生突变(D103A)的变体,表现出更强的激活VEGFR-3的能力,能够促进淋巴管内皮细胞中COX-2 mRNA水平升高,并具有更强的体内诱导淋巴管发芽的能力。这种突变体可能有助于开发基于蛋白质的疗法,以在临床环境中(如淋巴水肿)促进淋巴管生成。我们的研究揭示了VEGF-D的结构/功能关系,并为理解与VEGF-C相比的功能差异提供了基础。

https://cdn.ncbi.nlm.nih.gov/pmc/blobs/39fb/5207153/7d356e5fb76e/zbc0031758960001.jpg

文献AI研究员

20分钟写一篇综述,助力文献阅读效率提升50倍。

立即体验

用中文搜PubMed

大模型驱动的PubMed中文搜索引擎

马上搜索

文档翻译

学术文献翻译模型,支持多种主流文档格式。

立即体验