• 文献检索
  • 文档翻译
  • 深度研究
  • 学术资讯
  • Suppr Zotero 插件Zotero 插件
  • 邀请有礼
  • 套餐&价格
  • 历史记录
应用&插件
Suppr Zotero 插件Zotero 插件浏览器插件Mac 客户端Windows 客户端微信小程序
定价
高级版会员购买积分包购买API积分包
服务
文献检索文档翻译深度研究API 文档MCP 服务
关于我们
关于 Suppr公司介绍联系我们用户协议隐私条款
关注我们

Suppr 超能文献

核心技术专利:CN118964589B侵权必究
粤ICP备2023148730 号-1Suppr @ 2026

文献检索

告别复杂PubMed语法,用中文像聊天一样搜索,搜遍4000万医学文献。AI智能推荐,让科研检索更轻松。

立即免费搜索

文件翻译

保留排版,准确专业,支持PDF/Word/PPT等文件格式,支持 12+语言互译。

免费翻译文档

深度研究

AI帮你快速写综述,25分钟生成高质量综述,智能提取关键信息,辅助科研写作。

立即免费体验

由动力相关蛋白1(DRP1)和氧化代谢调控因子1(OMA1)介导的线粒体动态平衡需要跨膜电位阈值。

A threshold of transmembrane potential is required for mitochondrial dynamic balance mediated by DRP1 and OMA1.

作者信息

Jones Edith, Gaytan Norma, Garcia Iraselia, Herrera Alan, Ramos Manuel, Agarwala Divya, Rana Maahrose, Innis-Whitehouse Wendy, Schuenzel Erin, Gilkerson Robert

机构信息

Department of Biology, The University of Texas Rio Grande Valley, 1201 West University Drive, Edinburg, TX, 78539-2999, USA.

Department of Biomedical Sciences, The University of Texas Rio Grande Valley, Edinburg, TX, 78539-2999, USA.

出版信息

Cell Mol Life Sci. 2017 Apr;74(7):1347-1363. doi: 10.1007/s00018-016-2421-9. Epub 2016 Nov 17.

DOI:10.1007/s00018-016-2421-9
PMID:27858084
原文链接:https://pmc.ncbi.nlm.nih.gov/articles/PMC5346411/
Abstract

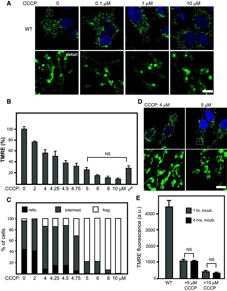
As an organellar network, mitochondria dynamically regulate their organization via opposing fusion and fission pathways to maintain bioenergetic homeostasis and contribute to key cellular pathways. This dynamic balance is directly linked to bioenergetic function: loss of transmembrane potential across the inner membrane (Δψ ) disrupts mitochondrial fission/fusion balance, causing fragmentation of the network. However, the level of Δψ required for mitochondrial dynamic balance, as well as the relative contributions of fission and fusion pathways, have remained unclear. To explore this, mitochondrial morphology and Δψ were examined via confocal imaging and tetramethyl rhodamine ester (TMRE) flow cytometry, respectively, in cultured 143B osteosarcoma cells. When normalized to the TMRE value of untreated 143B cells as 100%, both genetic (mtDNA-depleted ρ) and pharmacological [carbonyl cyanide m-chlorophenyl hydrazone (CCCP)-treated] cell models below 34% TMRE fluorescence were unable to maintain mitochondrial interconnection, correlating with loss of fusion-active long OPA1 isoforms (L-OPA1). Mechanistically, this threshold is maintained by mechanistic coordination of DRP1-mediated fission and OPA1-mediated fusion: cells lacking either DRP1 or the OMA1 metalloprotease were insensitive to loss of Δψ , instead maintaining an obligately fused morphology. Collectively, these findings demonstrate a mitochondrial 'tipping point' threshold mediated by the interaction of Δψ with both DRP1 and OMA1; moreover, DRP1 appears to be required for effective OPA1 maintenance and processing, consistent with growing evidence for direct interaction of fission and fusion pathways. These results suggest that Δψ below threshold coordinately activates both DRP1-mediated fission and OMA1 cleavage of OPA1, collapsing mitochondrial dynamic balance, with major implications for a range of signaling pathways and cellular life/death events.

摘要

作为一个细胞器网络,线粒体通过相反的融合和裂变途径动态调节其组织,以维持生物能量稳态并参与关键的细胞途径。这种动态平衡与生物能量功能直接相关:内膜跨膜电位(Δψ)的丧失会破坏线粒体的裂变/融合平衡,导致网络碎片化。然而,线粒体动态平衡所需的Δψ水平以及裂变和融合途径的相对贡献仍不清楚。为了探究这一点,分别通过共聚焦成像和四甲基罗丹明酯(TMRE)流式细胞术在培养的143B骨肉瘤细胞中检测线粒体形态和Δψ。当以未处理的143B细胞的TMRE值作为100%进行归一化时,TMRE荧光低于34%的遗传(线粒体DNA缺失的ρ)和药理学[羰基氰化物间氯苯腙(CCCP)处理]细胞模型均无法维持线粒体的相互连接,这与融合活性长OPA1异构体(L-OPA1)的丧失相关。从机制上讲,这个阈值是由动力蛋白相关蛋白1(DRP1)介导的裂变和OPA1介导的融合的机制协调维持的:缺乏DRP1或OMA1金属蛋白酶的细胞对Δψ的丧失不敏感,而是保持一种必然融合的形态。总的来说,这些发现证明了由Δψ与DRP1和OMA1的相互作用介导的线粒体“临界点”阈值;此外,DRP1似乎是有效维持和加工OPA1所必需的,这与裂变和融合途径直接相互作用的越来越多的证据一致。这些结果表明,低于阈值的Δψ协同激活DRP1介导的裂变和OMA1对OPA1的切割,破坏线粒体动态平衡,对一系列信号通路和细胞生死事件具有重要意义。

https://cdn.ncbi.nlm.nih.gov/pmc/blobs/1e98/11107604/99c90ee08cac/18_2016_2421_Fig6_HTML.jpg
https://cdn.ncbi.nlm.nih.gov/pmc/blobs/1e98/11107604/bf59bf03eaf0/18_2016_2421_Fig1_HTML.jpg
https://cdn.ncbi.nlm.nih.gov/pmc/blobs/1e98/11107604/c107b556b85c/18_2016_2421_Fig2_HTML.jpg
https://cdn.ncbi.nlm.nih.gov/pmc/blobs/1e98/11107604/34805381813f/18_2016_2421_Fig3_HTML.jpg
https://cdn.ncbi.nlm.nih.gov/pmc/blobs/1e98/11107604/887fb52cabdb/18_2016_2421_Fig4_HTML.jpg
https://cdn.ncbi.nlm.nih.gov/pmc/blobs/1e98/11107604/54d006b7a857/18_2016_2421_Fig5_HTML.jpg
https://cdn.ncbi.nlm.nih.gov/pmc/blobs/1e98/11107604/99c90ee08cac/18_2016_2421_Fig6_HTML.jpg
https://cdn.ncbi.nlm.nih.gov/pmc/blobs/1e98/11107604/bf59bf03eaf0/18_2016_2421_Fig1_HTML.jpg
https://cdn.ncbi.nlm.nih.gov/pmc/blobs/1e98/11107604/c107b556b85c/18_2016_2421_Fig2_HTML.jpg
https://cdn.ncbi.nlm.nih.gov/pmc/blobs/1e98/11107604/34805381813f/18_2016_2421_Fig3_HTML.jpg
https://cdn.ncbi.nlm.nih.gov/pmc/blobs/1e98/11107604/887fb52cabdb/18_2016_2421_Fig4_HTML.jpg
https://cdn.ncbi.nlm.nih.gov/pmc/blobs/1e98/11107604/54d006b7a857/18_2016_2421_Fig5_HTML.jpg
https://cdn.ncbi.nlm.nih.gov/pmc/blobs/1e98/11107604/99c90ee08cac/18_2016_2421_Fig6_HTML.jpg

相似文献

1
A threshold of transmembrane potential is required for mitochondrial dynamic balance mediated by DRP1 and OMA1.由动力相关蛋白1(DRP1)和氧化代谢调控因子1(OMA1)介导的线粒体动态平衡需要跨膜电位阈值。
Cell Mol Life Sci. 2017 Apr;74(7):1347-1363. doi: 10.1007/s00018-016-2421-9. Epub 2016 Nov 17.
2
Oxidative insults disrupt OPA1-mediated mitochondrial dynamics in cultured mammalian cells.氧化应激破坏培养的哺乳动物细胞中线粒体解偶联蛋白 1 介导的线粒体动力学。
Redox Rep. 2018 Dec;23(1):160-167. doi: 10.1080/13510002.2018.1492766.
3
Impaired OMA1-dependent cleavage of OPA1 and reduced DRP1 fission activity combine to prevent mitophagy in cells that are dependent on oxidative phosphorylation.OMA1 依赖的 OPA1 切割受损以及 DRP1 裂变活性降低共同作用,阻止了依赖氧化磷酸化的细胞中的线粒体自噬。
J Cell Sci. 2014 May 15;127(Pt 10):2313-25. doi: 10.1242/jcs.144337. Epub 2014 Mar 14.
4
OMA1-Mediated Mitochondrial Dynamics Balance Organellar Homeostasis Upstream of Cellular Stress Responses.OMA1介导的线粒体动力学在线粒体应激反应上游平衡细胞器稳态。
Int J Mol Sci. 2024 Apr 22;25(8):4566. doi: 10.3390/ijms25084566.
5
Mitochondrial membrane potential and oxidative stress interact to regulate Oma1-dependent processing of Opa1 and mitochondrial dynamics.线粒体膜电位和氧化应激相互作用调节 Oma1 依赖的 Opa1 加工和线粒体动力学。
FASEB J. 2024 Sep 30;38(18):e70066. doi: 10.1096/fj.202400313R.
6
The i-AAA protease YME1L and OMA1 cleave OPA1 to balance mitochondrial fusion and fission.i-AAA 蛋白酶 YME1L 和 OMA1 切割 OPA1 以平衡线粒体融合和裂变。
J Cell Biol. 2014 Mar 17;204(6):919-29. doi: 10.1083/jcb.201308006. Epub 2014 Mar 10.
7
Defective mitochondrial fusion, altered respiratory function, and distorted cristae structure in skin fibroblasts with heterozygous OPA1 mutations.携带杂合OPA1突变的皮肤成纤维细胞中存在线粒体融合缺陷、呼吸功能改变和嵴结构扭曲。
Biochim Biophys Acta. 2012 Oct;1822(10):1570-80. doi: 10.1016/j.bbadis.2012.07.002. Epub 2012 Jul 16.
8
Indomethacin impairs mitochondrial dynamics by activating the PKCζ-p38-DRP1 pathway and inducing apoptosis in gastric cancer and normal mucosal cells.吲哚美辛通过激活蛋白激酶 Cζ-丝裂原活化蛋白激酶-p38-动力相关蛋白 1 通路并诱导胃癌和正常黏膜细胞凋亡来损害线粒体动力学。
J Biol Chem. 2019 May 17;294(20):8238-8258. doi: 10.1074/jbc.RA118.004415. Epub 2019 Apr 2.
9
Mitochondrial Safeguard: a stress response that offsets extreme fusion and protects respiratory function via flickering-induced Oma1 activation.线粒体保护:一种应激反应,通过闪烁诱导的 Oma1 激活来抵消极端融合并保护呼吸功能。
EMBO J. 2020 Dec 15;39(24):e105074. doi: 10.15252/embj.2020105074. Epub 2020 Nov 17.
10
New insights into the function and regulation of mitochondrial fission.线粒体分裂功能与调控的新见解
Biochim Biophys Acta. 2013 May;1833(5):1256-68. doi: 10.1016/j.bbamcr.2013.02.002. Epub 2013 Feb 20.

引用本文的文献

1
The role of cardiolipin in mitochondrial dynamics and quality control in neuronal ischemia/reperfusion injury.心磷脂在神经元缺血/再灌注损伤的线粒体动力学及质量控制中的作用
Cell Death Dis. 2025 Jul 5;16(1):494. doi: 10.1038/s41419-025-07786-8.
2
A Molecular Chemical Perspective: Mitochondrial Dynamics Is Not a Bystander of Cartilage Diseases.分子化学视角:线粒体动力学并非软骨疾病的旁观者。
ACS Pharmacol Transl Sci. 2025 May 22;8(6):1473-1497. doi: 10.1021/acsptsci.4c00706. eCollection 2025 Jun 13.
3
Mitochondrial Stress as a Central Player in the Pathogenesis of Hypoxia-Related Myocardial Dysfunction: New Insights.

本文引用的文献

1
Actin filaments as dynamic reservoirs for Drp1 recruitment.肌动蛋白丝作为动力蛋白1募集的动态储备库。
Mol Biol Cell. 2016 Oct 15;27(20):3109-3121. doi: 10.1091/mbc.E16-03-0193. Epub 2016 Aug 24.
2
Distinct types of protease systems are involved in homeostasis regulation of mitochondrial morphology via balanced fusion and fission.不同类型的蛋白酶系统通过平衡的融合和裂变参与线粒体形态的稳态调节。
Genes Cells. 2016 May;21(5):408-24. doi: 10.1111/gtc.12351. Epub 2016 Mar 3.
3
Metabolic regulation of mitochondrial dynamics.线粒体动力学的代谢调控
线粒体应激作为缺氧相关心肌功能障碍发病机制的核心因素:新的见解。
Int J Med Sci. 2024 Sep 23;21(13):2502-2509. doi: 10.7150/ijms.99359. eCollection 2024.
4
Differentiation activates mitochondrial OPA1 processing in myoblast cell lines.分化激活成肌细胞系中线粒体 OPA1 的加工。
Mitochondrion. 2024 Sep;78:101933. doi: 10.1016/j.mito.2024.101933. Epub 2024 Jul 8.
5
Aberrant ER-mitochondria communication is a common pathomechanism in mitochondrial disease.内质网-线粒体通讯异常是线粒体疾病的常见病理机制。
Cell Death Dis. 2024 Jun 10;15(6):405. doi: 10.1038/s41419-024-06781-9.
6
Nanobodies as novel tools to monitor the mitochondrial fission factor Drp1.纳米抗体作为监测线粒体裂变因子 Drp1 的新型工具。
Life Sci Alliance. 2024 May 30;7(8). doi: 10.26508/lsa.202402608. Print 2024 Aug.
7
Mitochondrial fission drives neuronal metabolic burden to promote stress susceptibility in male mice.线粒体分裂驱动神经元代谢负担,促进雄性小鼠对压力的易感性。
Nat Metab. 2023 Dec;5(12):2220-2236. doi: 10.1038/s42255-023-00924-6. Epub 2023 Nov 20.
8
The NLRX1-SLC39A7 complex orchestrates mitochondrial dynamics and mitophagy to rejuvenate intervertebral disc by modulating mitochondrial Zn trafficking.NLRX1-SLC39A7 复合物通过调节线粒体锌转运来协调线粒体动力学和线粒体自噬,从而使椎间盘年轻化。
Autophagy. 2024 Apr;20(4):809-829. doi: 10.1080/15548627.2023.2274205. Epub 2023 Nov 3.
9
[Research progress of optic atrophy 1-mediated mitochondrial dynamics in skeletal system diseases].[视神经萎缩1介导的线粒体动力学在骨骼系统疾病中的研究进展]
Zhongguo Xiu Fu Chong Jian Wai Ke Za Zhi. 2023 Jun 15;37(6):758-763. doi: 10.7507/1002-1892.202302056.
10
PERK signaling promotes mitochondrial elongation by remodeling membrane phosphatidic acid.PERK 信号通路通过重塑膜磷脂酸促进线粒体伸长。
EMBO J. 2023 Aug 1;42(15):e113908. doi: 10.15252/embj.2023113908. Epub 2023 Jun 12.
J Cell Biol. 2016 Feb 15;212(4):379-87. doi: 10.1083/jcb.201511036. Epub 2016 Feb 8.
4
Metabolism. AMP-activated protein kinase mediates mitochondrial fission in response to energy stress.代谢。AMP 活化蛋白激酶在能量应激反应中介导线粒体分裂。
Science. 2016 Jan 15;351(6270):275-281. doi: 10.1126/science.aab4138.
5
Imbalanced OPA1 processing and mitochondrial fragmentation cause heart failure in mice.OPA1 加工失衡和线粒体碎片化导致小鼠心力衰竭。
Science. 2015 Dec 4;350(6265):aad0116. doi: 10.1126/science.aad0116.
6
Actin filaments target the oligomeric maturation of the dynamin GTPase Drp1 to mitochondrial fission sites.肌动蛋白丝将发动蛋白GTP酶Drp1的寡聚体成熟靶向到线粒体分裂位点。
Elife. 2015 Nov 26;4:e11553. doi: 10.7554/eLife.11553.
7
Mitochondrial Dynamics is a Distinguishing Feature of Skeletal Muscle Fiber Types and Regulates Organellar Compartmentalization.线粒体动力学是骨骼肌纤维类型的一个显著特征,并调节细胞器的区室化。
Cell Metab. 2015 Dec 1;22(6):1033-44. doi: 10.1016/j.cmet.2015.09.027. Epub 2015 Oct 22.
8
Mitochondrial dynamism and heart disease: changing shape and shaping change.线粒体动力学与心脏病:改变形态与塑造变化
EMBO Mol Med. 2015 Jul;7(7):865-77. doi: 10.15252/emmm.201404575.
9
Stem cells. Asymmetric apportioning of aged mitochondria between daughter cells is required for stemness.干细胞。子代细胞之间衰老线粒体的不对称分配是干性所必需的。
Science. 2015 Apr 17;348(6232):340-3. doi: 10.1126/science.1260384. Epub 2015 Apr 2.
10
Mitochondrial fusion provides an 'initial metabolic complementation' controlled by mtDNA.线粒体融合提供了一种由线粒体DNA控制的“初始代谢互补”。
Cell Mol Life Sci. 2015 Jul;72(13):2585-98. doi: 10.1007/s00018-015-1863-9. Epub 2015 Feb 24.