Suppr超能文献

经典β-内酰胺酶抑制剂增强达托霉素对耐甲氧西林金黄色葡萄球菌的活性以及黏菌素对鲍曼不动杆菌的活性。

Classical β-Lactamase Inhibitors Potentiate the Activity of Daptomycin against Methicillin-Resistant Staphylococcus aureus and Colistin against Acinetobacter baumannii.

作者信息

Sakoulas George, Rose Warren, Berti Andrew, Olson Joshua, Munguia Jason, Nonejuie Poochit, Sakoulas Eleanna, Rybak Michael J, Pogliano Joseph, Nizet Victor

机构信息

University of California-San Diego School of Medicine, La Jolla, California, USA

Sharp Healthcare System, San Diego, California, USA.

出版信息

Antimicrob Agents Chemother. 2017 Jan 24;61(2). doi: 10.1128/AAC.01745-16. Print 2017 Feb.

Abstract

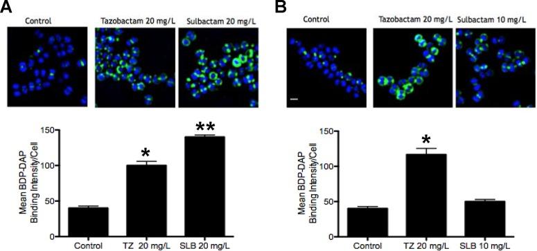
We asked whether beta-lactamase inhibitors (BLIs) increased the activity of daptomycin (DAP) against methicillin-resistant Staphylococcus aureus (MRSA), the peptide antibiotic colistin (COL) against the emerging Gram-negative nosocomial pathogen Acinetobacter baumannii, and the human host defense peptide cathelicidin LL37 against either pathogen. DAP and LL37 kill curves were performed with or without BLIs against MRSA, vancomycin-intermediate S. aureus (VISA), and heterogeneous VISA (hVISA). COL and LL37 kill curves were performed against A. baumannii Boron-dipyrromethene (BODIPY)-labeled DAP binding to MRSA grown with the BLI tazobactam (TAZ) was assessed microscopically. The combination of COL plus TAZ was studied in a murine model of A. baumannii pneumonia. TAZ alone lacked in vitro activity against MRSA or A. baumannii The addition of TAZ to DAP resulted in a 2- to 5-log reduction in recoverable MRSA CFU at 24 h compared to the recoverable CFU with DAP alone. TAZ plus COL showed synergy by kill curves for 4 of 5 strains of A. baumannii tested. Growth with 20 mg/liter TAZ resulted in 2- to 2.5-fold increases in the intensity of BODIPY-DAP binding to MRSA and hVISA strains. TAZ significantly increased the killing of MRSA and A. baumannii by LL37 in vitro TAZ increased the activity of COL in a murine model of A. baumannii pneumonia. Classical BLIs demonstrate synergy with peptide antibiotics. Since BLIs have scant antimicrobial activity on their own and are thus not expected to increase selective pressure toward antibiotic resistance, their use in combination with peptide antibiotics warrants further study.

摘要

我们探究了β-内酰胺酶抑制剂(BLIs)是否能增强达托霉素(DAP)对耐甲氧西林金黄色葡萄球菌(MRSA)的活性、多粘菌素(COL)这种肽类抗生素对新出现的革兰氏阴性医院病原体鲍曼不动杆菌的活性,以及人宿主防御肽cathelicidin LL37对这两种病原体中任一种的活性。针对MRSA、万古霉素中介金黄色葡萄球菌(VISA)和异质性VISA(hVISA),分别进行了有无BLIs存在时的DAP和LL37杀菌曲线实验。针对鲍曼不动杆菌进行了COL和LL37杀菌曲线实验。通过显微镜评估了硼-二吡咯亚甲基(BODIPY)标记的DAP与在BLIs他唑巴坦(TAZ)存在下生长的MRSA的结合情况。在鲍曼不动杆菌肺炎小鼠模型中研究了COL加TAZ的联合作用。单独的TAZ对MRSA或鲍曼不动杆菌缺乏体外活性。与单独使用DAP时可回收的CFU相比,在DAP中添加TAZ可使24小时时可回收的MRSA CFU减少2至5个对数。对于所测试的5株鲍曼不动杆菌中的4株,TAZ加COL通过杀菌曲线显示出协同作用。在20毫克/升TAZ存在下生长,导致BODIPY-DAP与MRSA和hVISA菌株结合强度增加2至2.5倍。TAZ在体外显著增强了LL37对MRSA和鲍曼不动杆菌的杀伤作用。在鲍曼不动杆菌肺炎小鼠模型中,TAZ增强了COL的活性。经典的BLIs与肽类抗生素表现出协同作用。由于BLIs自身抗菌活性微弱,因此预计不会增加对抗生素耐药性的选择压力,其与肽类抗生素联合使用值得进一步研究。

https://cdn.ncbi.nlm.nih.gov/pmc/blobs/5e8e/5278754/be343b9db395/zac0021758880001.jpg

文献AI研究员

20分钟写一篇综述,助力文献阅读效率提升50倍。

立即体验

用中文搜PubMed

大模型驱动的PubMed中文搜索引擎

马上搜索

文档翻译

学术文献翻译模型,支持多种主流文档格式。

立即体验