• 文献检索
  • 文档翻译
  • 深度研究
  • 学术资讯
  • Suppr Zotero 插件Zotero 插件
  • 邀请有礼
  • 套餐&价格
  • 历史记录
应用&插件
Suppr Zotero 插件Zotero 插件浏览器插件Mac 客户端Windows 客户端微信小程序
定价
高级版会员购买积分包购买API积分包
服务
文献检索文档翻译深度研究API 文档MCP 服务
关于我们
关于 Suppr公司介绍联系我们用户协议隐私条款
关注我们

Suppr 超能文献

核心技术专利:CN118964589B侵权必究
粤ICP备2023148730 号-1Suppr @ 2026

文献检索

告别复杂PubMed语法,用中文像聊天一样搜索,搜遍4000万医学文献。AI智能推荐,让科研检索更轻松。

立即免费搜索

文件翻译

保留排版,准确专业,支持PDF/Word/PPT等文件格式,支持 12+语言互译。

免费翻译文档

深度研究

AI帮你快速写综述,25分钟生成高质量综述,智能提取关键信息,辅助科研写作。

立即免费体验

发作后行为障碍是由于严重且持续时间较长的低灌注/缺氧事件引起的,该事件依赖于 COX-2。

Postictal behavioural impairments are due to a severe prolonged hypoperfusion/hypoxia event that is COX-2 dependent.

机构信息

Hotchkiss Brain Institute, Cumming School of Medicine, University of Calgary, Calgary, Canada.

Department of Physiology, Catholic University of Health and Allied Sciences, Mwanza, Tanzania.

出版信息

Elife. 2016 Nov 22;5:e19352. doi: 10.7554/eLife.19352.

DOI:10.7554/eLife.19352
PMID:27874832
原文链接:https://pmc.ncbi.nlm.nih.gov/articles/PMC5154758/
Abstract

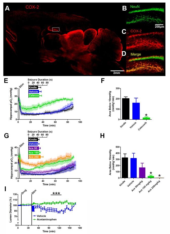
Seizures are often followed by sensory, cognitive or motor impairments during the postictal phase that show striking similarity to transient hypoxic/ischemic attacks. Here we show that seizures result in a severe hypoxic attack confined to the postictal period. We measured brain oxygenation in localized areas from freely-moving rodents and discovered a severe hypoxic event (pO < 10 mmHg) after the termination of seizures. This event lasted over an hour, is mediated by hypoperfusion, generalizes to people with epilepsy, and is attenuated by inhibiting cyclooxygenase-2 or L-type calcium channels. Using inhibitors of these targets we separated the seizure from the resulting severe hypoxia and show that structure specific postictal memory and behavioral impairments are the consequence of this severe hypoperfusion/hypoxic event. Thus, epilepsy is much more than a disease hallmarked by seizures, since the occurrence of postictal hypoperfusion/hypoxia results in a separate set of neurological consequences that are currently not being treated and are preventable.

摘要

发作后阶段常伴有感觉、认知或运动障碍,与短暂缺氧/缺血发作有明显相似性。在这里,我们发现发作会导致局限于发作后阶段的严重缺氧发作。我们在自由活动的啮齿动物的局部区域测量了脑氧合,发现发作终止后会发生严重的缺氧事件(pO < 10 mmHg)。该事件持续超过一个小时,由低灌注介导,在癫痫患者中普遍存在,并可通过抑制环氧化酶-2 或 L 型钙通道来减轻。使用这些靶点的抑制剂,我们将发作与由此产生的严重缺氧分开,并表明特定于结构的发作后记忆和行为障碍是这种严重低灌注/缺氧事件的结果。因此,癫痫不仅仅是一种以发作为特征的疾病,因为发作后低灌注/缺氧的发生会导致一系列目前未得到治疗且可预防的神经系统后果。

https://cdn.ncbi.nlm.nih.gov/pmc/blobs/cb15/5154758/3bc55e06328e/elife-19352-resp-fig2.jpg
https://cdn.ncbi.nlm.nih.gov/pmc/blobs/cb15/5154758/ce5a02b691d2/elife-19352-fig1.jpg
https://cdn.ncbi.nlm.nih.gov/pmc/blobs/cb15/5154758/85782c772487/elife-19352-fig1-figsupp1.jpg
https://cdn.ncbi.nlm.nih.gov/pmc/blobs/cb15/5154758/df54729ca31f/elife-19352-fig2.jpg
https://cdn.ncbi.nlm.nih.gov/pmc/blobs/cb15/5154758/58db51e09295/elife-19352-fig2-figsupp1.jpg
https://cdn.ncbi.nlm.nih.gov/pmc/blobs/cb15/5154758/8216ef6a7def/elife-19352-fig3.jpg
https://cdn.ncbi.nlm.nih.gov/pmc/blobs/cb15/5154758/e967c206d279/elife-19352-fig3-figsupp1.jpg
https://cdn.ncbi.nlm.nih.gov/pmc/blobs/cb15/5154758/da4eb4cfc8a2/elife-19352-fig4.jpg
https://cdn.ncbi.nlm.nih.gov/pmc/blobs/cb15/5154758/77e45c69b9b2/elife-19352-fig4-figsupp1.jpg
https://cdn.ncbi.nlm.nih.gov/pmc/blobs/cb15/5154758/df3971f453e8/elife-19352-fig5.jpg
https://cdn.ncbi.nlm.nih.gov/pmc/blobs/cb15/5154758/8c2b46c1e715/elife-19352-fig6.jpg
https://cdn.ncbi.nlm.nih.gov/pmc/blobs/cb15/5154758/974a96a6e423/elife-19352-resp-fig1.jpg
https://cdn.ncbi.nlm.nih.gov/pmc/blobs/cb15/5154758/3bc55e06328e/elife-19352-resp-fig2.jpg
https://cdn.ncbi.nlm.nih.gov/pmc/blobs/cb15/5154758/ce5a02b691d2/elife-19352-fig1.jpg
https://cdn.ncbi.nlm.nih.gov/pmc/blobs/cb15/5154758/85782c772487/elife-19352-fig1-figsupp1.jpg
https://cdn.ncbi.nlm.nih.gov/pmc/blobs/cb15/5154758/df54729ca31f/elife-19352-fig2.jpg
https://cdn.ncbi.nlm.nih.gov/pmc/blobs/cb15/5154758/58db51e09295/elife-19352-fig2-figsupp1.jpg
https://cdn.ncbi.nlm.nih.gov/pmc/blobs/cb15/5154758/8216ef6a7def/elife-19352-fig3.jpg
https://cdn.ncbi.nlm.nih.gov/pmc/blobs/cb15/5154758/e967c206d279/elife-19352-fig3-figsupp1.jpg
https://cdn.ncbi.nlm.nih.gov/pmc/blobs/cb15/5154758/da4eb4cfc8a2/elife-19352-fig4.jpg
https://cdn.ncbi.nlm.nih.gov/pmc/blobs/cb15/5154758/77e45c69b9b2/elife-19352-fig4-figsupp1.jpg
https://cdn.ncbi.nlm.nih.gov/pmc/blobs/cb15/5154758/df3971f453e8/elife-19352-fig5.jpg
https://cdn.ncbi.nlm.nih.gov/pmc/blobs/cb15/5154758/8c2b46c1e715/elife-19352-fig6.jpg
https://cdn.ncbi.nlm.nih.gov/pmc/blobs/cb15/5154758/974a96a6e423/elife-19352-resp-fig1.jpg
https://cdn.ncbi.nlm.nih.gov/pmc/blobs/cb15/5154758/3bc55e06328e/elife-19352-resp-fig2.jpg

相似文献

1
Postictal behavioural impairments are due to a severe prolonged hypoperfusion/hypoxia event that is COX-2 dependent.发作后行为障碍是由于严重且持续时间较长的低灌注/缺氧事件引起的,该事件依赖于 COX-2。
Elife. 2016 Nov 22;5:e19352. doi: 10.7554/eLife.19352.
2
Postictal hypoperfusion/hypoxia provides the foundation for a unified theory of seizure-induced brain abnormalities and behavioral dysfunction.发作后低灌注/缺氧为癫痫发作引起的脑异常和行为功能障碍的统一理论提供了基础。
Epilepsia. 2017 Sep;58(9):1493-1501. doi: 10.1111/epi.13827. Epub 2017 Jun 20.
3
In vivo assessment of mechanisms underlying the neurovascular basis of postictal amnesia.在体评估癫痫后遗忘的神经血管基础的潜在机制。
Sci Rep. 2020 Sep 14;10(1):14992. doi: 10.1038/s41598-020-71935-6.
4
Seizures elevate gliovascular unit Ca2+ and cause sustained vasoconstriction.癫痫发作会升高神经血管单元中的 Ca2+,并导致持续的血管收缩。
JCI Insight. 2020 Oct 2;5(19):136469. doi: 10.1172/jci.insight.136469.
5
The ketogenic diet raises brain oxygen levels, attenuates postictal hypoxia, and protects against learning impairments.生酮饮食可提高大脑氧水平,减轻癫痫后缺氧,并防止学习障碍。
Neurobiol Dis. 2021 Jul;154:105335. doi: 10.1016/j.nbd.2021.105335. Epub 2021 Mar 17.
6
Caffeine Exacerbates Postictal Hypoxia.咖啡因可加重癫痫后缺氧。
Neuroscience. 2019 Dec 1;422:32-43. doi: 10.1016/j.neuroscience.2019.09.025. Epub 2019 Oct 31.
7
Study of effect of nimodipine and acetaminophen on postictal symptoms in depressed patients after electroconvulsive therapy (SYNAPSE).SYNAPSE 研究尼莫地平与对乙酰氨基酚对电抽搐治疗后抑郁患者发作后症状的影响。
Trials. 2022 Apr 18;23(1):324. doi: 10.1186/s13063-022-06206-y.
8
Seizure onset zone localization using postictal hypoperfusion detected by arterial spin labelling MRI.利用动脉自旋标记磁共振成像检测发作后灌注不足进行癫痫发作起始区定位。
Brain. 2017 Nov 1;140(11):2895-2911. doi: 10.1093/brain/awx241.
9
Sudden unexpected death in epilepsy is prevented by blocking postictal hypoxia.通过阻断发作后缺氧可预防癫痫猝死。
Neuropharmacology. 2023 Jun 15;231:109513. doi: 10.1016/j.neuropharm.2023.109513. Epub 2023 Mar 21.
10
Febrile seizures lead to prolonged epileptiform activity and hyperoxia that when blocked prevents learning deficits.热性惊厥导致延长的癫痫样活动和高氧,而阻断这些活动和高氧可预防学习障碍。
Epilepsia. 2022 Oct;63(10):2650-2663. doi: 10.1111/epi.17371. Epub 2022 Aug 2.

引用本文的文献

1
The Exchange Breathing Method for Seizure Intervention: A Historical and Scientific Review of Epilepsy and Its Evolving Therapeutic Paradigms.用于癫痫发作干预的换气呼吸法:癫痫及其不断演变的治疗模式的历史与科学综述
J Pers Med. 2025 Aug 18;15(8):385. doi: 10.3390/jpm15080385.
2
Redefining the practical roles of psychiatrists in epilepsy care: A framework for collaboration in Japan.重新定义精神科医生在癫痫护理中的实际作用:日本的合作框架。
PCN Rep. 2025 Aug 14;4(3):e70188. doi: 10.1002/pcn5.70188. eCollection 2025 Sep.
3
Pathophysiology of Status Epilepticus Revisited.

本文引用的文献

1
Tonic Local Brain Blood Flow Control by Astrocytes Independent of Phasic Neurovascular Coupling.星形胶质细胞对局部脑血流的紧张性控制独立于相位性神经血管耦合。
J Neurosci. 2015 Sep 30;35(39):13463-74. doi: 10.1523/JNEUROSCI.1780-15.2015.
2
COX-2-Derived Prostaglandin E2 Produced by Pyramidal Neurons Contributes to Neurovascular Coupling in the Rodent Cerebral Cortex.锥体神经元产生的COX-2衍生前列腺素E2有助于啮齿动物大脑皮层的神经血管耦合。
J Neurosci. 2015 Aug 26;35(34):11791-810. doi: 10.1523/JNEUROSCI.0651-15.2015.
3
Astrocyte and microvascular imaging in awake animals using two-photon microscopy.
癫痫持续状态的病理生理学再探讨。
Int J Mol Sci. 2025 Aug 3;26(15):7502. doi: 10.3390/ijms26157502.
4
Early acetaminophen Use and 90-day mortality in ICU patients with ischemic stroke.ICU 缺血性卒中患者早期使用对乙酰氨基酚与 90 天死亡率的关系
Front Pharmacol. 2025 Jul 24;16:1622440. doi: 10.3389/fphar.2025.1622440. eCollection 2025.
5
Postictal resting-state connectivity changes after electroconvulsive therapy-induced seizures.电休克治疗诱发癫痫发作后的发作后静息态连接性变化。
Eur Arch Psychiatry Clin Neurosci. 2025 Jul 14. doi: 10.1007/s00406-025-02043-7.
6
Converting "nonlesional" imaging occult epilepsy into a focal lesional entity using advanced imaging techniques: illustrative case.运用先进成像技术将“无病变”的隐匿性癫痫转化为局灶性病变实体:病例说明
J Neurosurg Case Lessons. 2025 Apr 28;9(17). doi: 10.3171/CASE24667.
7
Elevated pyramidal cell firing orchestrates arteriolar vasoconstriction through COX-2-derived prostaglandin E2 signaling.锥体神经元放电增强通过环氧化酶-2衍生的前列腺素E2信号传导协调小动脉血管收缩。
Elife. 2025 Apr 23;13:RP102424. doi: 10.7554/eLife.102424.
8
Arterial spin labeling perfusion MRI applications in drug-resistant epilepsy and epileptic emergency.动脉自旋标记灌注磁共振成像在耐药性癫痫和癫痫急症中的应用
Acta Epileptol. 2023 Sep 28;5(1):23. doi: 10.1186/s42494-023-00134-3.
9
Multimodal single-cell analyses reveal molecular markers of neuronal senescence in human drug-resistant epilepsy.多模态单细胞分析揭示人类耐药性癫痫中神经元衰老的分子标志物。
J Clin Invest. 2025 Mar 3;135(5):e188942. doi: 10.1172/JCI188942.
10
Characterization of post-ictal clinical signs in dogs with idiopathic epilepsy: A questionnaire-based study.特发性癫痫犬发作后临床体征的特征:一项基于问卷调查的研究。
J Vet Intern Med. 2025 Jan-Feb;39(1):e17302. doi: 10.1111/jvim.17302.
使用双光子显微镜对清醒动物进行星形胶质细胞和微血管成像。
Microcirculation. 2015 Apr;22(3):219-27. doi: 10.1111/micc.12188.
4
Cyclooxygenase-2 in epilepsy.环氧合酶-2 在癫痫中的作用。
Epilepsia. 2014 Jan;55(1):17-25. doi: 10.1111/epi.12461. Epub 2013 Nov 8.
5
The intrahippocampal kainate model of temporal lobe epilepsy revisited: epileptogenesis, behavioral and cognitive alterations, pharmacological response, and hippoccampal damage in epileptic rats.重新审视海人酸诱导的颞叶癫痫大鼠模型:癫痫发生、行为和认知改变、药物反应以及海马损伤。
Epilepsy Res. 2013 Feb;103(2-3):135-52. doi: 10.1016/j.eplepsyres.2012.09.015. Epub 2012 Nov 26.
6
Hypoxia markers are expressed in interneurons exposed to recurrent seizures.缺氧标志物在反复癫痫发作暴露的中间神经元中表达。
Neuromolecular Med. 2013 Mar;15(1):133-46. doi: 10.1007/s12017-012-8203-0. Epub 2012 Oct 17.
7
Regional cerebral hyperperfusion associated with postictal paresis.与发作后轻瘫相关的局部脑血流灌注过多
J Vasc Interv Neurol. 2012 Jun;5(1):40-2.
8
Arterial spin-labeling in routine clinical practice: a preliminary experience of 200 cases and correlation with MRI and clinical findings.动脉自旋标记在常规临床实践中的应用:200 例病例的初步经验及与 MRI 和临床发现的相关性。
Clin Imaging. 2012 Jul-Aug;36(4):345-52. doi: 10.1016/j.clinimag.2011.11.003. Epub 2012 Jun 8.
9
Defining "epileptogenesis" and identifying "antiepileptogenic targets" in animal models of acquired temporal lobe epilepsy is not as simple as it might seem.在获得性颞叶癫痫的动物模型中定义“癫痫发生”和确定“抗癫痫发生靶点”并不像看起来那么简单。
Neuropharmacology. 2013 Jun;69:3-15. doi: 10.1016/j.neuropharm.2012.01.022. Epub 2012 Feb 4.
10
Hypoxia-induced neonatal seizures diminish silent synapses and long-term potentiation in hippocampal CA1 neurons.缺氧诱导的新生儿癫痫会减少海马 CA1 神经元中的沉默突触和长时程增强。
J Neurosci. 2011 Dec 14;31(50):18211-22. doi: 10.1523/JNEUROSCI.4838-11.2011.