• 文献检索
  • 文档翻译
  • 深度研究
  • 学术资讯
  • Suppr Zotero 插件Zotero 插件
  • 邀请有礼
  • 套餐&价格
  • 历史记录
应用&插件
Suppr Zotero 插件Zotero 插件浏览器插件Mac 客户端Windows 客户端微信小程序
定价
高级版会员购买积分包购买API积分包
服务
文献检索文档翻译深度研究API 文档MCP 服务
关于我们
关于 Suppr公司介绍联系我们用户协议隐私条款
关注我们

Suppr 超能文献

核心技术专利:CN118964589B侵权必究
粤ICP备2023148730 号-1Suppr @ 2026

文献检索

告别复杂PubMed语法,用中文像聊天一样搜索,搜遍4000万医学文献。AI智能推荐,让科研检索更轻松。

立即免费搜索

文件翻译

保留排版,准确专业,支持PDF/Word/PPT等文件格式,支持 12+语言互译。

免费翻译文档

深度研究

AI帮你快速写综述,25分钟生成高质量综述,智能提取关键信息,辅助科研写作。

立即免费体验

在体外和体内小鼠分化模型中对中性粒细胞减少相关中性粒细胞弹性蛋白酶突变的表征

Characterisation of Neutropenia-Associated Neutrophil Elastase Mutations in a Murine Differentiation Model In Vitro and In Vivo.

作者信息

Wiesmeier Michael, Gautam Sanjivan, Kirschnek Susanne, Häcker Georg

机构信息

Institute for Medical Microbiology and Hygiene, Medical Center-University of Freiburg, Faculty of Medicine, University of Freiburg, Freiburg, Germany.

Spemann Graduate School of Biology and Medicine, University of Freiburg, Freiburg, Germany.

出版信息

PLoS One. 2016 Dec 12;11(12):e0168055. doi: 10.1371/journal.pone.0168055. eCollection 2016.

DOI:10.1371/journal.pone.0168055
PMID:27942017
原文链接:https://pmc.ncbi.nlm.nih.gov/articles/PMC5152902/
Abstract

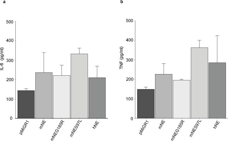
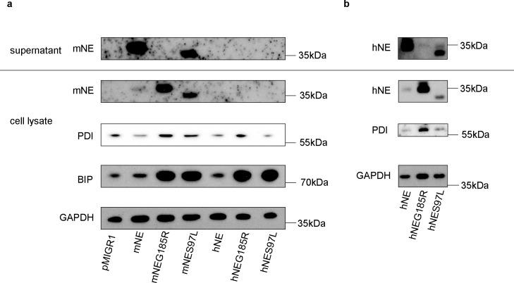
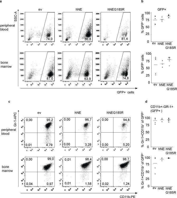
Severe congenital neutropenia (SCN) is characterised by a differentiation block in the bone marrow and low neutrophil numbers in the peripheral blood, which correlates with increased risk of bacterial infections. Several underlying gene defects have been identified in SCN patients. Mutations in the neutrophil elastase (ELANE) gene are frequently found in SCN and cyclic neutropenia. Both mislocalization and misfolding of mutant neutrophil elastase protein resulting in ER stress and subsequent induction of the unfolded protein response (UPR) have been proposed to be responsible for neutrophil survival and maturation defects. However, the detailed molecular mechanisms still remain unclear, in part due to the lack of appropriate in vitro and in vivo models. Here we used a system of neutrophil differentiation from immortalised progenitor lines by conditional expression of Hoxb8, permitting the generation of mature near-primary neutrophils in vitro and in vivo. NE-deficient Hoxb8 progenitors were reconstituted with murine and human forms of typical NE mutants representative of SCN and cyclic neutropenia, and differentiation of the cells was analysed in vitro and in vivo. ER stress induction by NE mutations could be recapitulated during neutrophil differentiation in all NE mutant-reconstituted Hoxb8 cells. Despite ER stress induction, no change in survival, maturation or function of differentiating cells expressing either murine or human NE mutants was observed. Further analysis of in vivo differentiation of Hoxb8 cells in a murine model of adoptive transfer did not reveal any defects in survival or differentiation in the mouse. Although the Hoxb8 system has been found to be useful for dissection of defects in neutrophil development, our findings indicate that the use of murine systems for analysis of NE-mutation-associated pathogenesis is complicated by differences between humans and mice in the physiology of granulopoiesis, which may go beyond possible differences in expression and activity of neutrophil elastase itself.

摘要

严重先天性中性粒细胞减少症(SCN)的特征是骨髓中的分化阻滞以及外周血中性粒细胞数量减少,这与细菌感染风险增加相关。在SCN患者中已鉴定出几种潜在的基因缺陷。中性粒细胞弹性蛋白酶(ELANE)基因突变在SCN和周期性中性粒细胞减少症中经常被发现。有人提出,突变的中性粒细胞弹性蛋白酶蛋白的错误定位和错误折叠导致内质网应激并随后诱导未折叠蛋白反应(UPR),这是中性粒细胞存活和成熟缺陷的原因。然而,详细的分子机制仍不清楚,部分原因是缺乏合适的体外和体内模型。在这里,我们使用了一种通过条件性表达Hoxb8从不死化祖细胞系分化中性粒细胞的系统,从而能够在体外和体内产生成熟的近原代中性粒细胞。用代表SCN和周期性中性粒细胞减少症的典型NE突变体的小鼠和人类形式重建NE缺陷的Hoxb8祖细胞,并在体外和体内分析细胞的分化。在所有NE突变体重建的Hoxb8细胞的中性粒细胞分化过程中,都可以重现NE突变诱导的内质网应激。尽管诱导了内质网应激,但未观察到表达小鼠或人类NE突变体的分化细胞在存活、成熟或功能方面有任何变化。在过继转移的小鼠模型中对Hoxb8细胞的体内分化进行的进一步分析未发现小鼠在存活或分化方面有任何缺陷。尽管已发现Hoxb8系统有助于剖析中性粒细胞发育缺陷,但我们的研究结果表明,由于人类和小鼠在粒细胞生成生理学方面存在差异,使用小鼠系统分析NE突变相关的发病机制会变得复杂,这种差异可能超出中性粒细胞弹性蛋白酶本身表达和活性的可能差异。

https://cdn.ncbi.nlm.nih.gov/pmc/blobs/7451/5152902/c45c58ddb987/pone.0168055.g006.jpg
https://cdn.ncbi.nlm.nih.gov/pmc/blobs/7451/5152902/4fc74f6e97c0/pone.0168055.g001.jpg
https://cdn.ncbi.nlm.nih.gov/pmc/blobs/7451/5152902/0494d914e70e/pone.0168055.g002.jpg
https://cdn.ncbi.nlm.nih.gov/pmc/blobs/7451/5152902/319e69764faa/pone.0168055.g003.jpg
https://cdn.ncbi.nlm.nih.gov/pmc/blobs/7451/5152902/7b8790a5e89f/pone.0168055.g004.jpg
https://cdn.ncbi.nlm.nih.gov/pmc/blobs/7451/5152902/3d9b3f7274fa/pone.0168055.g005.jpg
https://cdn.ncbi.nlm.nih.gov/pmc/blobs/7451/5152902/c45c58ddb987/pone.0168055.g006.jpg
https://cdn.ncbi.nlm.nih.gov/pmc/blobs/7451/5152902/4fc74f6e97c0/pone.0168055.g001.jpg
https://cdn.ncbi.nlm.nih.gov/pmc/blobs/7451/5152902/0494d914e70e/pone.0168055.g002.jpg
https://cdn.ncbi.nlm.nih.gov/pmc/blobs/7451/5152902/319e69764faa/pone.0168055.g003.jpg
https://cdn.ncbi.nlm.nih.gov/pmc/blobs/7451/5152902/7b8790a5e89f/pone.0168055.g004.jpg
https://cdn.ncbi.nlm.nih.gov/pmc/blobs/7451/5152902/3d9b3f7274fa/pone.0168055.g005.jpg
https://cdn.ncbi.nlm.nih.gov/pmc/blobs/7451/5152902/c45c58ddb987/pone.0168055.g006.jpg

相似文献

1
Characterisation of Neutropenia-Associated Neutrophil Elastase Mutations in a Murine Differentiation Model In Vitro and In Vivo.在体外和体内小鼠分化模型中对中性粒细胞减少相关中性粒细胞弹性蛋白酶突变的表征
PLoS One. 2016 Dec 12;11(12):e0168055. doi: 10.1371/journal.pone.0168055. eCollection 2016.
2
Neutrophil Elastase Defects in Congenital Neutropenia.先天性中性粒细胞减少症中的中性粒细胞弹性蛋白酶缺陷。
Front Immunol. 2021 Apr 22;12:653932. doi: 10.3389/fimmu.2021.653932. eCollection 2021.
3
Inducible expression of a disease-associated mutation impairs granulocytic differentiation, without eliciting an unfolded protein response.诱导表达一种与疾病相关的突变会损害粒细胞分化,而不会引发未折叠蛋白反应。
J Biol Chem. 2020 May 22;295(21):7492-7500. doi: 10.1074/jbc.RA120.012366. Epub 2020 Apr 16.
4
Mice expressing a neutrophil elastase mutation derived from patients with severe congenital neutropenia have normal granulopoiesis.表达源自严重先天性中性粒细胞减少症患者的中性粒细胞弹性蛋白酶突变的小鼠具有正常的粒细胞生成。
Blood. 2002 Nov 1;100(9):3221-8. doi: 10.1182/blood-2002-05-1372.
5
Pathogenesis of ELANE-mutant severe neutropenia revealed by induced pluripotent stem cells.诱导多能干细胞揭示ELANE突变所致严重中性粒细胞减少症的发病机制
J Clin Invest. 2015 Aug 3;125(8):3103-16. doi: 10.1172/JCI80924. Epub 2015 Jul 20.
6
Activation of the unfolded protein response is associated with impaired granulopoiesis in transgenic mice expressing mutant Elane. unfolded protein response 的激活与表达突变型 Elane 的转基因小鼠中粒细胞生成受损有关。
Blood. 2011 Mar 31;117(13):3539-47. doi: 10.1182/blood-2010-10-311704. Epub 2011 Feb 1.
7
Elastase inhibitors as potential therapies for -associated neutropenia.弹性蛋白酶抑制剂作为治疗相关性中性粒细胞减少症的潜在疗法。
J Leukoc Biol. 2017 Oct;102(4):1143-1151. doi: 10.1189/jlb.5A1016-445R. Epub 2017 Jul 28.
8
Mutations in the neutrophil elastase gene in cyclic and congenital neutropenia.周期性和先天性中性粒细胞减少症中嗜中性粒细胞弹性蛋白酶基因的突变。
Curr Opin Immunol. 2001 Oct;13(5):535-8. doi: 10.1016/s0952-7915(00)00254-5.
9
CRISPR-Cas9-Mediated ELANE Mutation Correction in Hematopoietic Stem and Progenitor Cells to Treat Severe Congenital Neutropenia.CRISPR-Cas9 介导的造血干细胞和祖细胞中 ELANE 突变矫正治疗严重先天性中性粒细胞减少症。
Mol Ther. 2020 Dec 2;28(12):2621-2634. doi: 10.1016/j.ymthe.2020.08.004. Epub 2020 Aug 8.
10
A Truncated Granulocyte Colony-stimulating Factor Receptor (G-CSFR) Inhibits Apoptosis Induced by Neutrophil Elastase G185R Mutant: IMPLICATION FOR UNDERSTANDING CSF3R GENE MUTATIONS IN SEVERE CONGENITAL NEUTROPENIA.截短型粒细胞集落刺激因子受体(G-CSFR)抑制中性粒细胞弹性蛋白酶G185R突变体诱导的细胞凋亡:对理解严重先天性中性粒细胞减少症中CSF3R基因突变的启示。
J Biol Chem. 2017 Feb 24;292(8):3496-3505. doi: 10.1074/jbc.M116.755157. Epub 2017 Jan 10.

引用本文的文献

1
Closing the gap between murine neutrophils and neutrophil-like cell lines.弥合鼠源中性粒细胞与类中性粒细胞细胞系之间的差距。
J Leukoc Biol. 2023 Sep 1;114(3):199-201. doi: 10.1093/jleuko/qiad078.
2
Neutrophil Elastase Defects in Congenital Neutropenia.先天性中性粒细胞减少症中的中性粒细胞弹性蛋白酶缺陷。
Front Immunol. 2021 Apr 22;12:653932. doi: 10.3389/fimmu.2021.653932. eCollection 2021.
3
Novel Gene Mutation in a Newborn with Severe Congenital Neutropenia: Case Report and Literature Review.一名患有严重先天性中性粒细胞减少症新生儿的新型基因突变:病例报告及文献综述

本文引用的文献

1
Pathogenesis of ELANE-mutant severe neutropenia revealed by induced pluripotent stem cells.诱导多能干细胞揭示ELANE突变所致严重中性粒细胞减少症的发病机制
J Clin Invest. 2015 Aug 3;125(8):3103-16. doi: 10.1172/JCI80924. Epub 2015 Jul 20.
2
Neutropenia-associated ELANE mutations disrupting translation initiation produce novel neutrophil elastase isoforms.中性粒细胞减少症相关的 ELANE 突变破坏翻译起始产生新型中性粒细胞弹性蛋白酶同工型。
Blood. 2014 Jan 23;123(4):562-9. doi: 10.1182/blood-2013-07-513242. Epub 2013 Nov 1.
3
Genetic correction of HAX1 in induced pluripotent stem cells from a patient with severe congenital neutropenia improves defective granulopoiesis.
J Pediatr Genet. 2020 Sep;9(3):203-206. doi: 10.1055/s-0039-3399523. Epub 2019 Nov 18.
4
Cas9 conditionally-immortalized macrophages as a tool for bacterial pathogenesis and beyond.条件永生化 Cas9 巨噬细胞作为一种细菌发病机制研究工具及其它用途。
Elife. 2019 Jun 17;8:e45957. doi: 10.7554/eLife.45957.
5
HoxB8 neutrophils replicate Fcγ receptor and integrin-induced neutrophil signaling and functions.HoxB8 中性粒细胞复制 Fcγ 受体和整合素诱导的中性粒细胞信号转导和功能。
J Leukoc Biol. 2019 Jan;105(1):93-100. doi: 10.1002/JLB.1AB0618-232R. Epub 2018 Sep 13.
6
Manipulation of Neutrophils by in the Development of Periodontitis.在牙周炎发展过程中 对中性粒细胞的调控
Front Cell Infect Microbiol. 2017 May 23;7:197. doi: 10.3389/fcimb.2017.00197. eCollection 2017.
通过对严重先天性中性粒细胞减少症患者诱导多能干细胞中的 HAX1 进行基因修正,改善了缺陷的粒细胞生成。
Haematologica. 2014 Jan;99(1):19-27. doi: 10.3324/haematol.2013.083873. Epub 2013 Aug 23.
4
Hematopoietic progenitor cell lines with myeloid and lymphoid potential.具有髓系和淋巴系潜能的造血祖细胞系。
Nat Methods. 2013 Aug;10(8):795-803. doi: 10.1038/nmeth.2510. Epub 2013 Jun 9.
5
Survival and differentiation defects contribute to neutropenia in glucose-6-phosphatase-β (G6PC3) deficiency in a model of mouse neutrophil granulocyte differentiation.葡萄糖-6-磷酸酶-β(G6PC3)缺乏症模型中小鼠中性粒细胞分化中生存和分化缺陷导致中性粒细胞减少。
Cell Death Differ. 2013 Aug;20(8):1068-79. doi: 10.1038/cdd.2013.39. Epub 2013 May 17.
6
The spectrum of ELANE mutations and their implications in severe congenital and cyclic neutropenia.ELANE 突变谱及其在严重先天性和周期性中性粒细胞减少症中的意义。
Hum Mutat. 2013 Jun;34(6):905-14. doi: 10.1002/humu.22308. Epub 2013 Apr 2.
7
Wnt3a stimulates maturation of impaired neutrophils developed from severe congenital neutropenia patient-derived pluripotent stem cells.Wnt3a 刺激严重先天性中性粒细胞减少症患者来源的多能干细胞发育不良的中性粒细胞成熟。
Proc Natl Acad Sci U S A. 2013 Feb 19;110(8):3023-8. doi: 10.1073/pnas.1217039110. Epub 2013 Feb 4.
8
Molecular analysis of neutrophil spontaneous apoptosis reveals a strong role for the pro-apoptotic BH3-only protein Noxa.中性粒细胞自发性凋亡的分子分析揭示了促凋亡 BH3 仅蛋白 Noxa 的重要作用。
Cell Death Differ. 2011 Nov;18(11):1805-14. doi: 10.1038/cdd.2011.69. Epub 2011 Jun 10.
9
Activation of the unfolded protein response is associated with impaired granulopoiesis in transgenic mice expressing mutant Elane. unfolded protein response 的激活与表达突变型 Elane 的转基因小鼠中粒细胞生成受损有关。
Blood. 2011 Mar 31;117(13):3539-47. doi: 10.1182/blood-2010-10-311704. Epub 2011 Feb 1.
10
Genetic defects in severe congenital neutropenia: emerging insights into life and death of human neutrophil granulocytes.严重先天性中性粒细胞减少症的遗传缺陷:人类中性粒细胞生死的新见解。
Annu Rev Immunol. 2011;29:399-413. doi: 10.1146/annurev-immunol-030409-101259.