• 文献检索
  • 文档翻译
  • 深度研究
  • 学术资讯
  • Suppr Zotero 插件Zotero 插件
  • 邀请有礼
  • 套餐&价格
  • 历史记录
应用&插件
Suppr Zotero 插件Zotero 插件浏览器插件Mac 客户端Windows 客户端微信小程序
定价
高级版会员购买积分包购买API积分包
服务
文献检索文档翻译深度研究API 文档MCP 服务
关于我们
关于 Suppr公司介绍联系我们用户协议隐私条款
关注我们

Suppr 超能文献

核心技术专利:CN118964589B侵权必究
粤ICP备2023148730 号-1Suppr @ 2026

文献检索

告别复杂PubMed语法,用中文像聊天一样搜索,搜遍4000万医学文献。AI智能推荐,让科研检索更轻松。

立即免费搜索

文件翻译

保留排版,准确专业,支持PDF/Word/PPT等文件格式,支持 12+语言互译。

免费翻译文档

深度研究

AI帮你快速写综述,25分钟生成高质量综述,智能提取关键信息,辅助科研写作。

立即免费体验

通过激活小鼠巨噬细胞系中的IRF3诱导内质网应激介导的细胞凋亡。

Induces Endoplasmic Reticulum Stress Mediated-Apoptosis by Activating IRF3 in a Murine Macrophage Cell Line.

作者信息

Cui Yongyong, Zhao Deming, Sreevatsan Srinand, Liu Chunfa, Yang Wei, Song Zhiqi, Yang Lifeng, Barrow Paul, Zhou Xiangmei

机构信息

State Key Laboratories for Agrobiotechnology, Key Lab of Animal Epidemiology and Zoonosis, Ministry of Agriculture, National Animal Transmissible Spongiform Encephalopathy Laboratory, College of Veterinary Medicine, China Agricultural University Beijing, China.

Veterinary Population Medicine Department, College of Veterinary Medicine, University of Minnesota St. Paul, MN, USA.

出版信息

Front Cell Infect Microbiol. 2016 Dec 12;6:182. doi: 10.3389/fcimb.2016.00182. eCollection 2016.

DOI:10.3389/fcimb.2016.00182
PMID:28018864
原文链接:https://pmc.ncbi.nlm.nih.gov/articles/PMC5149527/
Abstract

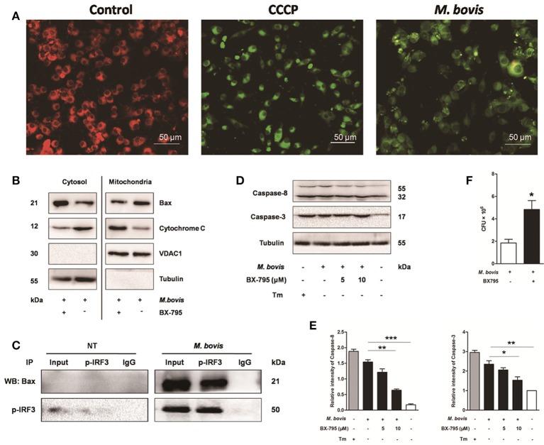
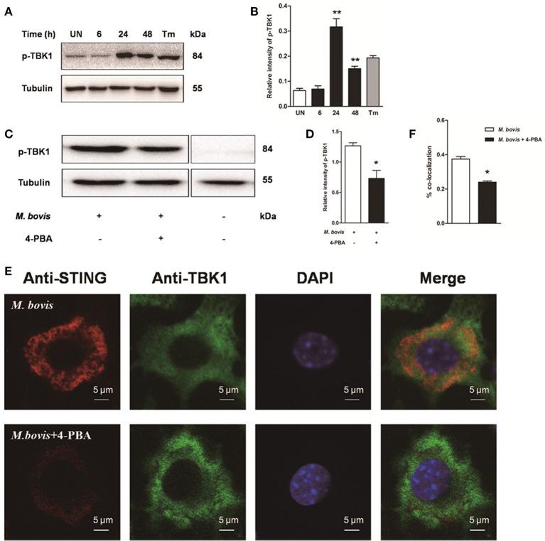
Mycobacterium bovis () is highly adapted to macrophages and has developed multiple mechanisms to resist intracellular assaults. However, the host cells in turn deploy a multipronged defense mechanism to control bacterial infection. Endoplasmic reticulum (ER) stress-mediated apoptosis is one such primary defense mechanism. However, the role of interferon regulatory factor 3 (IRF3) between ER stress and apoptosis during infection is unknown. Here, we demonstrate that effectively induced apoptosis in murine macrophages. Caspase-12, caspase-9, and caspase-3 were activated over a 48 h infection period. The splicing of XBP-1 mRNA and the level of phosphorylation of eIF2α, indicators of ER stress, significantly increased at early time points after infection. The expansion of the ER compartment, a morphological hallmark of ER stress, was observed at 6 h. Pre-treatment of Raw 264.7 cells with 4-PBA (an ER stress-inhibitor) reduced the activation of the ER stress indicators, caspase activation and its downstream poly (ADP-ribose) polymerase (PARP) cleavage, phosphorylation of TBK1 and IRF3 and cytoplasmic co-localization of STING and TBK1. infection led to the interaction of activated IRF3 and cytoplasmic Bax leading to mitochondrial damage. Role of IRF3 in apoptosis was further confirmed by blocking this molecule with BX-795 that showed significant reduction expression of caspase-8 and caspase-3. Intracellular survival of increased in response to 4-PBA and BX-795. These findings indicate that STING-TBK1-IRF3 pathway mediates a crosstalk between ER stress and apoptosis during infection, which can effectively control intracellular bacteria.

摘要

牛分枝杆菌(Mycobacterium bovis)高度适应巨噬细胞,并已发展出多种机制来抵抗细胞内攻击。然而,宿主细胞反过来会部署多管齐下的防御机制来控制细菌感染。内质网(ER)应激介导的细胞凋亡就是这样一种主要防御机制。然而,在感染期间,干扰素调节因子3(IRF3)在内质网应激和细胞凋亡之间的作用尚不清楚。在这里,我们证明牛分枝杆菌能有效诱导小鼠巨噬细胞凋亡。在48小时的感染期内,半胱天冬酶-12、半胱天冬酶-9和半胱天冬酶-3被激活。XBP-1 mRNA的剪接以及内质网应激指标eIF2α的磷酸化水平在牛分枝杆菌感染后的早期时间点显著增加。在内质网应激的形态学标志——内质网腔扩张在6小时时被观察到。用4-PBA(一种内质网应激抑制剂)预处理Raw 264.7细胞可降低内质网应激指标的激活、半胱天冬酶激活及其下游聚(ADP-核糖)聚合酶(PARP)的切割、TBK1和IRF3的磷酸化以及STING和TBK1的细胞质共定位。牛分枝杆菌感染导致活化的IRF3与细胞质中的Bax相互作用,导致线粒体损伤。通过用BX-795阻断该分子进一步证实了IRF3在细胞凋亡中的作用,这显示半胱天冬酶-8和半胱天冬酶-3的表达显著降低。牛分枝杆菌的细胞内存活在对4-PBA和BX-795的反应中增加。这些发现表明,在牛分枝杆菌感染期间,STING-TBK1-IRF3途径介导了内质网应激和细胞凋亡之间的相互作用,这可以有效地控制细胞内细菌。

https://cdn.ncbi.nlm.nih.gov/pmc/blobs/185c/5149527/5902719d64b2/fcimb-06-00182-g0007.jpg
https://cdn.ncbi.nlm.nih.gov/pmc/blobs/185c/5149527/68e4d30d2467/fcimb-06-00182-g0001.jpg
https://cdn.ncbi.nlm.nih.gov/pmc/blobs/185c/5149527/8927ace9b6cd/fcimb-06-00182-g0002.jpg
https://cdn.ncbi.nlm.nih.gov/pmc/blobs/185c/5149527/6bd63bd1e882/fcimb-06-00182-g0003.jpg
https://cdn.ncbi.nlm.nih.gov/pmc/blobs/185c/5149527/d5cfa756312a/fcimb-06-00182-g0004.jpg
https://cdn.ncbi.nlm.nih.gov/pmc/blobs/185c/5149527/0f6a9cf01633/fcimb-06-00182-g0005.jpg
https://cdn.ncbi.nlm.nih.gov/pmc/blobs/185c/5149527/c666959fc18d/fcimb-06-00182-g0006.jpg
https://cdn.ncbi.nlm.nih.gov/pmc/blobs/185c/5149527/5902719d64b2/fcimb-06-00182-g0007.jpg
https://cdn.ncbi.nlm.nih.gov/pmc/blobs/185c/5149527/68e4d30d2467/fcimb-06-00182-g0001.jpg
https://cdn.ncbi.nlm.nih.gov/pmc/blobs/185c/5149527/8927ace9b6cd/fcimb-06-00182-g0002.jpg
https://cdn.ncbi.nlm.nih.gov/pmc/blobs/185c/5149527/6bd63bd1e882/fcimb-06-00182-g0003.jpg
https://cdn.ncbi.nlm.nih.gov/pmc/blobs/185c/5149527/d5cfa756312a/fcimb-06-00182-g0004.jpg
https://cdn.ncbi.nlm.nih.gov/pmc/blobs/185c/5149527/0f6a9cf01633/fcimb-06-00182-g0005.jpg
https://cdn.ncbi.nlm.nih.gov/pmc/blobs/185c/5149527/c666959fc18d/fcimb-06-00182-g0006.jpg
https://cdn.ncbi.nlm.nih.gov/pmc/blobs/185c/5149527/5902719d64b2/fcimb-06-00182-g0007.jpg

相似文献

1
Induces Endoplasmic Reticulum Stress Mediated-Apoptosis by Activating IRF3 in a Murine Macrophage Cell Line.通过激活小鼠巨噬细胞系中的IRF3诱导内质网应激介导的细胞凋亡。
Front Cell Infect Microbiol. 2016 Dec 12;6:182. doi: 10.3389/fcimb.2016.00182. eCollection 2016.
2
BAG2 ameliorates endoplasmic reticulum stress-induced cell apoptosis in -infected macrophages through selective autophagy.BAG2 通过选择性自噬改善 - 感染巨噬细胞中的内质网应激诱导的细胞凋亡。
Autophagy. 2020 Aug;16(8):1453-1467. doi: 10.1080/15548627.2019.1687214. Epub 2019 Nov 11.
3
Reactive oxygen species-mediated endoplasmic reticulum stress response induces apoptosis of Mycobacterium avium-infected macrophages by activating regulated IRE1-dependent decay pathway.活性氧介导的内质网应激反应通过激活调节的 IRE1 依赖性衰减途径诱导感染分枝杆菌的巨噬细胞凋亡。
Cell Microbiol. 2019 Dec;21(12):e13094. doi: 10.1111/cmi.13094. Epub 2019 Aug 16.
4
The PGRS Domain of Mycobacterium tuberculosis PE_PGRS Protein Rv0297 Is Involved in Endoplasmic Reticulum Stress-Mediated Apoptosis through Toll-Like Receptor 4.结核分枝杆菌 PE_PGRS 蛋白 Rv0297 的 PGRS 结构域通过 Toll 样受体 4 参与内质网应激介导的细胞凋亡。
mBio. 2018 Jun 19;9(3):e01017-18. doi: 10.1128/mBio.01017-18.
5
STING-IRF3 pathway links endoplasmic reticulum stress with hepatocyte apoptosis in early alcoholic liver disease.STING-IRF3 通路将内质网应激与早期酒精性肝病中的肝细胞凋亡联系起来。
Proc Natl Acad Sci U S A. 2013 Oct 8;110(41):16544-9. doi: 10.1073/pnas.1308331110. Epub 2013 Sep 19.
6
Endoplasmic reticulum stress pathway-mediated apoptosis in macrophages contributes to the survival of Mycobacterium tuberculosis.内质网应激途径介导的巨噬细胞凋亡有助于结核分枝杆菌的存活。
PLoS One. 2011;6(12):e28531. doi: 10.1371/journal.pone.0028531. Epub 2011 Dec 14.
7
cGAS/STING/TBK1/IRF3 Signaling Pathway Activates BMDCs Maturation Following Infection.cGAS/STING/TBK1/IRF3 信号通路在感染后激活 BMDCs 的成熟。
Int J Mol Sci. 2019 Feb 19;20(4):895. doi: 10.3390/ijms20040895.
8
Endonuclease G takes part in AIF-mediated caspase-independent apoptosis in Mycobacterium bovis-infected bovine macrophages.内切核酸酶 G 参与分枝杆菌感染牛巨噬细胞中的 AIF 介导线粒体非依赖性细胞凋亡。
Vet Res. 2018 Jul 18;49(1):69. doi: 10.1186/s13567-018-0567-1.
9
cGAS-STING-TBK1-IRF3/7 induced interferon-β contributes to the clearing of non tuberculous mycobacterial infection in mice.cGAS-STING-TBK1-IRF3/7诱导的干扰素-β有助于清除小鼠体内的非结核分枝杆菌感染。
Virulence. 2017 Oct 3;8(7):1303-1315. doi: 10.1080/21505594.2017.1321191. Epub 2017 Apr 19.
10
Activation of TREM-1 induces endoplasmic reticulum stress through IRE-1α/XBP-1s pathway in murine macrophages.TREM-1 的激活通过 IRE-1α/XBP-1s 通路诱导小鼠巨噬细胞内质网应激。
Mol Immunol. 2021 Jul;135:294-303. doi: 10.1016/j.molimm.2021.04.023. Epub 2021 May 3.

引用本文的文献

1
Emerging role of the cGAS-STING pathway in cardiovascular diseases: biologic function, mechanisms and targeted therapy.cGAS-STING通路在心血管疾病中的新作用:生物学功能、机制及靶向治疗
Mol Med. 2025 Jun 4;31(1):218. doi: 10.1186/s10020-025-01273-8.
2
Porcine cGAS-STING signalling induced apoptosis negatively regulates STING downstream IFN response and autophagy via different mechanisms.猪cGAS-STING信号诱导的细胞凋亡通过不同机制对STING下游的IFN反应和自噬进行负调控。
Virulence. 2025 Dec;16(1):2496436. doi: 10.1080/21505594.2025.2496436. Epub 2025 May 1.
3
The cGAS-STING/PERK-eIF2α: Individual or Potentially Collaborative Signaling Transduction in Cardiovascular Diseases.

本文引用的文献

1
The endoplasmic reticulum stress response: A link with tuberculosis?内质网应激反应:与结核病有关联?
Tuberculosis (Edinb). 2016 Mar;97:52-6. doi: 10.1016/j.tube.2015.12.009. Epub 2016 Jan 2.
2
Genomewide Histone H3 Lysine 9 Acetylation Profiling in CD4+ T Cells Revealed Endoplasmic Reticulum Stress Deficiency in Patients with Acute-on-chronic Liver Failure.全基因组组蛋白H3赖氨酸9乙酰化分析揭示慢性加急性肝衰竭患者CD4+T细胞内质网应激缺陷
Scand J Immunol. 2015 Nov;82(5):452-9. doi: 10.1111/sji.12341.
3
Cyclic GMP-AMP Synthase Is an Innate Immune DNA Sensor for Mycobacterium tuberculosis.
环鸟苷酸合成酶-干扰素基因刺激蛋白/蛋白激酶R样内质网激酶-真核翻译起始因子2α:心血管疾病中的独立或潜在协同信号转导
Int J Biol Sci. 2024 Oct 28;20(15):5868-5887. doi: 10.7150/ijbs.101247. eCollection 2024.
4
The multiple roles of interferon regulatory factor family in health and disease.干扰素调节因子家族在健康和疾病中的多重作用。
Signal Transduct Target Ther. 2024 Oct 9;9(1):282. doi: 10.1038/s41392-024-01980-4.
5
Multiple unfolded protein response pathways cooperate to link cytosolic dsDNA release to stimulator of interferon gene activation.多种未折叠蛋白反应途径协同作用将细胞质双链 DNA 释放与干扰素基因激活刺激物联系起来。
Front Immunol. 2024 Jul 19;15:1358462. doi: 10.3389/fimmu.2024.1358462. eCollection 2024.
6
ER-transiting bacterial toxins amplify STING innate immune responses and elicit ER stress.内质网转位细菌毒素放大 STING 固有免疫反应并引发内质网应激。
Infect Immun. 2024 Aug 13;92(8):e0030024. doi: 10.1128/iai.00300-24. Epub 2024 Jul 26.
7
Lovastatin-Induced Mitochondrial Oxidative Stress Leads to the Release of mtDNA to Promote Apoptosis by Activating cGAS-STING Pathway in Human Colorectal Cancer Cells.洛伐他汀诱导的线粒体氧化应激导致线粒体DNA释放,通过激活人结肠癌细胞中的cGAS-STING通路促进细胞凋亡。
Antioxidants (Basel). 2024 May 31;13(6):679. doi: 10.3390/antiox13060679.
8
STING dependent BAX-IRF3 signaling results in apoptosis during late-stage Coxiella burnetii infection.STING 依赖性 BAX-IRF3 信号转导导致晚期伯氏考克斯体感染中的细胞凋亡。
Cell Death Dis. 2024 Mar 8;15(3):195. doi: 10.1038/s41419-024-06573-1.
9
cGAS-STING, inflammasomes and pyroptosis: an overview of crosstalk mechanism of activation and regulation.cGAS-STING、炎性体和细胞焦亡:激活和调控的串扰机制概述。
Cell Commun Signal. 2024 Jan 9;22(1):22. doi: 10.1186/s12964-023-01466-w.
10
Novel insight into cGAS-STING pathway in ischemic stroke: from pre- to post-disease.缺血性脑卒中 cGAS-STING 通路的新见解:从疾病前到疾病后。
Front Immunol. 2023 Oct 17;14:1275408. doi: 10.3389/fimmu.2023.1275408. eCollection 2023.
环磷酸鸟苷-腺苷酸合成酶是结核分枝杆菌的一种先天性免疫DNA传感器。
Cell Host Microbe. 2015 Jun 10;17(6):820-8. doi: 10.1016/j.chom.2015.05.005. Epub 2015 Jun 2.
4
Mycobacterium bovis Infection of Cattle and White-Tailed Deer: Translational Research of Relevance to Human Tuberculosis.牛和白尾鹿的牛分枝杆菌感染:与人类结核病相关的转化研究
ILAR J. 2015;56(1):26-43. doi: 10.1093/ilar/ilv001.
5
Mycobacterium tuberculosis effectors interfering host apoptosis signaling.结核分枝杆菌效应蛋白干扰宿主细胞凋亡信号传导。
Apoptosis. 2015 Jul;20(7):883-91. doi: 10.1007/s10495-015-1115-3.
6
Induction of interferon-stimulated genes by IRF3 promotes replication of Toxoplasma gondii.IRF3诱导干扰素刺激基因促进弓形虫的复制。
PLoS Pathog. 2015 Mar 26;11(3):e1004779. doi: 10.1371/journal.ppat.1004779. eCollection 2015 Mar.
7
Quantitative Proteomics and Lipidomics Analysis of Endoplasmic Reticulum of Macrophage Infected with Mycobacterium tuberculosis.结核分枝杆菌感染巨噬细胞内质网的定量蛋白质组学和脂质组学分析
Int J Proteomics. 2015;2015:270438. doi: 10.1155/2015/270438. Epub 2015 Feb 16.
8
Imaging of single cell responses to ER stress indicates that the relative dynamics of IRE1/XBP1 and PERK/ATF4 signalling rather than a switch between signalling branches determine cell survival.对内质网应激的单细胞反应成像表明,IRE1/XBP1和PERK/ATF4信号通路的相对动力学而非信号分支之间的转换决定细胞存活。
Cell Death Differ. 2015 Sep;22(9):1502-16. doi: 10.1038/cdd.2014.241. Epub 2015 Jan 30.
9
Mycobacterium tuberculosis 38-kDa antigen induces endoplasmic reticulum stress-mediated apoptosis via toll-like receptor 2/4.结核分枝杆菌38-kDa抗原通过Toll样受体2/4诱导内质网应激介导的细胞凋亡。
Apoptosis. 2015 Mar;20(3):358-70. doi: 10.1007/s10495-014-1080-2.
10
Interaction of Mycobacterium tuberculosis with host cell death pathways.结核分枝杆菌与宿主细胞死亡途径的相互作用。
Cold Spring Harb Perspect Med. 2014 Jun 26;4(8):a022459. doi: 10.1101/cshperspect.a022459.