• 文献检索
  • 文档翻译
  • 深度研究
  • 学术资讯
  • Suppr Zotero 插件Zotero 插件
  • 邀请有礼
  • 套餐&价格
  • 历史记录
应用&插件
Suppr Zotero 插件Zotero 插件浏览器插件Mac 客户端Windows 客户端微信小程序
定价
高级版会员购买积分包购买API积分包
服务
文献检索文档翻译深度研究API 文档MCP 服务
关于我们
关于 Suppr公司介绍联系我们用户协议隐私条款
关注我们

Suppr 超能文献

核心技术专利:CN118964589B侵权必究
粤ICP备2023148730 号-1Suppr @ 2026

文献检索

告别复杂PubMed语法,用中文像聊天一样搜索,搜遍4000万医学文献。AI智能推荐,让科研检索更轻松。

立即免费搜索

文件翻译

保留排版,准确专业,支持PDF/Word/PPT等文件格式,支持 12+语言互译。

免费翻译文档

深度研究

AI帮你快速写综述,25分钟生成高质量综述,智能提取关键信息,辅助科研写作。

立即免费体验

树突状细胞表达Tsc1是维持T细胞稳态和反应所必需的。

Tsc1 expression by dendritic cells is required to preserve T-cell homeostasis and response.

作者信息

Luo Yuechen, Li Wenwen, Yu Gang, Yu Juan, Han Ling, Xue Ting, Sun Zhina, Chen Song, Fang Chunming, Zhao Chunxiao, Niu Qing, Yang Fei, Han Zhongchao, Cheng Tao, Zeng Yun, Liao Fang, Xu Guogang, Feng Xiaoming

机构信息

State Key Laboratory of Experimental Hematology, Institute of Hematology and Hospital of Blood Diseases, Chinese Academy of Medical Sciences & Peking Union Medical College, Tianjin 300020, China.

Nanlou Respiratory Department, Chinese PLA General Hospital, Beijing 100853, China.

出版信息

Cell Death Dis. 2017 Jan 12;8(1):e2553. doi: 10.1038/cddis.2016.487.

DOI:10.1038/cddis.2016.487
PMID:28079897
原文链接:https://pmc.ncbi.nlm.nih.gov/articles/PMC5386387/
Abstract

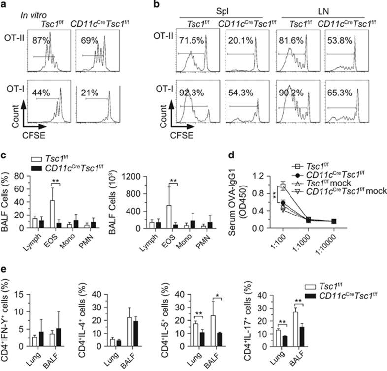
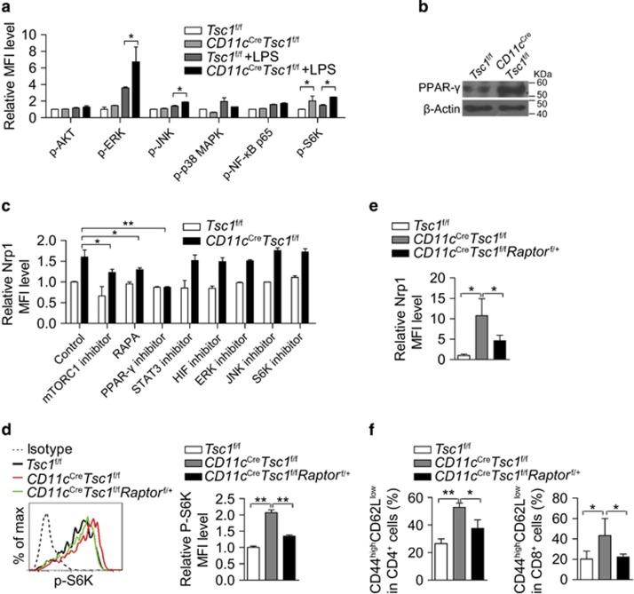
Dendritic cells (DCs) are pivotal to the induction of adaptive T-cell immune responses. Recent evidence highlights a critical role of tuberous sclerosis complex 1 (Tsc1), a primarily upstream negative regulator of mammalian target of rapamycin (mTOR), in DC development, but whether and how Tsc1 directly regulate mature DC function in vivo remains elusive. Here we show that selective disruption of Tsc1 in DCs results in a lymphoproliferative disorder with the spontaneous activation of T cells. Tsc1 deficiency results in the activation of mTORC1-PPARγ pathway, which leads to the upregulation of neuropilin-1 (Nrp1) expression on DCs to stimulate naive T-cell proliferation. However, Tsc1-deficient DCs have defects in the ability to induce antigen-specific T-cell responses in vitro and in vivo owing to impaired survival during antigen transportation and presentation. Indeed, Tsc1 promotes DC survival through restraining independent mTORC1 and ROS-Bim pathways. Our study identifies Tsc1 as a crucial signaling checkpoint in DCs essential for preserving T-cell homeostasis and response.

摘要

树突状细胞(DCs)对于适应性T细胞免疫反应的诱导至关重要。最近的证据凸显了结节性硬化复合物1(Tsc1)在DC发育中的关键作用,Tsc1是雷帕霉素哺乳动物靶蛋白(mTOR)主要的上游负调控因子,但Tsc1是否以及如何在体内直接调节成熟DC功能仍不清楚。在此我们表明,DC中Tsc1的选择性破坏导致淋巴细胞增殖性疾病,并伴有T细胞的自发激活。Tsc1缺陷导致mTORC1-PPARγ通路激活,这会导致DC上神经纤毛蛋白-1(Nrp1)表达上调,从而刺激初始T细胞增殖。然而,由于在抗原运输和呈递过程中生存能力受损,Tsc1缺陷的DC在体外和体内诱导抗原特异性T细胞反应的能力存在缺陷。事实上,Tsc1通过抑制独立的mTORC1和ROS-Bim通路促进DC存活。我们的研究确定Tsc1是DC中一个关键的信号检查点,对于维持T细胞稳态和反应至关重要。

https://cdn.ncbi.nlm.nih.gov/pmc/blobs/f305/5386387/3e9b1c42aad0/cddis2016487f8.jpg
https://cdn.ncbi.nlm.nih.gov/pmc/blobs/f305/5386387/2ee2cd572ca7/cddis2016487f1.jpg
https://cdn.ncbi.nlm.nih.gov/pmc/blobs/f305/5386387/bde57ee6838d/cddis2016487f2.jpg
https://cdn.ncbi.nlm.nih.gov/pmc/blobs/f305/5386387/6add0c4f04f4/cddis2016487f3.jpg
https://cdn.ncbi.nlm.nih.gov/pmc/blobs/f305/5386387/76e6d84145db/cddis2016487f4.jpg
https://cdn.ncbi.nlm.nih.gov/pmc/blobs/f305/5386387/42c1e1ad27a8/cddis2016487f5.jpg
https://cdn.ncbi.nlm.nih.gov/pmc/blobs/f305/5386387/3fc9fd0f3b22/cddis2016487f6.jpg
https://cdn.ncbi.nlm.nih.gov/pmc/blobs/f305/5386387/515abcb37c86/cddis2016487f7.jpg
https://cdn.ncbi.nlm.nih.gov/pmc/blobs/f305/5386387/3e9b1c42aad0/cddis2016487f8.jpg
https://cdn.ncbi.nlm.nih.gov/pmc/blobs/f305/5386387/2ee2cd572ca7/cddis2016487f1.jpg
https://cdn.ncbi.nlm.nih.gov/pmc/blobs/f305/5386387/bde57ee6838d/cddis2016487f2.jpg
https://cdn.ncbi.nlm.nih.gov/pmc/blobs/f305/5386387/6add0c4f04f4/cddis2016487f3.jpg
https://cdn.ncbi.nlm.nih.gov/pmc/blobs/f305/5386387/76e6d84145db/cddis2016487f4.jpg
https://cdn.ncbi.nlm.nih.gov/pmc/blobs/f305/5386387/42c1e1ad27a8/cddis2016487f5.jpg
https://cdn.ncbi.nlm.nih.gov/pmc/blobs/f305/5386387/3fc9fd0f3b22/cddis2016487f6.jpg
https://cdn.ncbi.nlm.nih.gov/pmc/blobs/f305/5386387/515abcb37c86/cddis2016487f7.jpg
https://cdn.ncbi.nlm.nih.gov/pmc/blobs/f305/5386387/3e9b1c42aad0/cddis2016487f8.jpg

相似文献

1
Tsc1 expression by dendritic cells is required to preserve T-cell homeostasis and response.树突状细胞表达Tsc1是维持T细胞稳态和反应所必需的。
Cell Death Dis. 2017 Jan 12;8(1):e2553. doi: 10.1038/cddis.2016.487.
2
Tsc1-dependent transcriptional programming of dendritic cell homeostasis and function.Tsc1 依赖性树突状细胞稳态和功能的转录编程。
Exp Cell Res. 2018 Feb 1;363(1):73-83. doi: 10.1016/j.yexcr.2017.12.028. Epub 2017 Dec 30.
3
TSC1/mTOR-controlled metabolic-epigenetic cross talk underpins DC control of CD8+ T-cell homeostasis.TSC1/mTOR 调控的代谢-表观遗传串扰为树突状细胞控制 CD8+T 细胞动态平衡奠定基础。
PLoS Biol. 2019 Aug 21;17(8):e3000420. doi: 10.1371/journal.pbio.3000420. eCollection 2019 Aug.
4
Critical role of the tumor suppressor tuberous sclerosis complex 1 in dendritic cell activation of CD4 T cells by promoting MHC class II expression via IRF4 and CIITA.肿瘤抑制因子结节性硬化复合物 1 通过促进 MHC Ⅱ类分子的表达来激活 CD4 T 细胞,其在树突状细胞激活中的关键作用是通过 IRF4 和 CIITA 实现的。
J Immunol. 2013 Jul 15;191(2):699-707. doi: 10.4049/jimmunol.1201443. Epub 2013 Jun 17.
5
Regulation of T-cell survival and mitochondrial homeostasis by TSC1.TSC1 调控 T 细胞存活和线粒体动态平衡。
Eur J Immunol. 2011 Nov;41(11):3361-70. doi: 10.1002/eji.201141411. Epub 2011 Sep 19.
6
The tumor suppressor Tsc1 enforces quiescence of naive T cells to promote immune homeostasis and function.肿瘤抑制因子 Tsc1 通过强制静息幼稚 T 细胞来促进免疫稳态和功能。
Nat Immunol. 2011 Jul 17;12(9):888-97. doi: 10.1038/ni.2068.
7
Tumor suppressor TSC1 is critical for T-cell anergy.肿瘤抑制因子 TSC1 对于 T 细胞失能至关重要。
Proc Natl Acad Sci U S A. 2012 Aug 28;109(35):14152-7. doi: 10.1073/pnas.1119744109. Epub 2012 Aug 13.
8
Tuberous sclerosis 1 (Tsc1)-dependent metabolic checkpoint controls development of dendritic cells.结节性硬化症 1 (Tsc1) 依赖性代谢检查点控制树突状细胞的发育。
Proc Natl Acad Sci U S A. 2013 Dec 10;110(50):E4894-903. doi: 10.1073/pnas.1308905110. Epub 2013 Nov 26.
9
Tsc1 promotes the differentiation of memory CD8+ T cells via orchestrating the transcriptional and metabolic programs.结节性硬化症复合物1(Tsc1)通过协调转录和代谢程序促进记忆性CD8 + T细胞的分化。
Proc Natl Acad Sci U S A. 2014 Oct 14;111(41):14858-63. doi: 10.1073/pnas.1404264111. Epub 2014 Sep 30.
10
TSC1 controls IL-1β expression in macrophages via mTORC1-dependent C/EBPβ pathway.结节性硬化症复合物1(TSC1)通过mTORC1依赖性C/EBPβ途径控制巨噬细胞中白细胞介素-1β(IL-1β)的表达。
Cell Mol Immunol. 2016 Sep;13(5):640-50. doi: 10.1038/cmi.2015.43. Epub 2015 May 25.

引用本文的文献

1
Dendritic cells: understanding ontogeny, subsets, functions, and their clinical applications.树突状细胞:了解其个体发育、亚群、功能及其临床应用。
Mol Biomed. 2025 Sep 8;6(1):62. doi: 10.1186/s43556-025-00300-8.
2
Absence of TSC1 Accelerates CD8 T cell-mediated Acute Cardiac Allograft Rejection.TSC1缺失加速CD8 T细胞介导的急性心脏同种异体移植排斥反应。
Aging Dis. 2022 Oct 1;13(5):1562-1575. doi: 10.14336/AD.2022.0224.
3
The Interplay of Four Main Pathways Recomposes Immune Landscape in Primary and Metastatic Gastroenteropancreatic Neuroendocrine Tumors.

本文引用的文献

1
Autophagy Beyond Intracellular MHC Class II Antigen Presentation.自噬不仅仅局限于细胞内 MHC Ⅱ类抗原递呈。
Trends Immunol. 2016 Nov;37(11):755-763. doi: 10.1016/j.it.2016.08.017. Epub 2016 Sep 22.
2
Regulation of innate immune cell function by mTOR.mTOR对天然免疫细胞功能的调节
Nat Rev Immunol. 2015 Oct;15(10):599-614. doi: 10.1038/nri3901.
3
HCV upregulates Bim through the ROS/JNK signalling pathway, leading to Bax-mediated apoptosis.丙型肝炎病毒通过活性氧/应激活化蛋白激酶信号通路上调Bim,导致Bax介导的细胞凋亡。
四种主要途径的相互作用重塑原发性和转移性胃肠胰神经内分泌肿瘤的免疫格局。
Front Oncol. 2022 May 18;12:808448. doi: 10.3389/fonc.2022.808448. eCollection 2022.
4
Regulation of Intrinsic and Bystander T Follicular Helper Cell Differentiation and Autoimmunity by Tsc1.Tsc1 调控固有和旁观者滤泡辅助性 T 细胞分化及自身免疫
Front Immunol. 2021 Apr 14;12:620437. doi: 10.3389/fimmu.2021.620437. eCollection 2021.
5
Role of TSC1 in physiology and diseases.TSC1 在生理学和疾病中的作用。
Mol Cell Biochem. 2021 Jun;476(6):2269-2282. doi: 10.1007/s11010-021-04088-3. Epub 2021 Feb 11.
6
TSC1/mTOR-controlled metabolic-epigenetic cross talk underpins DC control of CD8+ T-cell homeostasis.TSC1/mTOR 调控的代谢-表观遗传串扰为树突状细胞控制 CD8+T 细胞动态平衡奠定基础。
PLoS Biol. 2019 Aug 21;17(8):e3000420. doi: 10.1371/journal.pbio.3000420. eCollection 2019 Aug.
7
Nutrient Sensing in CD11c Cells Alters the Gut Microbiota to Regulate Food Intake and Body Mass.CD11c 细胞中的营养感应改变肠道微生物群,从而调节食物摄入和体重。
Cell Metab. 2019 Aug 6;30(2):364-373.e7. doi: 10.1016/j.cmet.2019.05.002. Epub 2019 May 23.
8
Abnormal mTORC1 signaling leads to retinal pigment epithelium degeneration.异常的 mTORC1 信号会导致视网膜色素上皮细胞退化。
Theranostics. 2019 Jan 30;9(4):1170-1180. doi: 10.7150/thno.26281. eCollection 2019.
9
Tuberous sclerosis complex-mediated mTORC1 overactivation promotes age-related hearing loss.结节性硬化症复合物介导的 mTORC1 过度激活促进年龄相关性听力损失。
J Clin Invest. 2018 Nov 1;128(11):4938-4955. doi: 10.1172/JCI98058. Epub 2018 Sep 24.
10
MicroRNAs and immunity in periodontal health and disease.微小 RNA 与牙周健康和疾病中的免疫。
Int J Oral Sci. 2018 Aug 6;10(3):24. doi: 10.1038/s41368-018-0025-y.
J Gen Virol. 2015 Sep;96(9):2670-2683. doi: 10.1099/jgv.0.000221. Epub 2015 Jul 3.
4
Transcriptional programming of dendritic cells for enhanced MHC class II antigen presentation.树突状细胞的转录编程增强 MHC Ⅱ类抗原呈递。
Nat Immunol. 2014 Feb;15(2):161-7. doi: 10.1038/ni.2795. Epub 2013 Dec 22.
5
Tuberous sclerosis 1 (Tsc1)-dependent metabolic checkpoint controls development of dendritic cells.结节性硬化症 1 (Tsc1) 依赖性代谢检查点控制树突状细胞的发育。
Proc Natl Acad Sci U S A. 2013 Dec 10;110(50):E4894-903. doi: 10.1073/pnas.1308905110. Epub 2013 Nov 26.
6
Tuning mTOR activity for immune balance.调节 mTOR 活性以达到免疫平衡。
J Clin Invest. 2013 Dec;123(12):5001-4. doi: 10.1172/JCI73202. Epub 2013 Nov 25.
7
Critical role of the tumor suppressor tuberous sclerosis complex 1 in dendritic cell activation of CD4 T cells by promoting MHC class II expression via IRF4 and CIITA.肿瘤抑制因子结节性硬化复合物 1 通过促进 MHC Ⅱ类分子的表达来激活 CD4 T 细胞,其在树突状细胞激活中的关键作用是通过 IRF4 和 CIITA 实现的。
J Immunol. 2013 Jul 15;191(2):699-707. doi: 10.4049/jimmunol.1201443. Epub 2013 Jun 17.
8
TRPM2 channels are not required for acute airway inflammation in OVA-induced severe allergic asthma in mice.TRPM2 通道对于卵清蛋白诱导的严重变应性哮喘小鼠急性气道炎症不是必需的。
J Inflamm (Lond). 2013 May 1;10(1):19. doi: 10.1186/1476-9255-10-19.
9
Beyond oxidative stress: an immunologist's guide to reactive oxygen species.超越氧化应激:免疫学家眼中的活性氧。
Nat Rev Immunol. 2013 May;13(5):349-61. doi: 10.1038/nri3423.
10
Tuberous sclerosis and fulminant lupus in a young woman.年轻女性的结节性硬化症和暴发性狼疮。
J Clin Rheumatol. 2013 Apr;19(3):134-7. doi: 10.1097/RHU.0b013e318289c033.