• 文献检索
  • 文档翻译
  • 深度研究
  • 学术资讯
  • Suppr Zotero 插件Zotero 插件
  • 邀请有礼
  • 套餐&价格
  • 历史记录
应用&插件
Suppr Zotero 插件Zotero 插件浏览器插件Mac 客户端Windows 客户端微信小程序
定价
高级版会员购买积分包购买API积分包
服务
文献检索文档翻译深度研究API 文档MCP 服务
关于我们
关于 Suppr公司介绍联系我们用户协议隐私条款
关注我们

Suppr 超能文献

核心技术专利:CN118964589B侵权必究
粤ICP备2023148730 号-1Suppr @ 2026

文献检索

告别复杂PubMed语法,用中文像聊天一样搜索,搜遍4000万医学文献。AI智能推荐,让科研检索更轻松。

立即免费搜索

文件翻译

保留排版,准确专业,支持PDF/Word/PPT等文件格式,支持 12+语言互译。

免费翻译文档

深度研究

AI帮你快速写综述,25分钟生成高质量综述,智能提取关键信息,辅助科研写作。

立即免费体验

一种间隙连接蛋白Inx2在果蝇卵子发生过程中调节钙通量以确定边缘细胞命运。

A Gap Junction Protein, Inx2, Modulates Calcium Flux to Specify Border Cell Fate during Drosophila oogenesis.

作者信息

Sahu Aresh, Ghosh Ritabrata, Deshpande Girish, Prasad Mohit

机构信息

Department of Biological Sciences Indian Institute of Science Education & Research Kolkata Mohanpur Campus Mohanpur, Nadia, West Bengal, India.

Department of Molecular Biology Princeton University, Princeton, NJ, United States of America.

出版信息

PLoS Genet. 2017 Jan 23;13(1):e1006542. doi: 10.1371/journal.pgen.1006542. eCollection 2017 Jan.

DOI:10.1371/journal.pgen.1006542
PMID:28114410
原文链接:https://pmc.ncbi.nlm.nih.gov/articles/PMC5256874/
Abstract

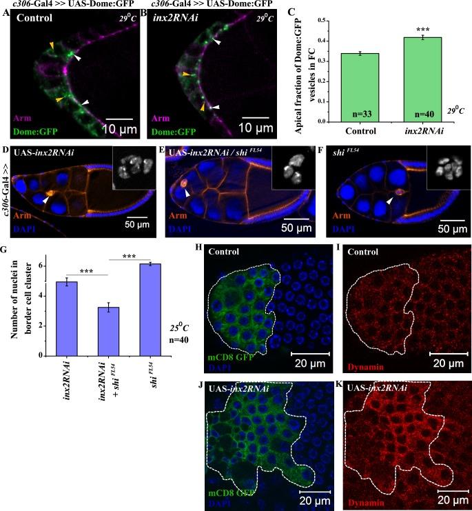
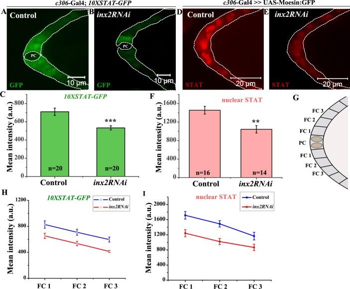
Intercellular communication mediated by gap junction (GJ) proteins is indispensable during embryogenesis, tissue regeneration and wound healing. Here we report functional analysis of a gap junction protein, Innexin 2 (Inx2), in cell type specification during Drosophila oogenesis. Our data reveal a novel involvement of Inx2 in the specification of Border Cells (BCs), a migratory cell type, whose identity is determined by the cell autonomous STAT activity. We show that Inx2 influences BC fate specification by modulating STAT activity via Domeless receptor endocytosis. Furthermore, detailed experimental analysis has uncovered that Inx2 also regulates a calcium flux that transmits across the follicle cells. We propose that Inx2 mediated calcium flux in the follicle cells stimulates endocytosis by altering Dynamin (Shibire) distribution which is in turn critical for careful calibration of STAT activation and, thus for BC specification. Together our data provide unprecedented molecular insights into how gap junction proteins can regulate cell-type specification.

摘要

由间隙连接(GJ)蛋白介导的细胞间通讯在胚胎发育、组织再生和伤口愈合过程中不可或缺。在此,我们报告了间隙连接蛋白Innexin 2(Inx2)在果蝇卵子发生过程中细胞类型特化方面的功能分析。我们的数据揭示了Inx2在边界细胞(BCs)特化中的新作用,BCs是一种迁移性细胞类型,其身份由细胞自主的STAT活性决定。我们表明,Inx2通过无受体胞吞作用调节STAT活性,从而影响BC命运特化。此外,详细的实验分析发现,Inx2还调节跨卵泡细胞的钙通量。我们提出,卵泡细胞中Inx2介导的钙通量通过改变发动蛋白(Shibire)的分布来刺激胞吞作用,这反过来对于精确校准STAT激活至关重要,因此对于BC特化也至关重要。我们的数据共同为间隙连接蛋白如何调节细胞类型特化提供了前所未有的分子见解。

https://cdn.ncbi.nlm.nih.gov/pmc/blobs/1456/5256874/5cb225b687f9/pgen.1006542.g007.jpg
https://cdn.ncbi.nlm.nih.gov/pmc/blobs/1456/5256874/86db8931b530/pgen.1006542.g001.jpg
https://cdn.ncbi.nlm.nih.gov/pmc/blobs/1456/5256874/ca430360dd95/pgen.1006542.g002.jpg
https://cdn.ncbi.nlm.nih.gov/pmc/blobs/1456/5256874/a74f014fa250/pgen.1006542.g003.jpg
https://cdn.ncbi.nlm.nih.gov/pmc/blobs/1456/5256874/1435e2908305/pgen.1006542.g004.jpg
https://cdn.ncbi.nlm.nih.gov/pmc/blobs/1456/5256874/00015f3019cd/pgen.1006542.g005.jpg
https://cdn.ncbi.nlm.nih.gov/pmc/blobs/1456/5256874/ef59c85d51e8/pgen.1006542.g006.jpg
https://cdn.ncbi.nlm.nih.gov/pmc/blobs/1456/5256874/5cb225b687f9/pgen.1006542.g007.jpg
https://cdn.ncbi.nlm.nih.gov/pmc/blobs/1456/5256874/86db8931b530/pgen.1006542.g001.jpg
https://cdn.ncbi.nlm.nih.gov/pmc/blobs/1456/5256874/ca430360dd95/pgen.1006542.g002.jpg
https://cdn.ncbi.nlm.nih.gov/pmc/blobs/1456/5256874/a74f014fa250/pgen.1006542.g003.jpg
https://cdn.ncbi.nlm.nih.gov/pmc/blobs/1456/5256874/1435e2908305/pgen.1006542.g004.jpg
https://cdn.ncbi.nlm.nih.gov/pmc/blobs/1456/5256874/00015f3019cd/pgen.1006542.g005.jpg
https://cdn.ncbi.nlm.nih.gov/pmc/blobs/1456/5256874/ef59c85d51e8/pgen.1006542.g006.jpg
https://cdn.ncbi.nlm.nih.gov/pmc/blobs/1456/5256874/5cb225b687f9/pgen.1006542.g007.jpg

相似文献

1
A Gap Junction Protein, Inx2, Modulates Calcium Flux to Specify Border Cell Fate during Drosophila oogenesis.一种间隙连接蛋白Inx2在果蝇卵子发生过程中调节钙通量以确定边缘细胞命运。
PLoS Genet. 2017 Jan 23;13(1):e1006542. doi: 10.1371/journal.pgen.1006542. eCollection 2017 Jan.
2
Innexin2 gap junctions in somatic support cells are required for cyst formation and for egg chamber formation in Drosophila.体细胞支持细胞中的 Innexin2 间隙连接对于果蝇的滤泡形成和卵子发生是必需的。
Mech Dev. 2011 Sep-Dec;128(7-10):510-23. doi: 10.1016/j.mod.2011.09.005. Epub 2011 Oct 5.
3
The Drosophila cytokine receptor Domeless controls border cell migration and epithelial polarization during oogenesis.果蝇细胞因子受体Domeless在卵子发生过程中控制边界细胞迁移和上皮细胞极化。
Development. 2002 Dec;129(23):5437-47. doi: 10.1242/dev.00116.
4
Germline soma communication mediated by gap junction proteins regulates epithelial morphogenesis.胚系体细胞间通讯通过间隙连接蛋白调节上皮形态发生。
PLoS Genet. 2021 Aug 3;17(8):e1009685. doi: 10.1371/journal.pgen.1009685. eCollection 2021 Aug.
5
Germline protein, Cup, non-cell autonomously limits migratory cell fate in Drosophila oogenesis.胚系蛋白 Cup 通过非细胞自主方式限制果蝇卵子发生中的迁移细胞命运。
PLoS Genet. 2023 Feb 15;19(2):e1010631. doi: 10.1371/journal.pgen.1010631. eCollection 2023 Feb.
6
Drosophila eye size is determined by Innexin 2-dependent Decapentaplegic signalling.果蝇的眼睛大小由依赖于Innexin 2的骨形态发生蛋白信号通路决定。
Dev Biol. 2015 Dec 1;408(1):26-40. doi: 10.1016/j.ydbio.2015.10.011. Epub 2015 Oct 9.
7
The gap junction protein Innexin3 is required for eye disc growth in Drosophila.间隙连接蛋白Innexin3是果蝇眼盘生长所必需的。
Dev Biol. 2017 May 15;425(2):191-207. doi: 10.1016/j.ydbio.2017.04.001. Epub 2017 Apr 5.
8
Identification of Novel Regulators of the JAK/STAT Signaling Pathway that Control Border Cell Migration in the Drosophila Ovary.果蝇卵巢中控制边缘细胞迁移的JAK/STAT信号通路新型调控因子的鉴定
G3 (Bethesda). 2016 Jul 7;6(7):1991-2002. doi: 10.1534/g3.116.028100.
9
Innexins Ogre and Inx2 are required in glial cells for normal postembryonic development of the Drosophila central nervous system.缝隙连接蛋白 Ogre 和 Inx2 在果蝇中枢神经系统的胚胎后正常发育过程中胶质细胞中是必需的。
J Cell Sci. 2013 Sep 1;126(Pt 17):3823-34. doi: 10.1242/jcs.117994. Epub 2013 Jun 26.
10
Relating proton pumps with gap junctions: colocalization of ductin, the channel-forming subunit c of V-ATPase, with subunit a and with innexins 2 and 3 during Drosophila oogenesis.质子泵与间隙连接的关联:在果蝇卵子发生过程中,V-ATP酶的通道形成亚基c(导管蛋白)与亚基a以及与连接蛋白2和3的共定位。
BMC Dev Biol. 2016 Jul 13;16(1):24. doi: 10.1186/s12861-016-0124-y.

引用本文的文献

1
Dietary amino acids promote glucagon-like hormone release to generate global calcium waves in adipose tissues in Drosophila.膳食氨基酸促进胰高血糖素样激素释放,从而在果蝇的脂肪组织中产生全身性钙波。
Nat Commun. 2025 Jan 2;16(1):247. doi: 10.1038/s41467-024-55371-y.
2
Nuclear lamin facilitates collective border cell invasion into confined spaces in vivo.核层粘连蛋白有助于集体边缘细胞在体内侵入有限的空间。
J Cell Biol. 2023 Nov 6;222(11). doi: 10.1083/jcb.202212101. Epub 2023 Sep 11.
3
Innexin-Mediated Adhesion between Glia Is Required for Axon Ensheathment in the Peripheral Nervous System.

本文引用的文献

1
Pak3 regulates apical-basal polarity in migrating border cells during Drosophila oogenesis.Pak3在果蝇卵子发生过程中调节迁移边界细胞的顶-基极性。
Development. 2015 Nov 1;142(21):3692-703. doi: 10.1242/dev.125682. Epub 2015 Sep 22.
2
Different gap junction-propagated effects on cisplatin transfer result in opposite responses to cisplatin in normal cells versus tumor cells.不同的间隙连接介导的对顺铂转运的影响导致正常细胞与肿瘤细胞对顺铂产生相反的反应。
Sci Rep. 2015 Jul 28;5:12563. doi: 10.1038/srep12563.
3
Bi-directional gap junction-mediated soma-germline communication is essential for spermatogenesis.
连接蛋白介导的胶质细胞间黏附对于周围神经系统轴突的髓鞘形成是必需的。
J Neurosci. 2023 Mar 29;43(13):2260-2276. doi: 10.1523/JNEUROSCI.1323-22.2023. Epub 2023 Feb 17.
4
Bioelectric regulation of intestinal stem cells.肠道干细胞的生物电调节。
Trends Cell Biol. 2023 Jul;33(7):555-567. doi: 10.1016/j.tcb.2022.10.003. Epub 2022 Nov 15.
5
E-cadherin acts as a positive regulator of the JAK-STAT signaling pathway during oogenesis.在卵子发生过程中,E-钙黏蛋白作为JAK-STAT信号通路的正向调节因子发挥作用。
Front Cell Dev Biol. 2022 Aug 23;10:886312. doi: 10.3389/fcell.2022.886312. eCollection 2022.
6
Molecular and morphological approach to study the innexin gap junctions in .应用分子和形态学方法研究.中的连接子间隙连接
Open Biol. 2021 Nov;11(11):210224. doi: 10.1098/rsob.210224. Epub 2021 Nov 10.
7
βPS-Integrin acts downstream of Innexin 2 in modulating stretched cell morphogenesis in the Drosophila ovary.βPS-整联蛋白在果蝇卵巢中调节拉伸细胞形态发生的过程中,作用于连接蛋白 2 的下游。
G3 (Bethesda). 2021 Sep 6;11(9). doi: 10.1093/g3journal/jkab215.
8
Germline soma communication mediated by gap junction proteins regulates epithelial morphogenesis.胚系体细胞间通讯通过间隙连接蛋白调节上皮形态发生。
PLoS Genet. 2021 Aug 3;17(8):e1009685. doi: 10.1371/journal.pgen.1009685. eCollection 2021 Aug.
9
Integration of Migratory Cells into a New Site In Vivo Requires Channel-Independent Functions of Innexins on Microtubules.体内迁移细胞整合到新部位需要连接蛋白在微管上的通道非依赖性功能。
Dev Cell. 2020 Aug 24;54(4):501-515.e9. doi: 10.1016/j.devcel.2020.06.024. Epub 2020 Jul 14.
10
Analysing bioelectrical phenomena in the Drosophila ovary with genetic tools: tissue-specific expression of sensors for membrane potential and intracellular pH, and RNAi-knockdown of mechanisms involved in ion exchange.利用遗传工具分析果蝇卵巢中的生物电现象:针对膜电位和细胞内 pH 的传感器的组织特异性表达,以及涉及离子交换的机制的 RNAi 敲低。
BMC Dev Biol. 2020 Jul 8;20(1):15. doi: 10.1186/s12861-020-00220-6.
双向缝隙连接介导的体细胞-生殖系通讯对精子发生至关重要。
Development. 2015 Aug 1;142(15):2598-609. doi: 10.1242/dev.123448. Epub 2015 Jun 26.
4
Gap junction proteins in the blood-brain barrier control nutrient-dependent reactivation of Drosophila neural stem cells.血脑屏障中的缝隙连接蛋白控制果蝇神经干细胞的营养依赖性再激活。
Dev Cell. 2014 Aug 11;30(3):309-21. doi: 10.1016/j.devcel.2014.05.021. Epub 2014 Jul 24.
5
Loss of IP3 receptor function in neuropeptide secreting neurons leads to obesity in adult Drosophila.神经肽分泌神经元中 IP3 受体功能丧失导致成年果蝇肥胖。
BMC Neurosci. 2013 Dec 18;14:157. doi: 10.1186/1471-2202-14-157.
6
Ultrasensitive fluorescent proteins for imaging neuronal activity.用于记录神经元活动的超高灵敏荧光蛋白
Nature. 2013 Jul 18;499(7458):295-300. doi: 10.1038/nature12354.
7
Intercellular calcium signaling in a gap junction-coupled cell network establishes asymmetric neuronal fates in C. elegans.细胞间钙信号在缝隙连接耦合细胞网络中建立秀丽隐杆线虫不对称神经元命运。
Development. 2012 Nov;139(22):4191-201. doi: 10.1242/dev.083428.
8
Negative regulation of Drosophila JAK-STAT signalling by endocytic trafficking.果蝇 JAK-STAT 信号转导的内吞运输负调控。
J Cell Sci. 2010 Oct 15;123(Pt 20):3457-66. doi: 10.1242/jcs.066902. Epub 2010 Sep 14.
9
Gap junctions in the ovary of Drosophila melanogaster: localization of innexins 1, 2, 3 and 4 and evidence for intercellular communication via innexin-2 containing channels.黑腹果蝇卵巢中的间隙连接:Innexin 1、2、3和4的定位以及通过含Innexin-2通道进行细胞间通讯的证据
BMC Dev Biol. 2008 Nov 27;8:111. doi: 10.1186/1471-213X-8-111.
10
Feedback inhibition of Jak/STAT signaling by apontic is required to limit an invasive cell population.Apontic对Jak/STAT信号通路的反馈抑制是限制侵袭性细胞群体所必需的。
Dev Cell. 2008 May;14(5):726-38. doi: 10.1016/j.devcel.2008.03.005.