Fu Xiao, Wen Hongqing, Jing Li, Yang Yujuan, Wang Wenjuan, Liang Xuan, Nan Kejun, Yao Yu, Tian Tao
Department of Medical Oncology, The First Affiliated Hospital of Xi'an Jiaotong University, Xi'an, Shaanxi, China.
Department of Respiratory, Third Hospital of Xi'an, Xi'an, Shaanxi, China.
Cancer Sci. 2017 Apr;108(4):620-631. doi: 10.1111/cas.13177. Epub 2017 Apr 19.
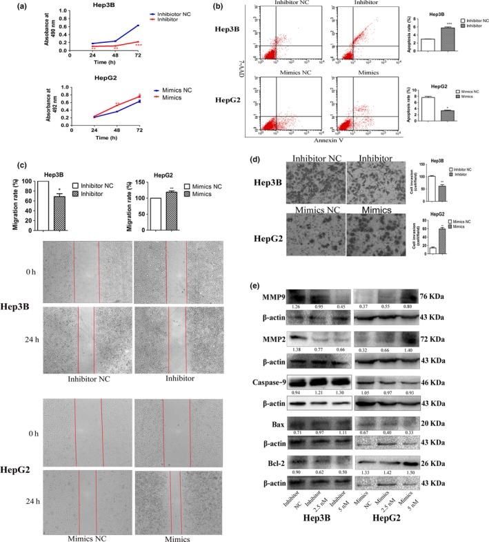
MicroRNA-155-5p (miR-155-5p) has been reported to play an oncogenic role in different human malignancies; however, its role in hepatocellular carcinoma (HCC) progression is not clearly understood. In this study, we used real-time PCR in 20 rats with chemically-induced HCC, 28 human HCC tissues, and the matched paracarcinoma tissues, and HCC cell lines to determine the expression patterns of miR-155-5p and PTEN mRNA. Algorithm-based and experimental strategies, such as dual luciferase gene reporter assays, real-time PCR and western blots were used to identify PTEN as a candidate miR-155-5p target. Gain- and loss-of-function experiments and administration of a PI3K/Akt pathway inhibitor (wortmannin) were used to identify the effects of miR-155-5p and PTEN in MTT assays, flow cytometric analysis, wound healing assays and transwell assays. The results showed that miR-155-5p was highly overexpressed; however, PTEN was underexpressed in the HCC rat models, human HCC tissues and cell lines. In addition, miR-155-5p upregulation and PTEN downregulation were significantly associated with TNM stage (P < 0.05). Through in vitro experiments, we found that miR-155-5p promoted proliferation, invasion and migration, but inhibited apoptosis in HCC by directly targeting the 3'-UTR of PTEN. Western blots showed that miR-155-5p inactivated Bax and caspase-9, but activated Bcl-2 to inhibit apoptosis, and it activated MMP to promote migration and invasion via the PI3K/Akt pathway. A xenograft tumor model was used to demonstrate that miR-155-5p targets PTEN and activates the PI3K/Akt pathway in vivo as well. Our study highlighted the importance of miR-155-5p and PTEN associated with aggressive HCC both in vitro and in vivo.
据报道,微小RNA-155-5p(miR-155-5p)在不同的人类恶性肿瘤中发挥致癌作用;然而,其在肝细胞癌(HCC)进展中的作用尚不清楚。在本研究中,我们对20只化学诱导的HCC大鼠、28例人类HCC组织及其配对的癌旁组织以及HCC细胞系进行了实时定量PCR,以确定miR-155-5p和PTEN mRNA的表达模式。采用基于算法和实验的策略,如双荧光素酶基因报告分析、实时定量PCR和蛋白质免疫印迹法,以确定PTEN为miR-155-5p的候选靶点。通过功能获得和功能缺失实验以及给予PI3K/Akt通路抑制剂(渥曼青霉素),在MTT分析、流式细胞术分析、伤口愈合分析和Transwell分析中确定miR-155-5p和PTEN的作用。结果显示,miR-155-5p在HCC大鼠模型、人类HCC组织和细胞系中高度过表达;然而,PTEN表达下调。此外,miR-155-5p上调和PTEN下调与TNM分期显著相关(P<0.05)。通过体外实验,我们发现miR-155-5p通过直接靶向PTEN的3'-UTR促进HCC的增殖、侵袭和迁移,但抑制其凋亡。蛋白质免疫印迹法显示,miR-155-5p使Bax和caspase-9失活,但激活Bcl-2以抑制凋亡,并且它通过PI3K/Akt通路激活MMP以促进迁移和侵袭。使用异种移植肿瘤模型证明,miR-155-5p在体内也靶向PTEN并激活PI3K/Akt通路。我们的研究强调了miR-155-5p和PTEN在体外和体内与侵袭性HCC相关的重要性。