Reinapae Allan, Jalakas Kristiina, Avvakumov Nikita, Lõoke Marko, Kristjuhan Kersti, Kristjuhan Arnold
Department of Cell Biology, Institute of Molecular and Cell Biology, University of Tartu, Tartu, Estonia.
PLoS Genet. 2017 Jan 31;13(1):e1006588. doi: 10.1371/journal.pgen.1006588. eCollection 2017 Jan.
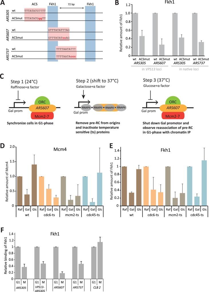
In budding yeast, activation of many DNA replication origins is regulated by their chromatin environment, whereas others fire in early S phase regardless of their chromosomal location. Several location-independent origins contain at least two divergently oriented binding sites for Forkhead (Fkh) transcription factors in close proximity to their ARS consensus sequence. To explore whether recruitment of Forkhead proteins to replication origins is dependent on the spatial arrangement of Fkh1/2 binding sites, we changed the spacing and orientation of the sites in early replication origins ARS305 and ARS607. We followed recruitment of the Fkh1 protein to origins by chromatin immunoprecipitation and tested the ability of these origins to fire in early S phase. Our results demonstrate that precise spatial and directional arrangement of Fkh1/2 sites is crucial for efficient binding of the Fkh1 protein and for early firing of the origins. We also show that recruitment of Fkh1 to the origins depends on formation of the pre-replicative complex (pre-RC) and loading of the Mcm2-7 helicase, indicating that the origins are regulated by cooperative action of Fkh1 and the pre-RC. These results reveal that DNA binding of Forkhead factors does not depend merely on the presence of its binding sites but on their precise arrangement and is strongly influenced by other protein complexes in the vicinity.
在出芽酵母中,许多DNA复制起点的激活受其染色质环境调控,而其他一些复制起点则在S期早期启动,与它们在染色体上的位置无关。几个与位置无关的复制起点在其自主复制序列(ARS)共识序列附近至少含有两个方向相反的叉头(Fkh)转录因子结合位点。为了探究叉头蛋白募集到复制起点是否依赖于Fkh1/2结合位点的空间排列,我们改变了早期复制起点ARS305和ARS607中这些位点的间距和方向。我们通过染色质免疫沉淀追踪Fkh1蛋白募集到复制起点的情况,并测试这些复制起点在S期早期启动的能力。我们的结果表明,Fkh1/2位点精确的空间和方向排列对于Fkh1蛋白的有效结合以及复制起点的早期启动至关重要。我们还表明,Fkh1募集到复制起点依赖于复制前复合体(pre-RC)的形成以及Mcm2-7解旋酶的加载,这表明复制起点受Fkh1和pre-RC协同作用的调控。这些结果揭示,叉头因子的DNA结合不仅取决于其结合位点的存在,还取决于它们的精确排列,并且受到附近其他蛋白复合体的强烈影响。