Suppr超能文献

p38/Sp1/Sp4/HDAC4/BDNF轴是甲基汞神经毒性作用的一种新型分子途径。

p38/Sp1/Sp4/HDAC4/BDNF Axis Is a Novel Molecular Pathway of the Neurotoxic Effect of the Methylmercury.

作者信息

Guida Natascia, Laudati Giusy, Mascolo Luigi, Valsecchi Valeria, Sirabella Rossana, Selleri Carmine, Di Renzo Gianfranco, Canzoniero Lorella M T, Formisano Luigi

机构信息

IRCCS SDN Naples, Italy.

Division of Pharmacology, Department of Neuroscience, Reproductive and Dentistry Sciences, School of Medicine, "Federico II" University of Naples Naples, Italy.

出版信息

Front Neurosci. 2017 Jan 19;11:8. doi: 10.3389/fnins.2017.00008. eCollection 2017.

Abstract

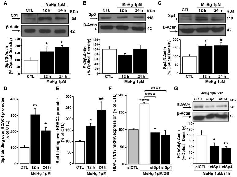
The molecular pathways involved in methylmercury (MeHg)-induced neurotoxicity are not fully understood. Since pan-Histone deacetylases (HDACs) inhibition has been found to revert the neurodetrimental effect of MeHg, it appeared of interest to investigate whether the pattern of HDACs isoform protein expression is modified during MeHg-induced neurotoxicity and the transcriptional/transductional mechanisms involved. SH-SY5Y neuroblastoma cells treated with MeHg 1 μM for 12 and 24 h showed a significant increase of HDAC4 protein and gene expression, whereas the HDACs isoforms 1-3, 5, and 6 were unmodified. Furthermore, MeHg-induced HDAC4 increase was reverted when cells were transfected with siRNAs against specificity protein 1 (Sp1) and Sp4, that were both increased during MeHg exposure. Next we studied the role of extracellular-signal-regulated kinases 1/2 (ERK1/2), c-Jun N-terminal kinases (JNK), and p38 mitogen-activated protein kinases (MAPKs) in MeHg-induced increase of Sp1, Sp4, and HDAC4 expression. As shown by Western Blot analysis MeHg exposure increased the phosphorylation of p38, but not of ERK and JNK. Notably, when p38 was pharmacologically blocked, MeHg-induced Sp1, Sp4 protein expression, and HDAC4 protein and gene expression was reverted. In addition, MeHg exposure increased the binding of HDAC4 to the promoter IV of the Brain-derived neurotrophic factor (BDNF) gene, determining its mRNA reduction, that was significantly counteracted by HDAC4 knocking down. Furthermore, rat cortical neurons exposed to MeHg (1 μM/24 h) showed an increased phosphorylation of p38, in parallel with an up-regulation of Sp1, Sp4, and HDAC4 and a down-regulation of BDNF proteins. Importantly, transfection of siRNAs against p38, Sp1, Sp4, and HDAC4 or transfection of vector overexpressing BDNF significantly blocked MeHg-induced cell death in cortical neurons. All these results suggest that p38/Sp1-Sp4/HDAC4/BDNF may represent a new pathway involved in MeHg-induced neurotoxicity.

摘要

甲基汞(MeHg)诱导神经毒性所涉及的分子途径尚未完全明确。由于已发现泛组蛋白去乙酰化酶(HDACs)抑制作用可逆转MeHg的神经损害效应,因此研究在MeHg诱导的神经毒性过程中HDACs亚型蛋白表达模式是否改变以及所涉及的转录/转导机制显得很有意义。用1μM MeHg处理12和24小时的SH-SY5Y神经母细胞瘤细胞显示HDAC4蛋白和基因表达显著增加,而HDACs亚型1-3、5和6未发生改变。此外,当用针对特异性蛋白1(Sp1)和Sp4的小干扰RNA(siRNAs)转染细胞时,MeHg诱导的HDAC4增加被逆转,在MeHg暴露期间Sp1和Sp4均增加。接下来我们研究了细胞外信号调节激酶1/2(ERK1/2)、c-Jun氨基末端激酶(JNK)和p38丝裂原活化蛋白激酶(MAPKs)在MeHg诱导的Sp1、Sp4和HDAC4表达增加中的作用。如蛋白质免疫印迹分析所示,MeHg暴露增加了p38的磷酸化,但未增加ERK和JNK的磷酸化。值得注意的是,当p38被药物阻断时,MeHg诱导的Sp1、Sp4蛋白表达以及HDAC4蛋白和基因表达被逆转。此外,MeHg暴露增加了HDAC4与脑源性神经营养因子(BDNF)基因启动子IV的结合,导致其mRNA减少,HDAC4敲低可显著抵消这种减少。此外,暴露于MeHg(1μM/24小时)的大鼠皮质神经元显示p38磷酸化增加,同时Sp1、Sp4和HDAC4上调以及BDNF蛋白下调。重要的是,用针对p38、Sp1、Sp4和HDAC4的siRNAs转染或用过表达BDNF的载体转染可显著阻断MeHg诱导的皮质神经元细胞死亡。所有这些结果表明p38/Sp1-Sp4/HDAC4/BDNF可能代表了一条参与MeHg诱导神经毒性的新途径。

https://cdn.ncbi.nlm.nih.gov/pmc/blobs/bcab/5243805/e466a83bc4bb/fnins-11-00008-g0001.jpg

文献AI研究员

20分钟写一篇综述,助力文献阅读效率提升50倍。

立即体验

用中文搜PubMed

大模型驱动的PubMed中文搜索引擎

马上搜索

文档翻译

学术文献翻译模型,支持多种主流文档格式。

立即体验