Department of Neurobiology, University of Massachusetts Medical School, Worcester, Massachusetts 01605, USA.
Nat Commun. 2017 Feb 6;8:14355. doi: 10.1038/ncomms14355.
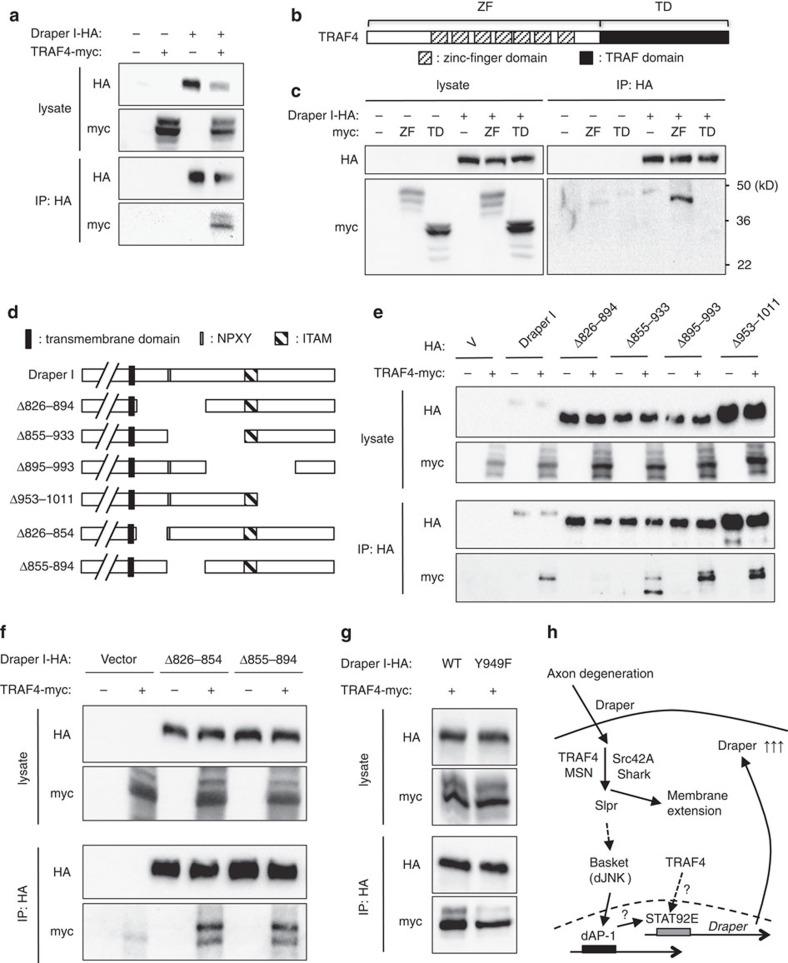
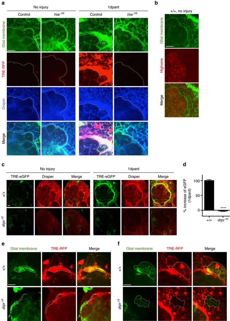
Draper/Ced-1/MEGF-10 is an engulfment receptor that promotes clearance of cellular debris in C. elegans, Drosophila and mammals. Draper signals through an evolutionarily conserved Src family kinase cascade to drive cytoskeletal rearrangements and target engulfment through Rac1. Glia also alter gene expression patterns in response to axonal injury but pathways mediating these responses are poorly defined. We show Draper is cell autonomously required for glial activation of transcriptional reporters after axonal injury. We identify TNF receptor associated factor 4 (TRAF4) as a novel Draper binding partner that is required for reporter activation and phagocytosis of axonal debris. TRAF4 and misshapen (MSN) act downstream of Draper to activate c-Jun N-terminal kinase (JNK) signalling in glia, resulting in changes in transcriptional reporters that are dependent on Drosophila AP-1 (dAP-1) and STAT92E. Our data argue injury signals received by Draper at the membrane are important regulators of downstream transcriptional responses in reactive glia.
Draper/Ced-1/MEGF-10 是一种吞噬受体,可促进秀丽隐杆线虫、果蝇和哺乳动物中细胞碎片的清除。Draper 通过进化保守的Src 家族激酶级联信号传导,驱动细胞骨架重排,并通过 Rac1 靶向吞噬作用。胶质细胞也会响应轴突损伤改变基因表达模式,但介导这些反应的途径尚未明确。我们发现 Draper 在轴突损伤后对转录报告基因的胶质细胞激活具有细胞自主的需求。我们确定 TNF 受体相关因子 4 (TRAF4) 是 Draper 的一个新结合伴侣,对于报告基因激活和轴突碎片的吞噬作用是必需的。TRAF4 和畸形 (MSN) 在 Draper 下游作用,激活胶质细胞中的 c-Jun N 端激酶 (JNK) 信号通路,导致依赖于果蝇 AP-1 (dAP-1) 和 STAT92E 的转录报告基因的变化。我们的数据表明,Draper 在膜上接收到的损伤信号是反应性胶质细胞下游转录反应的重要调节剂。