Suppr超能文献

金属硫蛋白1H(MT1H)通过调节Wnt/β-连环蛋白信号通路在肝细胞癌中发挥肿瘤抑制作用。

Metallothionein 1H (MT1H) functions as a tumor suppressor in hepatocellular carcinoma through regulating Wnt/β-catenin signaling pathway.

作者信息

Zheng Yulong, Jiang Lihua, Hu Yongxian, Xiao Cheng, Xu Nong, Zhou Jianying, Zhou Xinhui

机构信息

Department of Medical Oncology, The First Affiliated Hospital, School of Medicine, Zhejiang University, Hangzhou, 310003, China.

Department of Neurology, The Children's Hospital, School of Medicine, Zhejiang University, Hangzhou, 31006, China.

出版信息

BMC Cancer. 2017 Feb 28;17(1):161. doi: 10.1186/s12885-017-3139-2.

Abstract

BACKGROUND

Metallothionein 1H (MT1H) expression level is downregulated in several kinds of tumors, including hepatocellular cancer (HCC). However, its biological functions and underlying mechanisms in HCC is largely unknown. The current study aimed to demonstrate the expression status, biological roles and potential mechanisms of MT1H in HCC.

METHODS

We investigated the expression level of MT1H in the Cancer Genome Atlas (TCGA) dataset and a panel of 12 paired tumor/non-tumor tissues. In vitro, gain-of-function experiments were performed to examine the role of MT1H on HCC cell proliferation, invasion, and migration. Using bioinformatics assay, reporter assays, quantitative real-time PCR, and western blotting, we explored the possible mechanisms underlying the role of MT1H in HCC cells. In vivo nude mice experiments were performed to assess the anti-proliferative role of MT1H in HCC.

RESULTS

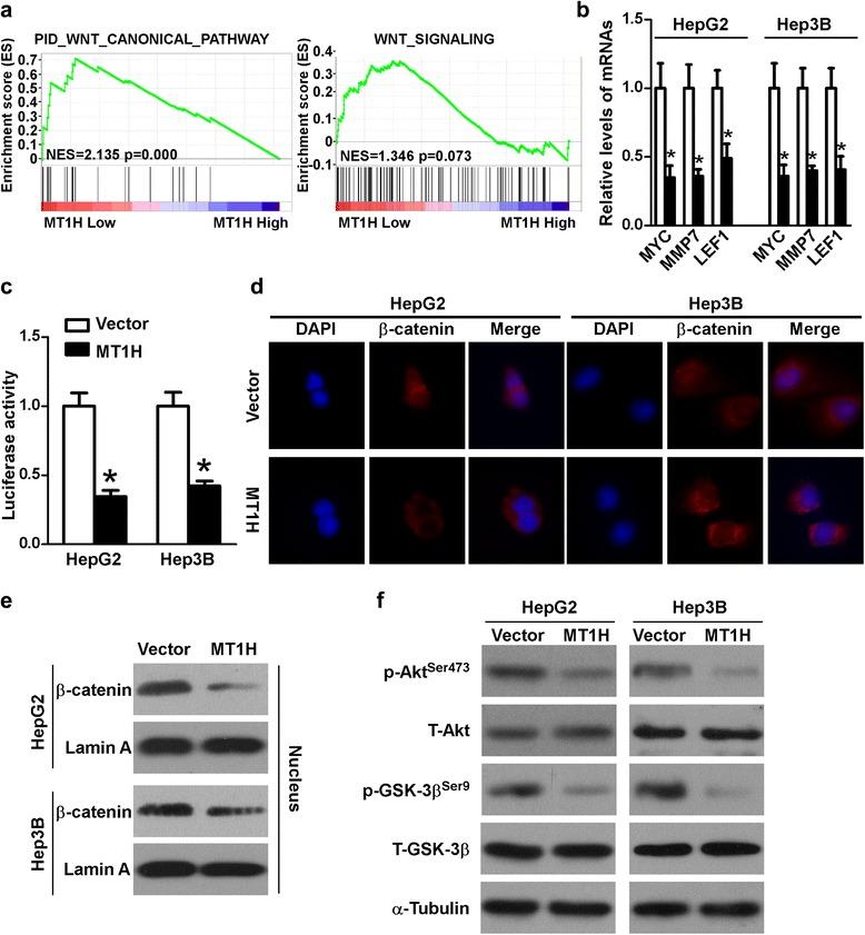
Downregulation of MT1H was observed in TCGA dataset and a panel of 12 paired tumor/non-tumor tissues. Ectopic overexpression of MT1H in HepG2 and Hep3B cells inhibited cell proliferation, invasion, and migration. Gene Set Enrichment Analysis (GSEA) showed that MT1H might involve in regulation of Wnt/β-catenin pathway. Top/Fop reporter assay confirmed that MT1H had an effect on Wnt/β-catenin signaling. Real-time PCR showed MT1H expression decreased the expression of Wnt/β-catenin target genes. Western blotting assay showed that overexpression of MT1H inhibited the nuclear translocation of β-catenin and that the Akt/GSK-3β axis mediated the modulatory role of MT1H on Wnt/β-catenin signaling in HCC. In vivo nude mice experiments demonstrated that MT1H suppressed the proliferation of HCC cells. Taken together, MT1H suppressed the proliferation, invasion and migration of HCC cells via regulating Wnt/β-catenin signaling pathway.

CONCLUSIONS

This study demonstrated that through inhibiting Wnt/β-catenin pathway, MT1H suppresses the proliferation and invasion of HCC cells. MT1H may be a potential target for HCC therapy.

摘要

背景

金属硫蛋白1H(MT1H)的表达水平在包括肝细胞癌(HCC)在内的多种肿瘤中下调。然而,其在HCC中的生物学功能及潜在机制在很大程度上尚不清楚。本研究旨在阐明MT1H在HCC中的表达状况、生物学作用及潜在机制。

方法

我们在癌症基因组图谱(TCGA)数据集以及一组12对肿瘤/非肿瘤组织中研究了MT1H的表达水平。在体外,进行功能获得实验以检测MT1H对HCC细胞增殖、侵袭和迁移的作用。通过生物信息学分析、报告基因检测、定量实时PCR和蛋白质印迹法,我们探究了MT1H在HCC细胞中发挥作用的可能机制。进行体内裸鼠实验以评估MT1H在HCC中的抗增殖作用。

结果

在TCGA数据集以及一组12对肿瘤/非肿瘤组织中观察到MT1H下调。MT1H在HepG2和Hep3B细胞中的异位过表达抑制了细胞增殖、侵袭和迁移。基因集富集分析(GSEA)表明MT1H可能参与Wnt/β-连环蛋白通路的调控。Top/Fop报告基因检测证实MT1H对Wnt/β-连环蛋白信号传导有影响。实时PCR显示MT1H表达降低了Wnt/β-连环蛋白靶基因的表达。蛋白质印迹分析表明MT1H的过表达抑制了β-连环蛋白的核转位,并且Akt/GSK-3β轴介导了MT1H对HCC中Wnt/β-连环蛋白信号传导的调节作用。体内裸鼠实验表明MT1H抑制了HCC细胞的增殖。综上所述,MT1H通过调节Wnt/β-连环蛋白信号通路抑制了HCC细胞的增殖、侵袭和迁移。

结论

本研究表明,MT1H通过抑制Wnt/β-连环蛋白通路抑制了HCC细胞的增殖和侵袭。MT1H可能是HCC治疗的一个潜在靶点。

https://cdn.ncbi.nlm.nih.gov/pmc/blobs/ae0c/5330125/def243a5e800/12885_2017_3139_Fig1_HTML.jpg

文献AI研究员

20分钟写一篇综述,助力文献阅读效率提升50倍。

立即体验

用中文搜PubMed

大模型驱动的PubMed中文搜索引擎

马上搜索

文档翻译

学术文献翻译模型,支持多种主流文档格式。

立即体验