• 文献检索
  • 文档翻译
  • 深度研究
  • 学术资讯
  • Suppr Zotero 插件Zotero 插件
  • 邀请有礼
  • 套餐&价格
  • 历史记录
应用&插件
Suppr Zotero 插件Zotero 插件浏览器插件Mac 客户端Windows 客户端微信小程序
定价
高级版会员购买积分包购买API积分包
服务
文献检索文档翻译深度研究API 文档MCP 服务
关于我们
关于 Suppr公司介绍联系我们用户协议隐私条款
关注我们

Suppr 超能文献

核心技术专利:CN118964589B侵权必究
粤ICP备2023148730 号-1Suppr @ 2026

文献检索

告别复杂PubMed语法,用中文像聊天一样搜索,搜遍4000万医学文献。AI智能推荐,让科研检索更轻松。

立即免费搜索

文件翻译

保留排版,准确专业,支持PDF/Word/PPT等文件格式,支持 12+语言互译。

免费翻译文档

深度研究

AI帮你快速写综述,25分钟生成高质量综述,智能提取关键信息,辅助科研写作。

立即免费体验

组蛋白去乙酰化酶6通过对formin蛋白mDia2进行去乙酰化作用来调控胞质分裂和红细胞去核过程。

Histone deacetylase 6 regulates cytokinesis and erythrocyte enucleation through deacetylation of formin protein mDia2.

作者信息

Li Xuehui, Mei Yang, Yan Bowen, Vitriol Eric, Huang Suming, Ji Peng, Qiu Yi

机构信息

Department of Anatomy and Cell Biology, College of Medicine, University of Florida, Gainesville, FL, USA.

Department of Pathology, Feinberg School of Medicine, Northwestern University, Chicago, IL, USA.

出版信息

Haematologica. 2017 Jun;102(6):984-994. doi: 10.3324/haematol.2016.161513. Epub 2017 Mar 2.

DOI:10.3324/haematol.2016.161513
PMID:28255013
原文链接:https://pmc.ncbi.nlm.nih.gov/articles/PMC5451330/
Abstract

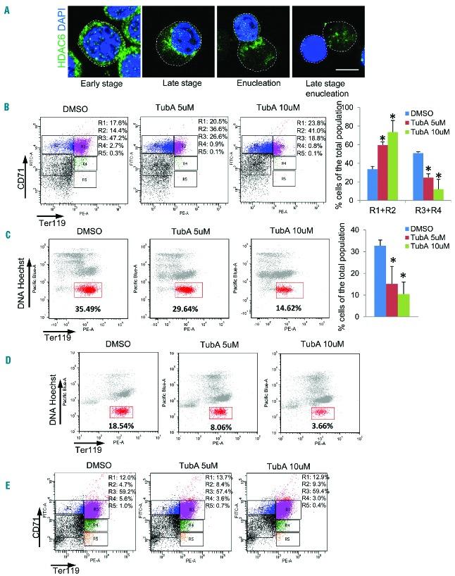
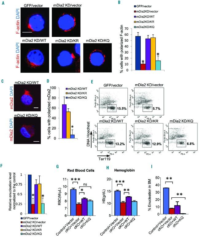
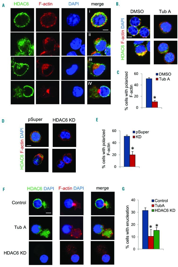
The formin protein mDia2 plays a critical role in a number of cellular processes through its ability to promote nucleation and elongation of actin filaments. In erythroblasts, this includes control of cytokinesis and enucleation by regulating contractile actin ring formation. Here we report a novel mechanism of how mDia2 is regulated: through acetylation and deacetylation at lysine 970 in the formin homology 2 domain. Ectopic expression of an acetyl-mimic mDia2 mutant in mouse erythroblasts is sufficient to abolish contractile actin ring formation at the cleavage furrow and subsequent erythrocyte cytokinesis and enucleation. We also identified that class II histone deacetylase 6 deacetylates and subsequently activates mDia2. Knockdown or inhibition of histone deacetylase 6 impairs contractile actin ring formation, and expression of a non-acetyl-mimic mDia2 mutant restores the contractile actin ring and rescues the impairment of enucleation. In addition to revealing a new step in mDia2 regulation, this study may unveil a novel regulatory mechanism of formin-mediated actin assembly, since the K970 acetylation site is conserved among Dia proteins.

摘要

formin蛋白mDia2通过其促进肌动蛋白丝成核和延伸的能力,在许多细胞过程中发挥关键作用。在成红细胞中,这包括通过调节收缩性肌动蛋白环的形成来控制胞质分裂和去核。在此,我们报告一种关于mDia2如何被调控的新机制:通过在formin同源2结构域的赖氨酸970处进行乙酰化和去乙酰化。在小鼠成红细胞中异位表达乙酰模拟mDia2突变体足以消除分裂沟处收缩性肌动蛋白环的形成以及随后的红细胞胞质分裂和去核。我们还确定II类组蛋白去乙酰化酶6使mDia2去乙酰化并随后激活mDia2。敲低或抑制组蛋白去乙酰化酶6会损害收缩性肌动蛋白环的形成,而非乙酰模拟mDia2突变体的表达可恢复收缩性肌动蛋白环并挽救去核障碍。除了揭示mDia2调控的一个新步骤外,这项研究可能还揭示了formin介导的肌动蛋白组装的一种新型调控机制,因为K970乙酰化位点在Dia蛋白中是保守的。

https://cdn.ncbi.nlm.nih.gov/pmc/blobs/939b/5451330/93121f696a1b/102984.fig7.jpg
https://cdn.ncbi.nlm.nih.gov/pmc/blobs/939b/5451330/3726f9fc06fc/102984.fig1.jpg
https://cdn.ncbi.nlm.nih.gov/pmc/blobs/939b/5451330/653f411c97a0/102984.fig2.jpg
https://cdn.ncbi.nlm.nih.gov/pmc/blobs/939b/5451330/4695374b8572/102984.fig3.jpg
https://cdn.ncbi.nlm.nih.gov/pmc/blobs/939b/5451330/9801107c0d3d/102984.fig4.jpg
https://cdn.ncbi.nlm.nih.gov/pmc/blobs/939b/5451330/9c2bf372b7e5/102984.fig5.jpg
https://cdn.ncbi.nlm.nih.gov/pmc/blobs/939b/5451330/02c6e51be5bb/102984.fig6.jpg
https://cdn.ncbi.nlm.nih.gov/pmc/blobs/939b/5451330/93121f696a1b/102984.fig7.jpg
https://cdn.ncbi.nlm.nih.gov/pmc/blobs/939b/5451330/3726f9fc06fc/102984.fig1.jpg
https://cdn.ncbi.nlm.nih.gov/pmc/blobs/939b/5451330/653f411c97a0/102984.fig2.jpg
https://cdn.ncbi.nlm.nih.gov/pmc/blobs/939b/5451330/4695374b8572/102984.fig3.jpg
https://cdn.ncbi.nlm.nih.gov/pmc/blobs/939b/5451330/9801107c0d3d/102984.fig4.jpg
https://cdn.ncbi.nlm.nih.gov/pmc/blobs/939b/5451330/9c2bf372b7e5/102984.fig5.jpg
https://cdn.ncbi.nlm.nih.gov/pmc/blobs/939b/5451330/02c6e51be5bb/102984.fig6.jpg
https://cdn.ncbi.nlm.nih.gov/pmc/blobs/939b/5451330/93121f696a1b/102984.fig7.jpg

相似文献

1
Histone deacetylase 6 regulates cytokinesis and erythrocyte enucleation through deacetylation of formin protein mDia2.组蛋白去乙酰化酶6通过对formin蛋白mDia2进行去乙酰化作用来调控胞质分裂和红细胞去核过程。
Haematologica. 2017 Jun;102(6):984-994. doi: 10.3324/haematol.2016.161513. Epub 2017 Mar 2.
2
Loss of a Rho-regulated actin nucleator, mDia2, impairs cytokinesis during mouse fetal erythropoiesis.Rho 调控的肌动蛋白成核因子 mDia2 的缺失会损害小鼠胚胎期红细胞生成过程中的胞质分裂。
Cell Rep. 2013 Nov 27;5(4):926-32. doi: 10.1016/j.celrep.2013.10.021. Epub 2013 Nov 14.
3
Enucleation of cultured mouse fetal erythroblasts requires Rac GTPases and mDia2.培养的小鼠胎儿红细胞的去核需要Rac GTP酶和mDia2。
Nat Cell Biol. 2008 Mar;10(3):314-21. doi: 10.1038/ncb1693. Epub 2008 Feb 10.
4
mDia2 induces the actin scaffold for the contractile ring and stabilizes its position during cytokinesis in NIH 3T3 cells.mDia2在NIH 3T3细胞的胞质分裂过程中诱导收缩环的肌动蛋白支架形成并稳定其位置。
Mol Biol Cell. 2008 May;19(5):2328-38. doi: 10.1091/mbc.e07-10-1086. Epub 2008 Feb 20.
5
Neuronal drebrin A directly interacts with mDia2 formin to inhibit actin assembly.神经元 drebrin A 直接与 mDia2 形成蛋白相互作用,抑制肌动蛋白组装。
Mol Biol Cell. 2019 Mar 1;30(5):646-657. doi: 10.1091/mbc.E18-10-0639. Epub 2019 Jan 9.
6
Rho and anillin-dependent control of mDia2 localization and function in cytokinesis.Rho 和 anillin 依赖性控制细胞分裂中 mDia2 的定位和功能。
Mol Biol Cell. 2010 Sep 15;21(18):3193-204. doi: 10.1091/mbc.E10-04-0324. Epub 2010 Jul 21.
7
Histone deacetylase 2 is required for chromatin condensation and subsequent enucleation of cultured mouse fetal erythroblasts.组蛋白去乙酰化酶 2 对于培养的小鼠胎血红细胞的染色质浓缩和随后的去核是必需的。
Haematologica. 2010 Dec;95(12):2013-21. doi: 10.3324/haematol.2010.029827. Epub 2010 Sep 7.
8
Differential interactions of the formins INF2, mDia1, and mDia2 with microtubules.formin INF2、mDia1 和 mDia2 与微管的差异化相互作用。
Mol Biol Cell. 2011 Dec;22(23):4575-87. doi: 10.1091/mbc.E11-07-0616. Epub 2011 Oct 12.
9
Proteomic analyses uncover a new function and mode of action for mouse homolog of Diaphanous 2 (mDia2).蛋白质组学分析揭示了透明相关蛋白2的小鼠同源物(mDia2)的新功能和作用模式。
Mol Cell Proteomics. 2015 Apr;14(4):1064-78. doi: 10.1074/mcp.M114.043885. Epub 2015 Feb 14.
10
The filamentous actin cross-linking/bundling activity of mammalian formins.哺乳动物formin蛋白的丝状肌动蛋白交联/成束活性。
J Mol Biol. 2008 Dec 12;384(2):324-34. doi: 10.1016/j.jmb.2008.09.043. Epub 2008 Sep 26.

引用本文的文献

1
Erythroblast enucleation at a glance.红细胞去核简述。
J Cell Sci. 2024 Oct 1;137(19). doi: 10.1242/jcs.261673. Epub 2024 Oct 14.
2
Using ALS to understand profilin 1's diverse roles in cellular physiology.利用肌萎缩侧索硬化症来了解原肌球蛋白结合蛋白1在细胞生理学中的多种作用。
Cytoskeleton (Hoboken). 2025 Mar;82(3):111-129. doi: 10.1002/cm.21896. Epub 2024 Jul 26.
3
A novel role of AURKA kinase in erythroblast enucleation.AURKA 激酶在红细胞去核中的新作用。

本文引用的文献

1
Ineffective erythropoiesis caused by binucleated late-stage erythroblasts in mDia2 hematopoietic specific knockout mice.在mDia2造血特异性敲除小鼠中,双核晚期成红细胞导致无效红细胞生成。
Haematologica. 2016 Jan;101(1):e1-5. doi: 10.3324/haematol.2015.134221. Epub 2015 Oct 15.
2
Formin' cellular structures: Physiological roles of Diaphanous (Dia) in actin dynamics.形成细胞结构:Diaphanous(Dia)在肌动蛋白动力学中的生理作用。
Commun Integr Biol. 2013 Nov 1;6(6):e27634. doi: 10.4161/cib.27634. Epub 2014 Jan 8.
3
c-Abl tyrosine kinase regulates cytokinesis of human airway smooth muscle cells.
Haematologica. 2024 Nov 1;109(11):3721-3734. doi: 10.3324/haematol.2023.284873.
4
mDia formins form hetero-oligomers and cooperatively maintain murine hematopoiesis.mDia 形成蛋白形成异型寡聚体,并协同维持小鼠造血。
PLoS Genet. 2023 Dec 29;19(12):e1011084. doi: 10.1371/journal.pgen.1011084. eCollection 2023 Dec.
5
Lysine Deacetylase Substrate Selectivity: Distinct Interaction Surfaces Drive Positive and Negative Selection for Residues Following Acetyllysine.赖氨酸去乙酰化酶底物选择性:与乙酰化赖氨酸后续残基结合的不同相互作用表面导致正选择和负选择。
Biochemistry. 2023 May 2;62(9):1464-1483. doi: 10.1021/acs.biochem.3c00001. Epub 2023 Apr 12.
6
HDAC6 regulates human erythroid differentiation through modulation of JAK2 signalling.组蛋白去乙酰化酶 6 通过调节 JAK2 信号通路调控人红系分化。
J Cell Mol Med. 2023 Jan;27(2):174-188. doi: 10.1111/jcmm.17559. Epub 2022 Dec 28.
7
Histone Deacetylases Function in the Control of Early Hematopoiesis and Erythropoiesis.组蛋白去乙酰化酶在早期造血和红细胞生成的控制中发挥作用。
Int J Mol Sci. 2022 Aug 29;23(17):9790. doi: 10.3390/ijms23179790.
8
An In Vivo Model for Elucidating the Role of an Erythroid-Specific Isoform of Nuclear Export Protein Exportin 7 (Xpo7) in Murine Erythropoiesis.阐明红细胞特异性核输出蛋白 Exportin 7(Xpo7)异构体在小鼠红细胞生成中的作用的体内模型。
Exp Hematol. 2022 Oct;114:22-32. doi: 10.1016/j.exphem.2022.08.001. Epub 2022 Aug 13.
9
Induction of enucleation in primary and immortalized erythroid cells.诱导原代和永生化红细胞去核。
Int J Hematol. 2022 Aug;116(2):192-198. doi: 10.1007/s12185-022-03386-w. Epub 2022 May 24.
10
Epigenetic and Transcriptional Control of Erythropoiesis.红细胞生成的表观遗传和转录调控
Front Genet. 2022 Mar 7;13:805265. doi: 10.3389/fgene.2022.805265. eCollection 2022.
c-Abl 酪氨酸激酶调节人呼吸道平滑肌细胞的胞质分裂。
Am J Respir Cell Mol Biol. 2014 Jun;50(6):1076-83. doi: 10.1165/rcmb.2013-0438OC.
4
Loss of a Rho-regulated actin nucleator, mDia2, impairs cytokinesis during mouse fetal erythropoiesis.Rho 调控的肌动蛋白成核因子 mDia2 的缺失会损害小鼠胚胎期红细胞生成过程中的胞质分裂。
Cell Rep. 2013 Nov 27;5(4):926-32. doi: 10.1016/j.celrep.2013.10.021. Epub 2013 Nov 14.
5
FMNL3 FH2-actin structure gives insight into formin-mediated actin nucleation and elongation.FMNL3 FH2-actin 结构为formin 介导的肌动蛋白成核和延伸提供了深入了解。
Nat Struct Mol Biol. 2013 Jan;20(1):111-8. doi: 10.1038/nsmb.2462. Epub 2012 Dec 9.
6
Modulation of histone deacetylase 6 (HDAC6) nuclear import and tubulin deacetylase activity through acetylation.通过乙酰化调节组蛋白去乙酰化酶 6(HDAC6)的核输入和微管蛋白去乙酰化酶活性。
J Biol Chem. 2012 Aug 17;287(34):29168-74. doi: 10.1074/jbc.M112.371120. Epub 2012 Jul 9.
7
Enhancement of mDia2 activity by Rho-kinase-dependent phosphorylation of the diaphanous autoregulatory domain.通过 Rho 激酶依赖性磷酸化丝切蛋白自身调节结构域增强 mDia2 活性。
Biochem J. 2011 Oct 1;439(1):57-65. doi: 10.1042/BJ20101700.
8
Formation of mammalian erythrocytes: chromatin condensation and enucleation.哺乳动物红细胞的形成:染色质浓缩和去核。
Trends Cell Biol. 2011 Jul;21(7):409-15. doi: 10.1016/j.tcb.2011.04.003. Epub 2011 May 17.
9
Erythroblastic islands, terminal erythroid differentiation and reticulocyte maturation.红细胞岛、终末红细胞分化和网织红细胞成熟。
Int J Hematol. 2011 Feb;93(2):139-143. doi: 10.1007/s12185-011-0779-x. Epub 2011 Feb 5.
10
Rational design and simple chemistry yield a superior, neuroprotective HDAC6 inhibitor, tubastatin A.合理设计和简单化学方法产生了一种优越的、具有神经保护作用的 HDAC6 抑制剂,即 tubastatin A。
J Am Chem Soc. 2010 Aug 11;132(31):10842-6. doi: 10.1021/ja102758v.