Quispel Willemijn T, Stegehuis-Kamp Janine A, Blijleven Laura, Santos Susy J, Lourda Magda, van den Bos Cor, van Halteren Astrid G S, Egeler R Maarten
Immunology Laboratory, Willem Alexander Children's Hospital/Leiden University Medical Center , Leiden, the Netherlands.
Childhood Cancer Research Unit, Department of Women's and Children's Health, Karolinska Institutet, Karolinska University Hospital, Stockholm, Sweden; Center for Infectious Medicine, Department of Medicine, Karolinska Institutet, Karolinska University Hospital, Stockholm, Sweden.
Oncoimmunology. 2015 Aug 31;5(3):e1084463. doi: 10.1080/2162402X.2015.1084463. eCollection 2016 Mar.
Langerhans Cell Histiocytosis (LCH) is a neoplastic disorder characterized by tissue accumulating CD1a histiocytes which frequently carry somatic mutations. Irrespective of mutation status, these LCH-cells display constitutively active kinases belonging to the MAPK pathway. We evaluated, in retrospect, the contribution of individual components of the MAPK-activating and chemotaxis-promoting TNF-CXCR4-CXCL12 axis to LCH manifestation and outcome.
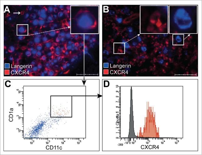
CXCR4, CXCL12 and TNF protein expression was immunohistochemically analyzed in 70 LCH-affected biopsies. The presence of CXCR4CD1a cells in peripheral blood (PB) and/or bone marrow (BM) samples was evaluated by flowcytometry in 13 therapy-naive LCH-patients.
CXCL12 was detected in 68/70 (97%) biopsies. CXCR4LCH-cells were present in 50/70 (71%) biopsies; their presence was associated with higher levels of intralesional TNF. Circulating CD1aCXCR4 cells were detected in 4/13 (31%) therapy-naïve LCH-patients which displayed BRAF (2/4), MAP2K1 (1/4) or no (1/4) mutations in their tissues. These CD11c co-expressing CD1aCXCR4cells migrated to CXCL12 in chemotaxis assays. Lesional CXCR4LCH-cells were detected in 18/20 cases who presented with LCH manifestation at multiple sites and in 5/23 (22%) patients who developed additional lesions after initially presenting with a single lesion. The CXCR4 status at onset proved to be an independent risk factor for LCH reactivation in multivariate analysis (odds ratio 10.4, = 0.034).
This study provides the first evidence that CXCR4 is involved in the homing and retention of LCH-cells in CXCL12-expressing tissues and qualifies CXCR4 as a candidate prognostic marker for less favorable disease outcome.
朗格汉斯细胞组织细胞增多症(LCH)是一种肿瘤性疾病,其特征在于组织中积累CD1a组织细胞,这些细胞经常携带体细胞突变。无论突变状态如何,这些LCH细胞都表现出属于丝裂原活化蛋白激酶(MAPK)途径的组成型活性激酶。我们回顾性评估了MAPK激活和趋化性促进的肿瘤坏死因子(TNF)-CXC趋化因子受体4(CXCR4)-CXC趋化因子配体12(CXCL12)轴的各个组成部分对LCH表现和预后的贡献。
对70份LCH相关活检组织进行免疫组织化学分析,检测CXCR4、CXCL12和TNF蛋白表达。通过流式细胞术评估13例初治LCH患者外周血(PB)和/或骨髓(BM)样本中CXCR4⁺CD1a⁺细胞的存在情况。
在68/70(97%)的活检组织中检测到CXCL12。50/70(71%)的活检组织中存在CXCR4⁺LCH细胞;它们的存在与病灶内较高水平的TNF相关。在4/13(31%)的初治LCH患者中检测到循环CD1a⁺CXCR4⁺细胞,这些患者的组织中显示有BRAF(2/4)、丝裂原活化蛋白激酶激酶1(MAP2K1,1/4)突变或无突变(1/4)。在趋化性试验中,这些共表达CD11c的CD1a⁺CXCR4⁺细胞迁移至CXCL12。在20例多部位出现LCH表现的患者中的18例以及23例最初单发病变后出现额外病变的患者中的5例(22%)中检测到病灶内CXCR4⁺LCH细胞。在多变量分析中,发病时的CXCR4状态被证明是LCH再激活的独立危险因素(比值比10.4,P = 0.034)。
本研究提供了首个证据,表明CXCR4参与LCH细胞在表达CXCL12的组织中的归巢和滞留,并将CXCR4鉴定为疾病预后较差的候选预后标志物。