Suppr超能文献

中枢神经系统损伤中的 A-to-I RNA 编辑模式异常与细胞类型组成的动态变化相关。

Abnormalities in A-to-I RNA editing patterns in CNS injuries correlate with dynamic changes in cell type composition.

机构信息

Mina and Everard Goodman Faculty of Life Sciences, Bar-Ilan University, Ramat Gan 52900, Israel.

Department of Developmental Biology and Cancer Research, Institute of Medical Research Israel-Canada (IMRIC), Faculty of Medicine, The Hebrew University, Jerusalem 91120, Israel.

出版信息

Sci Rep. 2017 Mar 7;7:43421. doi: 10.1038/srep43421.

Abstract

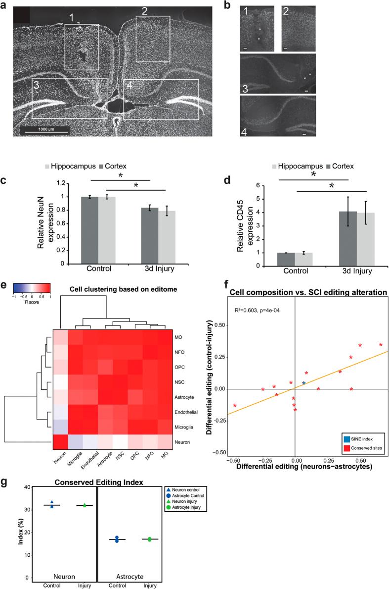
Adenosine to Inosine (A-to-I) RNA editing is a co- or post-transcriptional mechanism that modifies genomically encoded nucleotides at the RNA level. A-to-I RNA editing is abundant in the brain, and altered editing levels have been reported in various neurological pathologies and following spinal cord injury (SCI). The prevailing concept is that the RNA editing process itself is dysregulated by brain pathologies. Here we analyzed recent RNA-seq data, and found that, except for few mammalian conserved editing sites, editing is significantly higher in neurons than in other cell populations of the brain. We studied A-to-I RNA editing in stab wound injury (SWI) and SCI models and showed that the apparent under-editing observed after injury correlates with an approximately 20% reduction in the relative density of neurons, due to cell death and immune cell infiltration that may account for the observed under-editing. Studies of neuronal and astrocyte cultures and a computational analysis of SCI RNA-seq data further supported the possibility that a reduction in neuronal density is responsible for alterations in the tissue-wide editing patterns upon injury. Thus, our data suggest that the case for a mechanistic linkage between A-to-I RNA editing and brain pathologies should be revisited.

摘要

腺嘌呤到次黄嘌呤(A-to-I)RNA 编辑是一种共转录或转录后机制,可在 RNA 水平上修饰基因组编码的核苷酸。A-to-I RNA 编辑在大脑中很丰富,并且在各种神经病理学和脊髓损伤(SCI)后报道了编辑水平的改变。流行的观点是,RNA 编辑过程本身被大脑病理学失调。在这里,我们分析了最近的 RNA-seq 数据,发现除了少数哺乳动物保守的编辑位点外,编辑在神经元中的水平明显高于大脑中其他细胞群。我们研究了刺伤损伤(SWI)和 SCI 模型中的 A-to-I RNA 编辑,并表明损伤后观察到的明显低编辑水平与神经元相对密度降低约 20%相关,这归因于细胞死亡和免疫细胞浸润,可能解释了观察到的低编辑水平。对神经元和星形胶质细胞培养物的研究以及对 SCI RNA-seq 数据的计算分析进一步支持了这样一种可能性,即神经元密度的降低可能导致损伤后组织范围内编辑模式的改变。因此,我们的数据表明,有必要重新审视 A-to-I RNA 编辑与大脑病理学之间的机制联系。

https://cdn.ncbi.nlm.nih.gov/pmc/blobs/17d4/5339895/c5a90e9b97dd/srep43421-f1.jpg

文献AI研究员

20分钟写一篇综述,助力文献阅读效率提升50倍。

立即体验

用中文搜PubMed

大模型驱动的PubMed中文搜索引擎

马上搜索

文档翻译

学术文献翻译模型,支持多种主流文档格式。

立即体验