Institute of Pharmacology and Toxicology, University Hospital, University of Bonn, Bonn, Germany; Bonn International Graduate School of Drug Sciences BIGSDrugS, University of Bonn, Bonn, Germany.
Institute of Pharmacology and Toxicology, University Hospital, University of Bonn, Bonn, Germany.
Mol Metab. 2017 Jan 4;6(3):276-287. doi: 10.1016/j.molmet.2016.12.010. eCollection 2017 Mar.
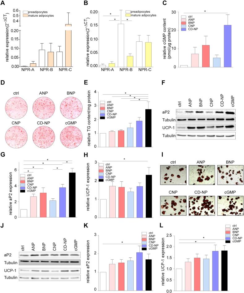
Obesity is defined as an abnormal increase in white adipose tissue (WAT) and is a major risk factor for type 2 diabetes and cardiovascular disease. Brown adipose tissue (BAT) dissipates energy and correlates with leanness. Natriuretic peptides have been shown to be beneficial for brown adipocyte differentiation and browning of WAT.
Here, we investigated the effects of an optimized designer natriuretic peptide (CD-NP) on murine adipose tissues and .
In murine brown and white adipocytes, CD-NP activated cGMP production, promoted adipogenesis, and increased thermogenic markers. Consequently, mice treated for 10 days with CD-NP exhibited increased "browning" of WAT. To study CD-NP effects on diet-induced obesity (DIO), we delivered CD-NP for 12 weeks. Although CD-NP reduced inflammation in WAT, CD-NP treated DIO mice exhibited a significant increase in body mass, worsened glucose tolerance, and hepatic steatosis. Long-term CD-NP treatment resulted in an increased expression of the NP scavenging receptor (NPR-C) and decreased lipolytic activity.
NP effects differed depending on the duration of treatment raising questions about the rational of natriuretic peptide treatment in obese patients.
肥胖被定义为白色脂肪组织(WAT)的异常增加,是 2 型糖尿病和心血管疾病的主要危险因素。棕色脂肪组织(BAT)消耗能量,与消瘦相关。利钠肽已被证明有利于棕色脂肪细胞分化和 WAT 的褐变。
在这里,我们研究了优化设计的利钠肽(CD-NP)对小鼠脂肪组织的影响。
在小鼠棕色和白色脂肪细胞中,CD-NP 激活 cGMP 产生,促进脂肪生成,并增加产热标志物。因此,用 CD-NP 治疗 10 天的小鼠表现出 WAT 的“褐变”增加。为了研究 CD-NP 对饮食诱导肥胖(DIO)的影响,我们进行了 12 周的 CD-NP 传递。尽管 CD-NP 减轻了 WAT 中的炎症,但 CD-NP 治疗的 DIO 小鼠体重显著增加,葡萄糖耐量恶化,肝脂肪变性。长期 CD-NP 治疗导致 NP 清除受体(NPR-C)的表达增加和脂肪分解活性降低。
NP 作用取决于治疗持续时间,这引发了关于肥胖患者利钠肽治疗合理性的问题。