Suppr超能文献

FASTKD1和FASTKD4对特定线粒体RNA的表达具有相反的影响,这取决于它们类似核酸内切酶的RAP结构域。

FASTKD1 and FASTKD4 have opposite effects on expression of specific mitochondrial RNAs, depending upon their endonuclease-like RAP domain.

作者信息

Boehm Erik, Zaganelli Sofia, Maundrell Kinsey, Jourdain Alexis A, Thore Stéphane, Martinou Jean-Claude

机构信息

Cell Biology Department, University of Geneva, 1211 Geneva 4, Switzerland.

INSERM U-1212, CNRS UMR 5320, Université de Bordeaux, ARNA Laboratory, Bordeaux 33000, France.

出版信息

Nucleic Acids Res. 2017 Jun 2;45(10):6135-6146. doi: 10.1093/nar/gkx164.

Abstract

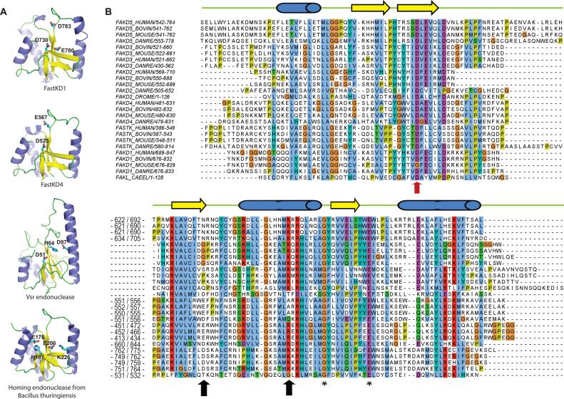
FASTK family proteins have been identified as regulators of mitochondrial RNA homeostasis linked to mitochondrial diseases, but much remains unknown about these proteins. We show that CRISPR-mediated disruption of FASTKD1 increases ND3 mRNA level, while disruption of FASTKD4 reduces the level of ND3 and of other mature mRNAs including ND5 and CYB, and causes accumulation of ND5-CYB precursor RNA. Disrupting both FASTKD1 and FASTKD4 in the same cell results in decreased ND3 mRNA similar to the effect of depleting FASTKD4 alone, indicating that FASTKD4 loss is epistatic. Interestingly, very low levels of FASTKD4 are sufficient to prevent ND3 loss and ND5-CYB precursor accumulation, suggesting that FASTKD4 may act catalytically. Furthermore, structural modeling predicts that each RAP domain of FASTK proteins contains a nuclease fold with a conserved aspartate residue at the putative active site. Accordingly, mutation of this residue in FASTKD4 abolishes its function. Experiments with FASTK chimeras indicate that the RAP domain is essential for the function of the FASTK proteins, while the region upstream determines RNA targeting and protein localization. In conclusion, this paper identifies new aspects of FASTK protein biology and suggests that the RAP domain function depends on an intrinsic nucleolytic activity.

摘要

FASTK家族蛋白已被确定为与线粒体疾病相关的线粒体RNA稳态调节因子,但关于这些蛋白仍有许多未知之处。我们发现,CRISPR介导的FASTKD1破坏会增加ND3 mRNA水平,而FASTKD4破坏则会降低ND3以及包括ND5和CYB在内的其他成熟mRNA的水平,并导致ND5 - CYB前体RNA的积累。在同一细胞中同时破坏FASTKD1和FASTKD4会导致ND3 mRNA水平降低,类似于单独耗尽FASTKD4的效果,这表明FASTKD4的缺失具有上位性。有趣的是,极低水平的FASTKD4就足以防止ND3缺失和ND5 - CYB前体积累,这表明FASTKD4可能起催化作用。此外,结构建模预测FASTK蛋白的每个RAP结构域都包含一个核酸酶折叠,在假定的活性位点有一个保守的天冬氨酸残基。因此,FASTKD4中该残基的突变会使其功能丧失。对FASTK嵌合体的实验表明,RAP结构域对FASTK蛋白的功能至关重要,而上游区域决定RNA靶向和蛋白质定位。总之,本文确定了FASTK蛋白生物学的新方面,并表明RAP结构域的功能依赖于内在的核酸分解活性。

https://cdn.ncbi.nlm.nih.gov/pmc/blobs/5f57/5449608/47af7cb49014/gkx164fig1.jpg

文献AI研究员

20分钟写一篇综述,助力文献阅读效率提升50倍。

立即体验

用中文搜PubMed

大模型驱动的PubMed中文搜索引擎

马上搜索

文档翻译

学术文献翻译模型,支持多种主流文档格式。

立即体验