• 文献检索
  • 文档翻译
  • 深度研究
  • 学术资讯
  • Suppr Zotero 插件Zotero 插件
  • 邀请有礼
  • 套餐&价格
  • 历史记录
应用&插件
Suppr Zotero 插件Zotero 插件浏览器插件Mac 客户端Windows 客户端微信小程序
定价
高级版会员购买积分包购买API积分包
服务
文献检索文档翻译深度研究API 文档MCP 服务
关于我们
关于 Suppr公司介绍联系我们用户协议隐私条款
关注我们

Suppr 超能文献

核心技术专利:CN118964589B侵权必究
粤ICP备2023148730 号-1Suppr @ 2026

文献检索

告别复杂PubMed语法,用中文像聊天一样搜索,搜遍4000万医学文献。AI智能推荐,让科研检索更轻松。

立即免费搜索

文件翻译

保留排版,准确专业,支持PDF/Word/PPT等文件格式,支持 12+语言互译。

免费翻译文档

深度研究

AI帮你快速写综述,25分钟生成高质量综述,智能提取关键信息,辅助科研写作。

立即免费体验

叉头转录因子1通过固醇调节元件结合蛋白1抑制子宫内膜癌细胞增殖。

Forkhead transcription factor 1 inhibits endometrial cancer cell proliferation via sterol regulatory element-binding protein 1.

作者信息

Zhang Yifang, Zhang Lili, Sun Hengzi, Lv Qingtao, Qiu Chunping, Che Xiaoxia, Liu Zhiming, Jiang Jie

机构信息

Department of Obstetrics and Gynecology, Qilu Hospital, Shandong University, Jinan, Shandong 250012, P.R. China; Department of Obstetrics and Gynecology, Affiliated Hospital of Taishan Medical University, Tai'an, Shandong 271000, P.R. China.

Department of Ultrasonography, Jinan Central Hospital Affiliated to Shandong University, Jinan, Shandong 250012, P.R. China.

出版信息

Oncol Lett. 2017 Feb;13(2):731-737. doi: 10.3892/ol.2016.5480. Epub 2016 Dec 12.

DOI:10.3892/ol.2016.5480
PMID:28356952
原文链接:https://pmc.ncbi.nlm.nih.gov/articles/PMC5351304/
Abstract

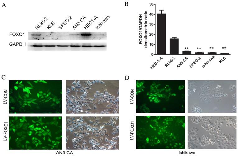
The morbidity and mortality associated with endometrial cancer (EC) has increased in recent years. Regarded as a tumor suppressor, forkhead transcription factor 1 (FOXO1) has various biological activities and participates in cell cycle progression, apoptosis and differentiation. Notably, FOXO1 also functions in the regulation of lipogenesis and energy metabolism. Lipogenesis is a feature of cancer and is upregulated in EC. Sterol regulatory element-binding protein 1 (SREBP1) is a transcription factor that is also able to regulate lipogenesis. Increased expression of SREBP1 is directly correlated with malignant transformation of tumors. A previous study demonstrated that SREBP1 was highly expressed in EC and directly resulted in tumorigenesis. However, the association between FOXO1 and SREBP1 in EC is not clear. In the present study, lentiviruses overexpressing FOXO1 were used in cell transfection and transduction. Cell viability assays demonstrated that the overexpression of FOXO1 was able to suppress cell proliferation significantly in Ishikawa and AN3 CA cell lines. In addition, FOXO1 overexpression significantly inhibited cell migration and invasion ability . In xenograft models, overexpression of FOXO1 suppressed cell tumorigenesis, and western blot analysis demonstrated that SREBP1 expression was markedly reduced in the FOXO1-overexpressing cells. It may therefore be concluded that FOXO1 is able to inhibit the proliferative capacity of cells and , in addition to the migratory and invasive capacities by directly targeting SREBP1.

摘要

近年来,子宫内膜癌(EC)的发病率和死亡率有所上升。叉头转录因子1(FOXO1)被视为一种肿瘤抑制因子,具有多种生物学活性,参与细胞周期进程、凋亡和分化。值得注意的是,FOXO1还在脂肪生成和能量代谢的调节中发挥作用。脂肪生成是癌症的一个特征,在子宫内膜癌中上调。固醇调节元件结合蛋白1(SREBP1)是一种转录因子,也能够调节脂肪生成。SREBP1表达增加与肿瘤的恶性转化直接相关。先前的一项研究表明,SREBP1在子宫内膜癌中高表达,并直接导致肿瘤发生。然而,FOXO1与子宫内膜癌中SREBP1之间的关联尚不清楚。在本研究中,使用过表达FOXO1的慢病毒进行细胞转染和转导。细胞活力测定表明,FOXO1的过表达能够显著抑制Ishikawa和AN3 CA细胞系中的细胞增殖。此外,FOXO1过表达显著抑制细胞迁移和侵袭能力。在异种移植模型中,FOXO1过表达抑制细胞肿瘤发生,蛋白质印迹分析表明,在过表达FOXO1的细胞中SREBP1表达明显降低。因此可以得出结论,FOXO1能够通过直接靶向SREBP1来抑制细胞的增殖能力以及迁移和侵袭能力。

https://cdn.ncbi.nlm.nih.gov/pmc/blobs/174d/5351304/cccde4a1503e/ol-13-02-0731-g03.jpg
https://cdn.ncbi.nlm.nih.gov/pmc/blobs/174d/5351304/16f2eba04fd9/ol-13-02-0731-g00.jpg
https://cdn.ncbi.nlm.nih.gov/pmc/blobs/174d/5351304/1b4701a6dafa/ol-13-02-0731-g01.jpg
https://cdn.ncbi.nlm.nih.gov/pmc/blobs/174d/5351304/ba1cca6ba9f4/ol-13-02-0731-g02.jpg
https://cdn.ncbi.nlm.nih.gov/pmc/blobs/174d/5351304/cccde4a1503e/ol-13-02-0731-g03.jpg
https://cdn.ncbi.nlm.nih.gov/pmc/blobs/174d/5351304/16f2eba04fd9/ol-13-02-0731-g00.jpg
https://cdn.ncbi.nlm.nih.gov/pmc/blobs/174d/5351304/1b4701a6dafa/ol-13-02-0731-g01.jpg
https://cdn.ncbi.nlm.nih.gov/pmc/blobs/174d/5351304/ba1cca6ba9f4/ol-13-02-0731-g02.jpg
https://cdn.ncbi.nlm.nih.gov/pmc/blobs/174d/5351304/cccde4a1503e/ol-13-02-0731-g03.jpg

相似文献

1
Forkhead transcription factor 1 inhibits endometrial cancer cell proliferation via sterol regulatory element-binding protein 1.叉头转录因子1通过固醇调节元件结合蛋白1抑制子宫内膜癌细胞增殖。
Oncol Lett. 2017 Feb;13(2):731-737. doi: 10.3892/ol.2016.5480. Epub 2016 Dec 12.
2
FoxO1 Knockdown Promotes Fatty Acid Synthesis via Modulating SREBP1 Activities in the Dairy Goat Mammary Epithelial Cells.FoxO1 敲低通过调节 SREBP1 活性促进奶山羊乳腺上皮细胞脂肪酸合成。
J Agric Food Chem. 2020 Oct 28;68(43):12067-12078. doi: 10.1021/acs.jafc.0c05237. Epub 2020 Oct 15.
3
Roles of SIRT1/FoxO1/SREBP-1 in the development of progestin resistance in endometrial cancer.SIRT1/FoxO1/SREBP-1在子宫内膜癌孕激素抵抗发生中的作用
Arch Gynecol Obstet. 2018 Nov;298(5):961-969. doi: 10.1007/s00404-018-4893-3. Epub 2018 Sep 11.
4
Repression of endometrial tumor growth by targeting SREBP1 and lipogenesis.靶向 SREBP1 和脂生成抑制子宫内膜肿瘤生长。
Cell Cycle. 2012 Jun 15;11(12):2348-58. doi: 10.4161/cc.20811.
5
SIRT1 promotes endometrial tumor growth by targeting SREBP1 and lipogenesis.沉默调节蛋白1通过靶向固醇调节元件结合蛋白1和脂肪生成来促进子宫内膜肿瘤生长。
Oncol Rep. 2014 Dec;32(6):2831-5. doi: 10.3892/or.2014.3521. Epub 2014 Oct 1.
6
Silibinin inhibits endometrial carcinoma via blocking pathways of STAT3 activation and SREBP1-mediated lipid accumulation.水飞蓟宾通过阻断 STAT3 激活途径和 SREBP1 介导的脂质积累抑制子宫内膜癌。
Life Sci. 2019 Jan 15;217:70-80. doi: 10.1016/j.lfs.2018.11.037. Epub 2018 Nov 16.
7
Activation of sterol regulatory element-binding protein 1 (SREBP1)-mediated lipogenesis by the Epstein-Barr virus-encoded latent membrane protein 1 (LMP1) promotes cell proliferation and progression of nasopharyngeal carcinoma. Epstein-Barr 病毒编码的潜伏膜蛋白 1(LMP1)激活固醇调节元件结合蛋白 1(SREBP1)介导的脂肪生成促进鼻咽癌细胞增殖和进展。
J Pathol. 2018 Oct;246(2):180-190. doi: 10.1002/path.5130. Epub 2018 Aug 22.
8
Disruption of Cancer Metabolic SREBP1/miR-142-5p Suppresses Epithelial-Mesenchymal Transition and Stemness in Esophageal Carcinoma.肿瘤代谢 SREBP1/miR-142-5p 破坏抑制食管癌细胞上皮-间质转化和干性。
Cells. 2019 Dec 18;9(1):7. doi: 10.3390/cells9010007.
9
SREBP1 regulates tumorigenesis and prognosis of pancreatic cancer through targeting lipid metabolism.固醇调节元件结合蛋白1通过靶向脂质代谢来调控胰腺癌的肿瘤发生及预后。
Tumour Biol. 2015 Jun;36(6):4133-41. doi: 10.1007/s13277-015-3047-5. Epub 2015 Jan 15.
10
Resveratrol inhibits the expression of SREBP1 in cell model of steatosis via Sirt1-FOXO1 signaling pathway.白藜芦醇通过Sirt1-FOXO1信号通路抑制脂肪变性细胞模型中SREBP1的表达。
Biochem Biophys Res Commun. 2009 Mar 13;380(3):644-9. doi: 10.1016/j.bbrc.2009.01.163. Epub 2009 Jan 31.

引用本文的文献

1
CEP55 predicts the poor prognosis and promotes tumorigenesis in endometrial cancer by regulating the Foxo1 signaling.CEP55 通过调节 Foxo1 信号通路预测子宫内膜癌的不良预后并促进肿瘤发生。
Mol Cell Biochem. 2023 Jul;478(7):1561-1571. doi: 10.1007/s11010-022-04607-w. Epub 2022 Nov 24.
2
Targeting SREBP-1-Mediated Lipogenesis as Potential Strategies for Cancer.靶向SREBP-1介导的脂肪生成作为癌症的潜在治疗策略
Front Oncol. 2022 Jul 14;12:952371. doi: 10.3389/fonc.2022.952371. eCollection 2022.
3
Genistein induces long-term expression of progesterone receptor regardless of estrogen receptor status and improves the prognosis of endometrial cancer patients.

本文引用的文献

1
Cancer statistics, 2016.癌症统计数据,2016 年。
CA Cancer J Clin. 2016 Jan-Feb;66(1):7-30. doi: 10.3322/caac.21332. Epub 2016 Jan 7.
2
Impact of Diabetes on the Protective Role of FOXO1 in Wound Healing.糖尿病对FOXO1在伤口愈合中保护作用的影响。
J Dent Res. 2015 Aug;94(8):1025-6. doi: 10.1177/0022034515586353. Epub 2015 May 15.
3
SREBP1 regulates tumorigenesis and prognosis of pancreatic cancer through targeting lipid metabolism.固醇调节元件结合蛋白1通过靶向脂质代谢来调控胰腺癌的肿瘤发生及预后。
染料木黄酮可诱导孕激素受体的长期表达,而与雌激素受体状态无关,并改善子宫内膜癌患者的预后。
Sci Rep. 2022 Jun 18;12(1):10303. doi: 10.1038/s41598-022-13842-6.
4
Curcumin anti-tumor effects on endometrial cancer with focus on its molecular targets.姜黄素对子宫内膜癌的抗肿瘤作用及其分子靶点研究
Cancer Cell Int. 2021 Feb 18;21(1):120. doi: 10.1186/s12935-021-01832-z.
5
Insulin Resistance and Endometrial Cancer: Emerging Role for microRNA.胰岛素抵抗与子宫内膜癌:微小RNA的新作用
Cancers (Basel). 2020 Sep 8;12(9):2559. doi: 10.3390/cancers12092559.
6
Nuclear division cycle 80 promotes malignant progression and predicts clinical outcome in colorectal cancer.核分裂周期 80 促进结直肠癌的恶性进展并预测临床结局。
Cancer Med. 2018 Feb;7(2):420-432. doi: 10.1002/cam4.1284. Epub 2018 Jan 17.
7
Milk disrupts p53 and DNMT1, the guardians of the genome: implications for acne vulgaris and prostate cancer.牛奶会破坏基因组守护者p53和DNMT1:对寻常痤疮和前列腺癌的影响。
Nutr Metab (Lond). 2017 Aug 15;14:55. doi: 10.1186/s12986-017-0212-4. eCollection 2017.
Tumour Biol. 2015 Jun;36(6):4133-41. doi: 10.1007/s13277-015-3047-5. Epub 2015 Jan 15.
4
Cancer statistics, 2015.癌症统计数据,2015 年。
CA Cancer J Clin. 2015 Jan-Feb;65(1):5-29. doi: 10.3322/caac.21254. Epub 2015 Jan 5.
5
Thioredoxin 1 upregulates FOXO1 transcriptional activity in drug resistance in ovarian cancer cells.硫氧还蛋白1上调卵巢癌细胞耐药中的FOXO1转录活性。
Biochim Biophys Acta. 2015 Mar;1852(3):395-405. doi: 10.1016/j.bbadis.2014.12.002. Epub 2014 Dec 5.
6
Zinc finger protein ZBTB20 promotes cell proliferation in non-small cell lung cancer through repression of FoxO1.锌指蛋白ZBTB20通过抑制FoxO1促进非小细胞肺癌中的细胞增殖。
FEBS Lett. 2014 Dec 20;588(24):4536-42. doi: 10.1016/j.febslet.2014.10.005. Epub 2014 Oct 13.
7
SIRT1 promotes endometrial tumor growth by targeting SREBP1 and lipogenesis.沉默调节蛋白1通过靶向固醇调节元件结合蛋白1和脂肪生成来促进子宫内膜肿瘤生长。
Oncol Rep. 2014 Dec;32(6):2831-5. doi: 10.3892/or.2014.3521. Epub 2014 Oct 1.
8
FoxO1 at the nexus between fat catabolism and longevity pathways.FoxO1处于脂肪分解代谢与长寿途径的交汇点。
Biochim Biophys Acta. 2014 Oct;1841(10):1555-1560. doi: 10.1016/j.bbalip.2014.08.004. Epub 2014 Aug 15.
9
FOXO1 3'UTR functions as a ceRNA in repressing the metastases of breast cancer cells via regulating miRNA activity.FOXO1 3'非翻译区通过调节微小RNA活性,作为竞争性内源RNA发挥作用,抑制乳腺癌细胞的转移。
FEBS Lett. 2014 Aug 25;588(17):3218-24. doi: 10.1016/j.febslet.2014.07.003. Epub 2014 Jul 10.
10
Modulation of androgen receptor by FOXA1 and FOXO1 factors in prostate cancer.FOXA1和FOXO1因子对前列腺癌中雄激素受体的调节作用
Int J Biol Sci. 2014 Jun 5;10(6):614-9. doi: 10.7150/ijbs.8389. eCollection 2014.