• 文献检索
  • 文档翻译
  • 深度研究
  • 学术资讯
  • Suppr Zotero 插件Zotero 插件
  • 邀请有礼
  • 套餐&价格
  • 历史记录
应用&插件
Suppr Zotero 插件Zotero 插件浏览器插件Mac 客户端Windows 客户端微信小程序
定价
高级版会员购买积分包购买API积分包
服务
文献检索文档翻译深度研究API 文档MCP 服务
关于我们
关于 Suppr公司介绍联系我们用户协议隐私条款
关注我们

Suppr 超能文献

核心技术专利:CN118964589B侵权必究
粤ICP备2023148730 号-1Suppr @ 2026

文献检索

告别复杂PubMed语法,用中文像聊天一样搜索,搜遍4000万医学文献。AI智能推荐,让科研检索更轻松。

立即免费搜索

文件翻译

保留排版,准确专业,支持PDF/Word/PPT等文件格式,支持 12+语言互译。

免费翻译文档

深度研究

AI帮你快速写综述,25分钟生成高质量综述,智能提取关键信息,辅助科研写作。

立即免费体验

记忆和突触可塑性受损是由异常的海马 O-GlcNAc 糖基化引起的。

Memory and synaptic plasticity are impaired by dysregulated hippocampal O-GlcNAcylation.

机构信息

School of Life Sciences, Ulsan National Institute of Science and Technology, Ulsan 44919, Republic of Korea.

Aging Research Center, Korea Research Institute of Bioscience and Biotechnology (KRIBB), Daejeon 34141, Republic of Korea.

出版信息

Sci Rep. 2017 Apr 3;7:44921. doi: 10.1038/srep44921.

DOI:10.1038/srep44921
PMID:28368052
原文链接:https://pmc.ncbi.nlm.nih.gov/articles/PMC5377249/
Abstract

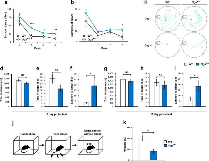
O-GlcNAcylated proteins are abundant in the brain and are associated with neuronal functions and neurodegenerative diseases. Although several studies have reported the effects of aberrant regulation of O-GlcNAcylation on brain function, the roles of O-GlcNAcylation in synaptic function remain unclear. To understand the effect of aberrant O-GlcNAcylation on the brain, we used Oga mice which have an increased level of O-GlcNAcylation, and found that Oga mice exhibited impaired spatial learning and memory. Consistent with this result, Oga mice showed a defect in hippocampal synaptic plasticity. Oga heterozygosity causes impairment of both long-term potentiation and long-term depression due to dysregulation of AMPA receptor phosphorylation. These results demonstrate a role for hyper-O-GlcNAcylation in learning and memory.

摘要

O-GlcNAc 修饰的蛋白质在大脑中含量丰富,与神经元功能和神经退行性疾病有关。尽管有几项研究报道了 O-GlcNAc 修饰异常调节对大脑功能的影响,但 O-GlcNAc 修饰在突触功能中的作用仍不清楚。为了了解异常的 O-GlcNAc 修饰对大脑的影响,我们使用 Oga 小鼠,其 O-GlcNAc 修饰水平升高,发现 Oga 小鼠表现出空间学习和记忆受损。与这一结果一致,Oga 小鼠表现出海马突触可塑性缺陷。由于 AMPA 受体磷酸化的失调,Oga 杂合子导致长时程增强和长时程抑制受损。这些结果表明高 O-GlcNAc 修饰在学习和记忆中起作用。

https://cdn.ncbi.nlm.nih.gov/pmc/blobs/711e/5377249/6c7837b524db/srep44921-f2.jpg
https://cdn.ncbi.nlm.nih.gov/pmc/blobs/711e/5377249/faab4f30afdb/srep44921-f1.jpg
https://cdn.ncbi.nlm.nih.gov/pmc/blobs/711e/5377249/6c7837b524db/srep44921-f2.jpg
https://cdn.ncbi.nlm.nih.gov/pmc/blobs/711e/5377249/faab4f30afdb/srep44921-f1.jpg
https://cdn.ncbi.nlm.nih.gov/pmc/blobs/711e/5377249/6c7837b524db/srep44921-f2.jpg

相似文献

1
Memory and synaptic plasticity are impaired by dysregulated hippocampal O-GlcNAcylation.记忆和突触可塑性受损是由异常的海马 O-GlcNAc 糖基化引起的。
Sci Rep. 2017 Apr 3;7:44921. doi: 10.1038/srep44921.
2
Acutely elevated O-GlcNAcylation suppresses hippocampal activity by modulating both intrinsic and synaptic excitability factors.急性升高的O-连接N-乙酰葡糖胺化通过调节内在和突触兴奋性因子来抑制海马体活动。
Sci Rep. 2019 May 13;9(1):7287. doi: 10.1038/s41598-019-43017-9.
3
O-GlcNAcylation of AMPA receptor GluA2 is associated with a novel form of long-term depression at hippocampal synapses.AMPA 受体 GluA2 的 O-GlcNAc 化与海马突触的新型长时程压抑有关。
J Neurosci. 2014 Jan 1;34(1):10-21. doi: 10.1523/JNEUROSCI.4761-12.2014.
4
The Dysregulation of OGT/OGA Cycle Mediates Tau and APP Neuropathology in Down Syndrome.OGT/OGA 循环失调介导唐氏综合征中的 Tau 和 APP 神经病理学。
Neurotherapeutics. 2021 Jan;18(1):340-363. doi: 10.1007/s13311-020-00978-4. Epub 2020 Nov 30.
5
Hijacking of the O-GlcNAcZYME complex by the HTLV-1 Tax oncoprotein facilitates viral transcription.人嗜T淋巴细胞病毒1型(HTLV-1)的Tax癌蛋白劫持O-GlcNAcZYME复合物可促进病毒转录。
PLoS Pathog. 2017 Jul 24;13(7):e1006518. doi: 10.1371/journal.ppat.1006518. eCollection 2017 Jul.
6
Removal of O-GlcNAcylation is important for pig preimplantation development.去除O-连接的N-乙酰葡糖胺糖基化对猪植入前胚胎发育很重要。
J Reprod Dev. 2015;61(4):341-50. doi: 10.1262/jrd.2014-173. Epub 2015 May 22.
7
Lead Exposure Impairs Hippocampus Related Learning and Memory by Altering Synaptic Plasticity and Morphology During Juvenile Period.铅暴露通过改变幼年期突触可塑性和形态来损害海马体相关的学习和记忆。
Mol Neurobiol. 2016 Aug;53(6):3740-3752. doi: 10.1007/s12035-015-9312-1. Epub 2015 Jul 4.
8
DCC expression by neurons regulates synaptic plasticity in the adult brain.神经元的 DCC 表达调控成年大脑中的突触可塑性。
Cell Rep. 2013 Jan 31;3(1):173-85. doi: 10.1016/j.celrep.2012.12.005. Epub 2013 Jan 3.
9
-GlcNAcase contributes to cognitive function in .-GlcNAcase 有助于 …… 的认知功能。
J Biol Chem. 2020 Jun 26;295(26):8636-8646. doi: 10.1074/jbc.RA119.010312. Epub 2020 Feb 24.
10
Activation of estrogen receptor-beta regulates hippocampal synaptic plasticity and improves memory.雌激素受体-β 的激活调节海马体突触可塑性并改善记忆。
Nat Neurosci. 2008 Mar;11(3):334-43. doi: 10.1038/nn2057. Epub 2008 Feb 24.

引用本文的文献

1
Synaptic Toxicity of OGA Inhibitors and the Failure of Ceperognastat.OGA抑制剂的突触毒性与ceperognastat的失败
bioRxiv. 2025 May 10:2025.05.09.648606. doi: 10.1101/2025.05.09.648606.
2
Deciphering distinct spatial alterations in N-glycan expression profiles in the spinal cord and brain of male rats in a neuropathic pain model.解析神经病理性疼痛模型中雄性大鼠脊髓和大脑中N-聚糖表达谱的不同空间变化。
Cell Mol Biol Lett. 2025 Mar 11;30(1):31. doi: 10.1186/s11658-025-00709-7.
3
Brain O-GlcNAcylation: Bridging physiological functions, disease mechanisms, and therapeutic applications.

本文引用的文献

1
O-GlcNAc modification blocks the aggregation and toxicity of the protein α-synuclein associated with Parkinson's disease.O-连接的N-乙酰葡糖胺修饰可阻止与帕金森病相关的蛋白质α-突触核蛋白的聚集和毒性。
Nat Chem. 2015 Nov;7(11):913-20. doi: 10.1038/nchem.2361. Epub 2015 Oct 12.
2
Obesity resistance and increased energy expenditure by white adipose tissue browning in Oga(+/-) mice.Oga(+/-)小鼠中白色脂肪组织褐变导致的肥胖抵抗及能量消耗增加
Diabetologia. 2015 Dec;58(12):2867-76. doi: 10.1007/s00125-015-3736-z. Epub 2015 Sep 5.
3
Intracellular and extracellular O-linked N-acetylglucosamine in the nervous system.
脑O-连接N-乙酰葡糖胺化:连接生理功能、疾病机制与治疗应用
Mol Psychiatry. 2025 Jun;30(6):2754-2772. doi: 10.1038/s41380-025-02943-z. Epub 2025 Mar 3.
4
O-GlcNAcylation: Sagacious Orchestrator of Bone-, Joint-, and Spine-Related Diseases.O-连接的N-乙酰葡糖胺糖基化:骨、关节和脊柱相关疾病的明智协调者。
J Proteome Res. 2025 Mar 7;24(3):981-994. doi: 10.1021/acs.jproteome.4c00859. Epub 2025 Feb 8.
5
LSD Modulates Proteins Involved in Cell Proteostasis, Energy Metabolism and Neuroplasticity in Human Cerebral Organoids.麦角酸二乙酰胺(LSD)调节人类大脑类器官中参与细胞蛋白质稳态、能量代谢和神经可塑性的蛋白质。
ACS Omega. 2024 Aug 16;9(34):36553-36568. doi: 10.1021/acsomega.4c04712. eCollection 2024 Aug 27.
6
Neuronal activity-driven O-GlcNAcylation promotes mitochondrial plasticity.神经元活动驱动的 O-GlcNAc ylation 促进线粒体可塑性。
Dev Cell. 2024 Aug 19;59(16):2143-2157.e9. doi: 10.1016/j.devcel.2024.05.008. Epub 2024 Jun 5.
7
Neurodevelopmental defects in a mouse model of O-GlcNAc transferase intellectual disability.O-连接的N-乙酰葡糖胺转移酶智力障碍小鼠模型中的神经发育缺陷
Dis Model Mech. 2024 Apr 1;17(4). doi: 10.1242/dmm.050671. Epub 2024 Apr 25.
8
Modulation of synaptic transmission through O-GlcNAcylation.通过 O-连接的糖基化来调节突触传递。
Mol Brain. 2024 Jan 2;17(1):1. doi: 10.1186/s13041-023-01072-4.
9
Highly Specialized Mechanisms for Mitochondrial Transport in Neurons: From Intracellular Mobility to Intercellular Transfer of Mitochondria.神经元中线粒体运输的高度专业化机制:从细胞内流动性到线粒体的细胞间转移。
Biomolecules. 2023 Jun 3;13(6):938. doi: 10.3390/biom13060938.
10
REM Sleep Deprivation Impairs Learning and Memory by Decreasing Brain O-GlcNAc Cycling in Mouse.快速眼动睡眠剥夺通过降低小鼠大脑 O-GlcNAc 循环来损害学习和记忆。
Neurotherapeutics. 2021 Oct;18(4):2504-2517. doi: 10.1007/s13311-021-01094-7. Epub 2021 Jul 26.
神经系统中的细胞内和细胞外 O-链接 N-乙酰葡萄糖胺。
Exp Neurol. 2015 Dec;274(Pt B):166-74. doi: 10.1016/j.expneurol.2015.08.009. Epub 2015 Aug 14.
4
Intracellular oligomeric amyloid-beta rapidly regulates GluA1 subunit of AMPA receptor in the hippocampus.细胞内寡聚β淀粉样蛋白快速调节海马体中AMPA受体的GluA1亚基。
Sci Rep. 2015 Jun 9;5:10934. doi: 10.1038/srep10934.
5
Elevated O-GlcNAcylation promotes colonic inflammation and tumorigenesis by modulating NF-κB signaling.O-连接的N-乙酰葡糖胺(O-GlcNAc)修饰水平升高通过调节核因子κB(NF-κB)信号传导促进结肠炎症和肿瘤发生。
Oncotarget. 2015 May 20;6(14):12529-42. doi: 10.18632/oncotarget.3725.
6
Stoichiometry and phosphoisotypes of hippocampal AMPA-type glutamate receptor phosphorylation.海马AMPA型谷氨酸受体磷酸化的化学计量学和磷酸异构体
Neuron. 2015 Jan 7;85(1):60-67. doi: 10.1016/j.neuron.2014.11.026. Epub 2014 Dec 18.
7
OGA heterozygosity suppresses intestinal tumorigenesis in Apc(min/+) mice.OGA 杂合性抑制 Apc(min/+) 小鼠的肠道肿瘤发生。
Oncogenesis. 2014 Jul 7;3(7):e109. doi: 10.1038/oncsis.2014.24.
8
O-GlcNAcylation of AMPA receptor GluA2 is associated with a novel form of long-term depression at hippocampal synapses.AMPA 受体 GluA2 的 O-GlcNAc 化与海马突触的新型长时程压抑有关。
J Neurosci. 2014 Jan 1;34(1):10-21. doi: 10.1523/JNEUROSCI.4761-12.2014.
9
O-linked β-N-acetylglucosamine (O-GlcNAc) site thr-87 regulates synapsin I localization to synapses and size of the reserve pool of synaptic vesicles.O-连接β-N-乙酰氨基葡萄糖(O-GlcNAc)位点 Thr-87 调节突触素 I 向突触的定位和突触囊泡储备池的大小。
J Biol Chem. 2014 Feb 7;289(6):3602-12. doi: 10.1074/jbc.M113.512814. Epub 2013 Nov 26.
10
AMPARs and synaptic plasticity: the last 25 years.AMPA 受体与突触可塑性:过去 25 年。
Neuron. 2013 Oct 30;80(3):704-17. doi: 10.1016/j.neuron.2013.10.025.