Suppr超能文献

血管内皮钙黏蛋白解聚和细胞收缩是肿瘤细胞诱导屏障破坏所必需的。

VE-Cadherin Disassembly and Cell Contractility in the Endothelium are Necessary for Barrier Disruption Induced by Tumor Cells.

机构信息

Department of Biomedical Engineering, Pennsylvania State university, University Park, PA, 16802, USA.

Department of Chemical Engineering, Pennsylvania State University, University Park, PA, 16802, USA.

出版信息

Sci Rep. 2017 Apr 10;7:45835. doi: 10.1038/srep45835.

Abstract

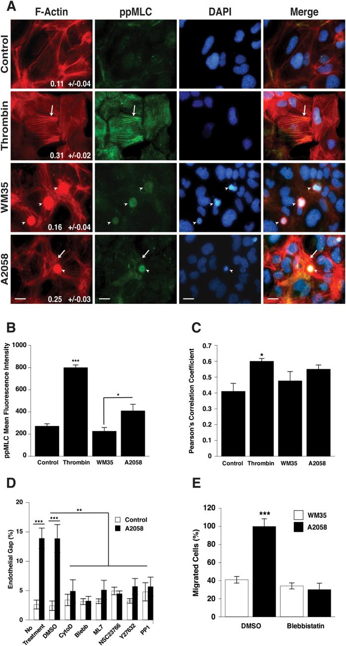
During metastasis, breakdown of the endothelial barrier is critical for tumor cell extravasation through blood vessel walls and is mediated by a combination of tumor secreted soluble factors and receptor-ligand interactions. However, a complete mechanism governing tumor cell transendothelial migration remains unclear. Here, we investigate the roles of tumor-associated signals in regulating endothelial cell contractility and adherens junction disassembly leading to endothelial barrier breakdown. We show that Src mediates VE-cadherin disassembly in response to metastatic melanoma cells. Through the use of pharmacological inhibitors of cytoskeletal contractility we find that endothelial cell contractility is responsive to interactions with metastatic cancer cells and that reducing endothelial cell contractility abrogates migration of melanoma cells across endothelial monolayers. Furthermore, we find that a combination of tumor secreted soluble factors and receptor-ligand interactions mediate activation of Src within endothelial cells that is necessary for phosphorylation of VE-cadherin and for breakdown of the endothelial barrier. Together, these results provide insight into how tumor cell signals act in concert to modulate cytoskeletal contractility and adherens junctions disassembly during extravasation and may aid in identification of therapeutic targets to block metastasis.

摘要

在转移过程中,内皮屏障的破坏对于肿瘤细胞通过血管壁的渗出至关重要,这是由肿瘤分泌的可溶性因子和受体-配体相互作用的组合介导的。然而,一个完整的机制来控制肿瘤细胞的跨内皮迁移仍然不清楚。在这里,我们研究了肿瘤相关信号在调节内皮细胞收缩和粘着连接解体以导致内皮屏障破坏中的作用。我们表明,Src 介导 VE-cadherin 的解体以响应转移性黑素瘤细胞。通过使用细胞骨架收缩的药理学抑制剂,我们发现内皮细胞的收缩对与转移性癌细胞的相互作用有反应,并且降低内皮细胞的收缩性可阻止黑素瘤细胞穿过内皮单层的迁移。此外,我们发现肿瘤分泌的可溶性因子和受体-配体相互作用的组合介导了Src 在血管内皮细胞中的激活,这对于 VE-cadherin 的磷酸化和内皮屏障的破坏是必要的。总之,这些结果提供了关于肿瘤细胞信号如何协同作用来调节细胞骨架收缩和渗出过程中粘着连接解体的见解,并且可能有助于确定阻断转移的治疗靶点。

https://cdn.ncbi.nlm.nih.gov/pmc/blobs/92bf/5385522/0bfd55ba6951/srep45835-f1.jpg

文献AI研究员

20分钟写一篇综述,助力文献阅读效率提升50倍。

立即体验

用中文搜PubMed

大模型驱动的PubMed中文搜索引擎

马上搜索

文档翻译

学术文献翻译模型,支持多种主流文档格式。

立即体验