Suppr超能文献

节律钟基因 Period 的表达抑制会导致代谢异常,包括家蚕细胞中糖代谢的抑制。

Inhibition of expression of the circadian clock gene Period causes metabolic abnormalities including repression of glycometabolism in Bombyx mori cells.

机构信息

School of Biology and Basic Medical Sciences, Medical College, Soochow University, Suzhou 215123, China.

Institute of Agricultural Biotechnology &Ecology (IABE), Soochow University, Suzhou 215123, China.

出版信息

Sci Rep. 2017 Apr 10;7:46258. doi: 10.1038/srep46258.

Abstract

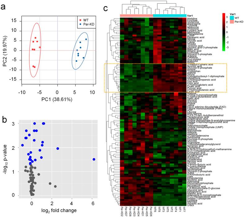
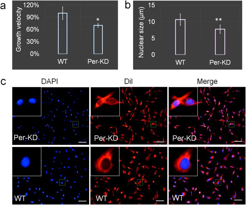
Abnormalities in the circadian clock system are known to affect the body's metabolic functions, though the molecular mechanisms responsible remain uncertain. In this study, we achieved continuous knockdown of B. mori Period (BmPer) gene expression in the B. mori ovary cell line (BmN), and generated a Per-KD B. mori model with developmental disorders including small individual cells and slow growth. We conducted cell metabolomics assays by gas chromatography/liquid chromatography-mass spectrometry and showed that knockdown of BmPer gene expression resulted in significant inhibition of glycometabolism. Amino acids that used glucose metabolites as a source were also down-regulated, while lipid metabolism and nucleotide metabolism were significantly up-regulated. Metabolite correlation analysis showed that pyruvate and lactate were closely related to glycometabolism, as well as to metabolites such as aspartate, alanine, and xanthine in other pathways. Further validation experiments showed that the activities of the key enzymes of glucose metabolism, hexokinase, phosphofructokinase, and citrate synthase, were significantly decreased and transcription of their encoding genes, as well as that of pyruvate kinase, were also significantly down-regulated. We concluded that inhibition of the circadian clock gene BmPer repressed glycometabolism, and may be associated with changes in cellular amino acid metabolism, and in cell growth and development.

摘要

昼夜节律钟系统的异常已知会影响身体的代谢功能,但负责的分子机制仍不确定。在这项研究中,我们在 B. mori 卵巢细胞系(BmN)中实现了对 B. mori Period(BmPer)基因表达的连续敲低,并生成了具有发育障碍的 Per-KD B. mori 模型,包括个体细胞小和生长缓慢。我们通过气相色谱/液相色谱-质谱法进行了细胞代谢组学分析,结果表明 BmPer 基因表达的敲低导致糖代谢的显著抑制。作为葡萄糖代谢物来源的氨基酸也下调,而脂质代谢和核苷酸代谢则显著上调。代谢物相关性分析表明,丙酮酸和乳酸与糖代谢密切相关,与其他途径中的天冬氨酸、丙氨酸和黄嘌呤等代谢物也密切相关。进一步的验证实验表明,葡萄糖代谢的关键酶,如己糖激酶、磷酸果糖激酶和柠檬酸合酶的活性显著降低,其编码基因以及丙酮酸激酶的转录也显著下调。我们得出结论,昼夜节律钟基因 BmPer 的抑制抑制了糖代谢,可能与细胞氨基酸代谢以及细胞生长和发育的变化有关。

https://cdn.ncbi.nlm.nih.gov/pmc/blobs/0751/5385517/fc155c1af666/srep46258-f1.jpg

相似文献

3
Structure and expressions of two circadian clock genes, period and timeless in the commercial silkmoth, Bombyx mori.
J Insect Physiol. 2006 Jun;52(6):625-37. doi: 10.1016/j.jinsphys.2006.03.001. Epub 2006 Mar 10.
4
IMPACT OF CYCLICAL CHANGES IN TEMPERATURE ON CIRCADIAN CLOCK GENES EXPRESSION IN Bombyx BmN CELLS.
Arch Insect Biochem Physiol. 2016 Mar;91(3):175-86. doi: 10.1002/arch.21317. Epub 2016 Jan 19.
6
Inhibition of Gene Expression Causes Repression of Cell Cycle Progression and Cell Growth in the Cells.
Front Physiol. 2019 May 3;10:537. doi: 10.3389/fphys.2019.00537. eCollection 2019.
7
Phenotypic effects induced by knock-down of the period clock gene in Bombyx mori.
Genet Res. 2007 Apr;89(2):73-84. doi: 10.1017/S0016672307008713.
8
Involvement of the Clock Gene period in the Circadian Rhythm of the Silkmoth Bombyx mori.
J Biol Rhythms. 2019 Jun;34(3):283-292. doi: 10.1177/0748730419841185. Epub 2019 Apr 5.
9
The circadian clock genes affect reproductive capacity in the desert locust Schistocerca gregaria.
Insect Biochem Mol Biol. 2011 May;41(5):313-21. doi: 10.1016/j.ibmb.2011.01.008. Epub 2011 Feb 2.

引用本文的文献

1
Advancements in research on the association between the biological CLOCK and type 2 diabetes.
Front Endocrinol (Lausanne). 2024 May 30;15:1320605. doi: 10.3389/fendo.2024.1320605. eCollection 2024.
3
Potential Effect of the Circadian Clock on Erectile Dysfunction.
Aging Dis. 2022 Feb 1;13(1):8-23. doi: 10.14336/AD.2021.0728. eCollection 2022 Feb.
4
Circadian rhythms affect bone reconstruction by regulating bone energy metabolism.
J Transl Med. 2021 Sep 27;19(1):410. doi: 10.1186/s12967-021-03068-x.
5
Circadian rhythm and atherosclerosis (Review).
Exp Ther Med. 2020 Nov;20(5):96. doi: 10.3892/etm.2020.9224. Epub 2020 Sep 16.
7
Inhibition of Gene Expression Causes Repression of Cell Cycle Progression and Cell Growth in the Cells.
Front Physiol. 2019 May 3;10:537. doi: 10.3389/fphys.2019.00537. eCollection 2019.
9
Networks Underpinning Symbiosis Revealed Through Cross-Species eQTL Mapping.
Genetics. 2017 Aug;206(4):2175-2184. doi: 10.1534/genetics.117.202531. Epub 2017 Jun 22.

本文引用的文献

2
Interdependence of nutrient metabolism and the circadian clock system: Importance for metabolic health.
Mol Metab. 2016 Jan 14;5(3):133-152. doi: 10.1016/j.molmet.2015.12.006. eCollection 2016 Mar.
3
Early doors (Edo) mutant mouse reveals the importance of period 2 (PER2) PAS domain structure for circadian pacemaking.
Proc Natl Acad Sci U S A. 2016 Mar 8;113(10):2756-61. doi: 10.1073/pnas.1517549113. Epub 2016 Feb 22.
4
Mutations in the circadian gene period alter behavioral and biochemical responses to ethanol in Drosophila.
Behav Brain Res. 2016 Apr 1;302:213-9. doi: 10.1016/j.bbr.2016.01.041. Epub 2016 Jan 20.
6
IMPACT OF CYCLICAL CHANGES IN TEMPERATURE ON CIRCADIAN CLOCK GENES EXPRESSION IN Bombyx BmN CELLS.
Arch Insect Biochem Physiol. 2016 Mar;91(3):175-86. doi: 10.1002/arch.21317. Epub 2016 Jan 19.
7
Mevalonate Pathway Regulates Cell Size Homeostasis and Proteostasis through Autophagy.
Cell Rep. 2015 Dec 22;13(11):2610-2620. doi: 10.1016/j.celrep.2015.11.045. Epub 2015 Dec 10.
8
Shifting eating to the circadian rest phase misaligns the peripheral clocks with the master SCN clock and leads to a metabolic syndrome.
Proc Natl Acad Sci U S A. 2015 Dec 1;112(48):E6691-8. doi: 10.1073/pnas.1519807112. Epub 2015 Nov 16.
9
Shifting the feeding of mice to the rest phase creates metabolic alterations, which, on their own, shift the peripheral circadian clocks by 12 hours.
Proc Natl Acad Sci U S A. 2015 Dec 1;112(48):E6683-90. doi: 10.1073/pnas.1519735112. Epub 2015 Nov 16.
10
Peripheral Circadian Clocks Mediate Dietary Restriction-Dependent Changes in Lifespan and Fat Metabolism in Drosophila.
Cell Metab. 2016 Jan 12;23(1):143-54. doi: 10.1016/j.cmet.2015.10.014. Epub 2015 Nov 25.

文献AI研究员

20分钟写一篇综述,助力文献阅读效率提升50倍。

立即体验

用中文搜PubMed

大模型驱动的PubMed中文搜索引擎

马上搜索

文档翻译

学术文献翻译模型,支持多种主流文档格式。

立即体验