Suppr超能文献

肠炎沙门氏菌鼠伤寒血清型VNP20009及趋化性恢复的VNP20009对4T1小鼠乳腺癌进展的影响。

Effect of Salmonella enterica serovar Typhimurium VNP20009 and VNP20009 with restored chemotaxis on 4T1 mouse mammary carcinoma progression.

作者信息

Coutermarsh-Ott Sheryl L, Broadway Katherine M, Scharf Birgit E, Allen Irving C

机构信息

Virginia Tech, VA-MD College of Veterinary Medicine, Department of Biomedical Sciences and Pathobiology, Blacksburg, VA, USA.

Virginia Tech, Department of Biological Sciences, Blacksburg, VA, USA.

出版信息

Oncotarget. 2017 May 16;8(20):33601-33613. doi: 10.18632/oncotarget.16830.

Abstract

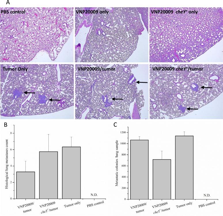
A variety of bacterial strains have been evaluated as bio-therapeutic and immunomodulatory agents to treat cancer. One such strain, Salmonella enterica serovar Typhimurium VNP20009, which is attenuated by a purine auxotrophic mutation and modified lipid A, is characterized in previous models as a safely administered, tumor colonizing agent. However, earlier work tended to use less aggressive cancer cell lines and immunocompromised animal models. Here, we investigated the safety and efficacy of VNP20009 in a highly malignant murine model of human breast cancer. Additionally, as VNP20009 has recently been found to have a defective chemotaxis system, we tested whether restoring chemotaxis would improve anti-cancer properties in this model system. Exposure to VNP20009 had no significant effect on primary mammary tumor size or pulmonary metastasis, and the tumor colonizing process appeared chemotaxis independent. Moreover, tumor-bearing mice exposed to Salmonella exhibited increased morbidity that was associated with significant liver disease. Our results suggest that VNP20009 may not be safe or efficacious when used in aggressive, metastatic breast cancer models utilizing immunocompetent animals.

摘要

多种细菌菌株已被评估作为生物治疗和免疫调节药物用于治疗癌症。其中一种菌株,鼠伤寒沙门氏菌血清型鼠伤寒VNP20009,通过嘌呤营养缺陷型突变和修饰的脂多糖A减毒,在先前的模型中被表征为一种安全给药的肿瘤定植剂。然而,早期的研究倾向于使用侵袭性较小的癌细胞系和免疫缺陷动物模型。在此,我们研究了VNP20009在高度恶性的人乳腺癌小鼠模型中的安全性和有效性。此外,由于最近发现VNP20009具有缺陷的趋化系统,我们测试了恢复趋化性是否会改善该模型系统中的抗癌特性。暴露于VNP20009对原发性乳腺肿瘤大小或肺转移没有显著影响,并且肿瘤定植过程似乎与趋化性无关。此外,暴露于沙门氏菌的荷瘤小鼠发病率增加,这与严重的肝脏疾病有关。我们的结果表明,当在使用免疫健全动物的侵袭性转移性乳腺癌模型中使用时,VNP20009可能不安全或无效。

https://cdn.ncbi.nlm.nih.gov/pmc/blobs/5e54/5464893/0f8289a6fd43/oncotarget-08-33601-g001.jpg

文献检索

告别复杂PubMed语法,用中文像聊天一样搜索,搜遍4000万医学文献。AI智能推荐,让科研检索更轻松。

立即免费搜索

文件翻译

保留排版,准确专业,支持PDF/Word/PPT等文件格式,支持 12+语言互译。

免费翻译文档

深度研究

AI帮你快速写综述,25分钟生成高质量综述,智能提取关键信息,辅助科研写作。

立即免费体验