Suppr超能文献

鳞龙类发育序列的演化。

Evolution of developmental sequences in lepidosaurs.

作者信息

Skawiński Tomasz, Borczyk Bartosz

机构信息

Department of Evolutionary Biology and Conservation of Vertebrates, University of Wroclaw, Wrocław, Poland.

出版信息

PeerJ. 2017 Apr 27;5:e3262. doi: 10.7717/peerj.3262. eCollection 2017.

Abstract

BACKGROUND

Lepidosaurs, a group including rhynchocephalians and squamates, are one of the major clades of extant vertebrates. Although there has been extensive phylogenetic work on this clade, its interrelationships are a matter of debate. Morphological and molecular data suggest very different relationships within squamates. Despite this, relatively few studies have assessed the utility of other types of data for inferring squamate phylogeny.

METHODS

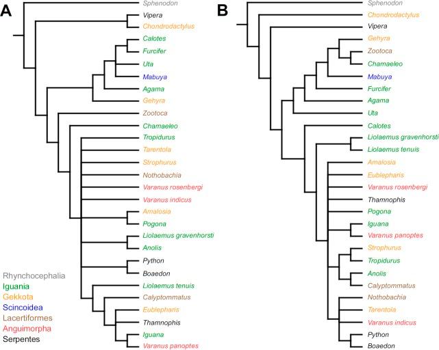
We used developmental sequences of 20 events in 29 species of lepidosaurs. These sequences were analysed using event-pairing and continuous analysis. They were transformed into cladistic characters and analysed in TNT. Ancestral state reconstructions were performed on two main phylogenetic hypotheses of squamates (morphological and molecular).

RESULTS

Cladistic analyses conducted using characters generated by these methods do not resemble any previously published phylogeny. Ancestral state reconstructions are equally consistent with both morphological and molecular hypotheses of squamate phylogeny. Only several inferred heterochronic events are common to all methods and phylogenies.

DISCUSSION

Results of the cladistic analyses, and the fact that reconstructions of heterochronic events show more similarities between certain methods rather than phylogenetic hypotheses, suggest that phylogenetic signal is at best weak in the studied developmental events. Possibly the developmental sequences analysed here evolve too quickly to recover deep divergences within Squamata.

摘要

背景

鳞龙类包括喙头目和有鳞目,是现存脊椎动物的主要类群之一。尽管对该类群已开展了广泛的系统发育研究,但其内部关系仍存在争议。形态学和分子数据表明有鳞目内部的关系差异很大。尽管如此,相对较少的研究评估了其他类型数据在推断有鳞目系统发育中的作用。

方法

我们使用了29种鳞龙类动物20个发育事件的序列。这些序列通过事件配对和连续分析进行分析。它们被转化为分支特征并在TNT中进行分析。在有鳞目的两个主要系统发育假说(形态学和分子假说)上进行了祖先状态重建。

结果

使用这些方法生成的特征进行的分支分析与之前发表的任何系统发育树都不相似。祖先状态重建与有鳞目系统发育的形态学和分子假说同样一致。所有方法和系统发育树中只有几个推断的异时事件是共同的。

讨论

分支分析的结果,以及异时事件重建在某些方法之间显示出更多相似性而非系统发育假说这一事实,表明在所研究的发育事件中,系统发育信号充其量很弱。可能这里分析的发育序列进化太快,无法恢复有鳞目内部的深层分歧。

https://cdn.ncbi.nlm.nih.gov/pmc/blobs/86f6/5410152/41984ce3604d/peerj-05-3262-g001.jpg

文献AI研究员

20分钟写一篇综述,助力文献阅读效率提升50倍。

立即体验

用中文搜PubMed

大模型驱动的PubMed中文搜索引擎

马上搜索

文档翻译

学术文献翻译模型,支持多种主流文档格式。

立即体验