Suppr超能文献

通过 CANscript 技术合理靶向 KRAS 野生型结直肠癌中的不同通路,揭示了 Notch 和 Erbb2 对肿瘤的依赖性。

Rationally co-targeting divergent pathways in KRAS wild-type colorectal cancers by CANscript technology reveals tumor dependence on Notch and Erbb2.

机构信息

Division of Molecular Profiling, Mitra Biotech, Bangalore, Karnataka, 560099, India.

Symbiosis International University (SIU), Lavale, Mulshi Taluka, Pune, Maharashtra, 412115, India.

出版信息

Sci Rep. 2017 May 4;7(1):1502. doi: 10.1038/s41598-017-01566-x.

Abstract

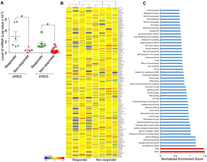
KRAS mutation status can distinguish between metastatic colorectal carcinoma (mCRC) patients who may benefit from therapies that target the epidermal growth factor receptor (EGFR), such as cetuximab. However, patients whose tumors harbor mutant KRAS (codons 12/13, 61 and 146) are often excluded from EGFR-targeted regimens, while other patients with wild type KRAS will sometimes respond favorably to these same drugs. These conflicting observations suggest that a more robust approach to individualize therapy may enable greater frequency of positive clinical outcome for mCRC patients. Here, we utilized alive tumor tissues in ex-vivo platform termed CANscript, which preserves the native tumor heterogeneity, in order to interrogate the antitumor effects of EGFR-targeted drugs in mCRC (n = 40). We demonstrated that, irrespective of KRAS status, cetuximab did not induce an antitumor response in a majority of patient tumors. In the subset of non-responsive tumors, data showed that expression levels of EGFR ligands contributed to a mechanism of resistance. Transcriptomic and phosphoproteomic profiling revealed deregulation of multiple pathways, significantly the Notch and Erbb2. Targeting these nodes concurrently resulted in antitumor efficacy in a majority of cetuximab-resistant tumors. These findings highlight the importance of integrating molecular profile and functional testing tools for optimization of alternate strategies in resistant population.

摘要

KRAS 突变状态可区分转移性结直肠癌(mCRC)患者,这些患者可能受益于针对表皮生长因子受体(EGFR)的治疗方法,如西妥昔单抗。然而,肿瘤携带突变 KRAS(密码子 12/13、61 和 146)的患者通常被排除在 EGFR 靶向治疗方案之外,而其他野生型 KRAS 患者有时对这些相同的药物会有良好的反应。这些相互矛盾的观察结果表明,更稳健的个体化治疗方法可能使 mCRC 患者的阳性临床结果更频繁。在这里,我们利用称为 CANscript 的离体平台中的活体肿瘤组织,该平台保留了肿瘤的天然异质性,以研究 EGFR 靶向药物在 mCRC 中的抗肿瘤作用(n=40)。我们证明,无论 KRAS 状态如何,西妥昔单抗在大多数患者的肿瘤中都没有诱导抗肿瘤反应。在无反应性肿瘤亚组中,数据表明 EGFR 配体的表达水平导致了耐药机制。转录组和磷酸化蛋白质组学分析显示,多个途径的失调,特别是 Notch 和 Erbb2。同时靶向这些节点导致大多数西妥昔单抗耐药肿瘤的抗肿瘤疗效。这些发现强调了整合分子谱和功能测试工具对于优化耐药人群中替代策略的重要性。

https://cdn.ncbi.nlm.nih.gov/pmc/blobs/790c/5431418/21c7b209d4cd/41598_2017_1566_Fig1_HTML.jpg

文献AI研究员

20分钟写一篇综述,助力文献阅读效率提升50倍。

立即体验

用中文搜PubMed

大模型驱动的PubMed中文搜索引擎

马上搜索

文档翻译

学术文献翻译模型,支持多种主流文档格式。

立即体验