Biochemistry and Molecular Biology, IMRIC, The Hebrew University-Hadassah Medical School, Ein Kerem, 9112001, Jerusalem, Israel.
Department of Neuroscience, Molecular Neurobiology, University of Oldenburg, D-26111, Oldenburg, Germany.
Acta Neuropathol Commun. 2017 May 8;5(1):37. doi: 10.1186/s40478-017-0439-3.
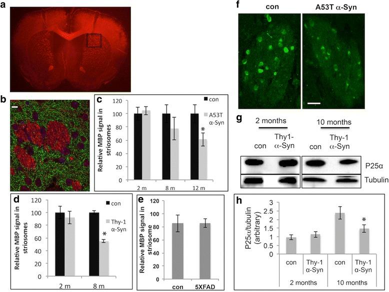
α-Synuclein is a protein involved in the pathogenesis of synucleinopathies, including Parkinson's disease (PD), dementia with Lewy bodies (DLB) and multiple system atrophy (MSA). We investigated the role of neuronal α-Syn in myelin composition and abnormalities. The phospholipid content of purified myelin was determined by P NMR in two mouse lines modeling PD, PrP-A53T α-Syn and Thy-1 wt-α-Syn. Significantly higher levels of phospholipids were detected in myelin purified from brains of these α-Syn transgenic mouse models than in control mice. Nevertheless, myelin ultrastructure appeared intact. To further investigate the effect of α-Syn on myelin abnormalities, we systematically analyzed the striatum, a brain region associated with neurodegeneration in PD. An age and disease-dependent loss of myelin basic protein (MBP) signal was detected by immunohistochemistry in striatal striosomes (patches). The age-dependent loss of MBP signal was associated with lower P25α levels in oligodendrocytes. In addition, we found that α-Syn inhibited oligodendrocyte maturation and the formation of membranous sheets in vitro. Based on these results we concluded that neuronal α-Syn is involved in the regulation and/or maintenance of myelin phospholipid. However, axonal hypomyelination in the PD models is evident only in progressive stages of the disease and associated with α-Syn toxicity.
α-突触核蛋白参与突触核蛋白病的发病机制,包括帕金森病(PD)、路易体痴呆(DLB)和多系统萎缩(MSA)。我们研究了神经元α-突触核蛋白在髓鞘组成和异常中的作用。通过 P NMR 在两种模拟 PD 的小鼠模型(PrP-A53T α-突触核蛋白和 Thy-1 wt-α-突触核蛋白)中测定纯化髓鞘的磷脂含量。与对照组相比,从这些α-突触核蛋白转基因小鼠模型的大脑中纯化的髓鞘中检测到的磷脂含量明显更高。然而,髓鞘超微结构似乎完整。为了进一步研究α-突触核蛋白对髓鞘异常的影响,我们系统地分析了与 PD 中神经退行性变相关的大脑区域纹状体。免疫组织化学检测到纹状体(纹状体)中髓鞘碱性蛋白(MBP)信号的年龄和疾病依赖性丧失。MBP 信号的年龄依赖性丧失与少突胶质细胞中 P25α 水平降低有关。此外,我们发现α-突触核蛋白抑制少突胶质细胞成熟和体外膜片形成。基于这些结果,我们得出结论,神经元α-突触核蛋白参与髓鞘磷脂的调节和/或维持。然而,PD 模型中的轴突髓鞘发育不良仅在疾病的进展阶段明显,并与α-突触核蛋白毒性有关。