• 文献检索
  • 文档翻译
  • 深度研究
  • 学术资讯
  • Suppr Zotero 插件Zotero 插件
  • 邀请有礼
  • 套餐&价格
  • 历史记录
应用&插件
Suppr Zotero 插件Zotero 插件浏览器插件Mac 客户端Windows 客户端微信小程序
定价
高级版会员购买积分包购买API积分包
服务
文献检索文档翻译深度研究API 文档MCP 服务
关于我们
关于 Suppr公司介绍联系我们用户协议隐私条款
关注我们

Suppr 超能文献

核心技术专利:CN118964589B侵权必究
粤ICP备2023148730 号-1Suppr @ 2026

文献检索

告别复杂PubMed语法,用中文像聊天一样搜索,搜遍4000万医学文献。AI智能推荐,让科研检索更轻松。

立即免费搜索

文件翻译

保留排版,准确专业,支持PDF/Word/PPT等文件格式,支持 12+语言互译。

免费翻译文档

深度研究

AI帮你快速写综述,25分钟生成高质量综述,智能提取关键信息,辅助科研写作。

立即免费体验

慢性雌二醇加孕酮治疗对小鼠实验性动脉和静脉血栓形成的影响。

Effect of chronic estradiol plus progesterone treatment on experimental arterial and venous thrombosis in mouse.

作者信息

Valéra Marie-Cécile, Noirrit-Esclassan Emmanuelle, Dupuis Marion, Buscato Melissa, Vinel Alexia, Guillaume Maeva, Briaux Anne, Garcia Cédric, Benoit Thibaut, Lairez Olivier, Fontaine Coralie, Payrastre Bernard, Arnal Jean-François

机构信息

Inserm, U1048 and Université Toulouse III, I2MC, Toulouse, France.

Faculté de Chirurgie Dentaire, Université de Toulouse III, Toulouse, France.

出版信息

PLoS One. 2017 May 9;12(5):e0177043. doi: 10.1371/journal.pone.0177043. eCollection 2017.

DOI:10.1371/journal.pone.0177043
PMID:28486478
原文链接:https://pmc.ncbi.nlm.nih.gov/articles/PMC5423617/
Abstract

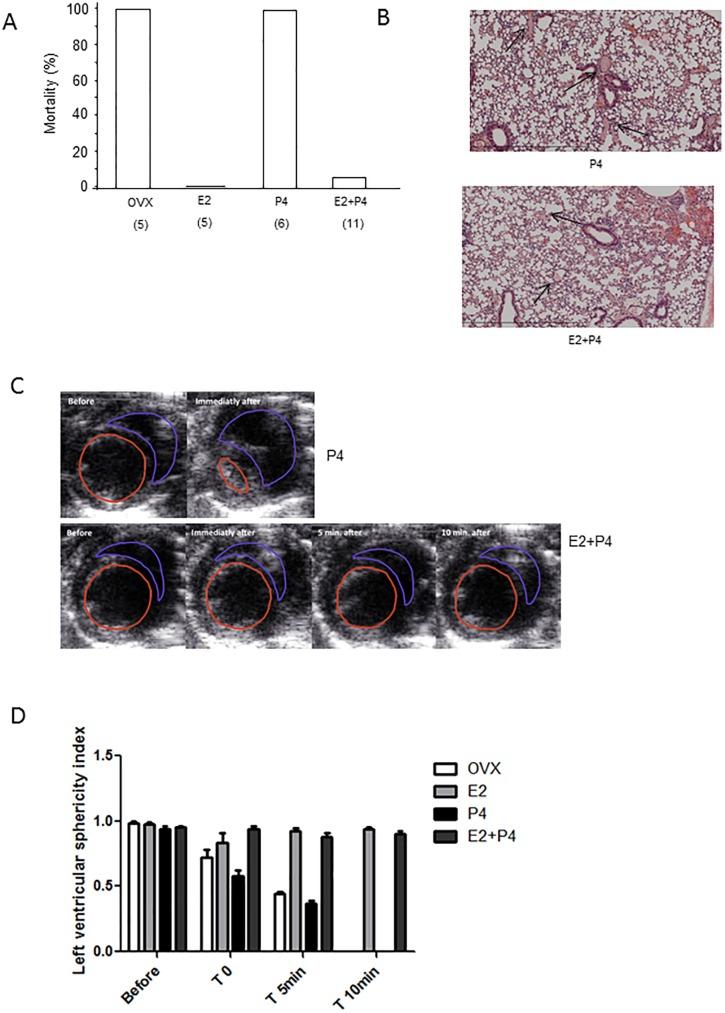
Postmenopausal hormone replacement therapy (HRT) with estrogen plus progestogens is the first line therapy to treat menopausal symptoms. The progestogen is added to estrogen to reduce or eliminate the excess risk of endometrial cancer due to the unopposed effect of estrogen. Whereas progestin clearly opposes the proliferative and deleterious long-term actions of estrogen on the endometrium, the interference of progestin on the other estrogen action remains unclear. We previously reported that chronic subcutaneous 17α-estradiol (E2) in mice decreases platelet responsiveness, prolongs the tail-bleeding time and protects against acute thromboembolism. Here, we report the tissue-specific interference of progesterone (P4) on the action of E2 in ovariectomized mice. We first confirm that, in our experimental conditions, P4 attenuates the proliferative action of E2 on the uterus and the effects of E2 on vagina weight and lubrication. We then studied the effect of E2 combined with P4 on hemostasis and thrombosis in vivo in mice and found that P4 did not interfere with the main actions of E2 on platelets, bleeding time and arterial and venous thrombosis. Thus, whereas activation of progesterone receptor interferes with the action of E2 on its classic sex targets, P4 appears to have minimal effect on the hemostasis and thrombosis actions of E2, supporting the prominent role of estrogens and the accessory role of natural progestin on the extra-reproductive cells and tissues involved in thrombosis.

摘要

雌激素加孕激素的绝经后激素替代疗法(HRT)是治疗绝经症状的一线疗法。添加孕激素到雌激素中是为了降低或消除由于雌激素的单一作用而导致的子宫内膜癌额外风险。虽然孕激素明显对抗雌激素对子宫内膜的增殖性和有害的长期作用,但孕激素对雌激素其他作用的干扰仍不明确。我们之前报道过,在小鼠中慢性皮下注射17α-雌二醇(E2)会降低血小板反应性,延长尾部出血时间,并预防急性血栓栓塞。在此,我们报道了在去卵巢小鼠中孕激素(P4)对E2作用的组织特异性干扰。我们首先证实,在我们的实验条件下,P4减弱了E2对子宫的增殖作用以及E2对阴道重量和润滑的影响。然后我们研究了E2与P4联合对小鼠体内止血和血栓形成的影响,发现P4不干扰E2对血小板、出血时间以及动脉和静脉血栓形成的主要作用。因此,虽然孕激素受体的激活会干扰E2对其经典性靶标的作用,但P4似乎对E2的止血和血栓形成作用影响极小,这支持了雌激素在参与血栓形成的非生殖细胞和组织中的突出作用以及天然孕激素的辅助作用。

https://cdn.ncbi.nlm.nih.gov/pmc/blobs/6b5e/5423617/904d979dbfd9/pone.0177043.g005.jpg
https://cdn.ncbi.nlm.nih.gov/pmc/blobs/6b5e/5423617/1541fa330027/pone.0177043.g001.jpg
https://cdn.ncbi.nlm.nih.gov/pmc/blobs/6b5e/5423617/02279528e746/pone.0177043.g002.jpg
https://cdn.ncbi.nlm.nih.gov/pmc/blobs/6b5e/5423617/d2d593e19965/pone.0177043.g003.jpg
https://cdn.ncbi.nlm.nih.gov/pmc/blobs/6b5e/5423617/9bf174fab5f0/pone.0177043.g004.jpg
https://cdn.ncbi.nlm.nih.gov/pmc/blobs/6b5e/5423617/904d979dbfd9/pone.0177043.g005.jpg
https://cdn.ncbi.nlm.nih.gov/pmc/blobs/6b5e/5423617/1541fa330027/pone.0177043.g001.jpg
https://cdn.ncbi.nlm.nih.gov/pmc/blobs/6b5e/5423617/02279528e746/pone.0177043.g002.jpg
https://cdn.ncbi.nlm.nih.gov/pmc/blobs/6b5e/5423617/d2d593e19965/pone.0177043.g003.jpg
https://cdn.ncbi.nlm.nih.gov/pmc/blobs/6b5e/5423617/9bf174fab5f0/pone.0177043.g004.jpg
https://cdn.ncbi.nlm.nih.gov/pmc/blobs/6b5e/5423617/904d979dbfd9/pone.0177043.g005.jpg

相似文献

1
Effect of chronic estradiol plus progesterone treatment on experimental arterial and venous thrombosis in mouse.慢性雌二醇加孕酮治疗对小鼠实验性动脉和静脉血栓形成的影响。
PLoS One. 2017 May 9;12(5):e0177043. doi: 10.1371/journal.pone.0177043. eCollection 2017.
2
[A randomized case-control study on the influence of percutaneous estradiol and progestin in cyclic combined regimen on endometrium and vaginal bleeding pattern in Chinese early postmenopausal women].[一项关于经皮雌二醇和孕激素周期联合方案对中国绝经早期女性子宫内膜及阴道出血模式影响的随机病例对照研究]
Zhonghua Yi Xue Za Zhi. 2001 Nov 10;81(21):1291-4.
3
Effects of estradiol with micronized progesterone or medroxyprogesterone acetate on risk markers for breast cancer in postmenopausal monkeys.雌二醇联合微粉化孕酮或醋酸甲羟孕酮对绝经后猴子乳腺癌风险标志物的影响。
Breast Cancer Res Treat. 2007 Jan;101(2):125-34. doi: 10.1007/s10549-006-9276-y.
4
The effect of estradiol, progesterone, and melatonin on estrous cycling and ovarian aromatase expression in intact female mice.雌二醇、孕酮和褪黑素对完整雌性小鼠发情周期及卵巢芳香化酶表达的影响。
Eur J Obstet Gynecol Reprod Biol. 2014 Mar;174:80-5. doi: 10.1016/j.ejogrb.2013.11.027. Epub 2013 Dec 9.
5
Progesterone or progestin as menopausal ovarian hormone therapy: recent physiology-based clinical evidence.孕激素或合成孕激素作为绝经后卵巢激素疗法:近期基于生理学的临床证据
Curr Opin Endocrinol Diabetes Obes. 2015 Dec;22(6):495-501. doi: 10.1097/MED.0000000000000205.
6
Effects of estradiol and progestogens on human breast cells: regulation of sex steroid receptors.雌二醇和孕激素对人乳腺细胞的影响:性激素受体的调节。
Taiwan J Obstet Gynecol. 2013 Sep;52(3):365-73. doi: 10.1016/j.tjog.2012.09.038.
7
HRT optimization, using transdermal estradiol plus micronized progesterone, a safer HRT.HRT(激素替代疗法)优化,使用经皮雌激素加微粒化孕酮,更安全的 HRT。
Climacteric. 2013 Aug;16 Suppl 1:44-53. doi: 10.3109/13697137.2013.808563.
8
Effects of Combination of Estradiol with Selective Progesterone Receptor Modulators (SPRMs) on Human Breast Cancer Cells In Vitro and In Vivo.雌二醇与选择性孕激素受体调节剂(SPRMs)联合应用对人乳腺癌细胞的体内外作用
PLoS One. 2016 Mar 24;11(3):e0151182. doi: 10.1371/journal.pone.0151182. eCollection 2016.
9
Impact of continuous versus discontinuous progesterone on estradiol regulation of neuron viability and sprouting after entorhinal cortex lesion in female rats.连续与间断性孕酮对雌性大鼠内嗅皮层损伤后神经元活力及发芽的雌二醇调节的影响
Endocrinology. 2015 Mar;156(3):1091-9. doi: 10.1210/en.2014-1216. Epub 2014 Dec 16.
10
Differential regulation of heparin-binding epidermal growth factor-like growth factor in the adult ovariectomized mouse uterus by progesterone and estrogen.孕酮和雌激素对成年去卵巢小鼠子宫中肝素结合表皮生长因子样生长因子的差异调节
Endocrinology. 1994 Sep;135(3):1264-71. doi: 10.1210/endo.135.3.8070372.

引用本文的文献

1
High risk oral contraceptive hormones do not directly enhance endothelial cell procoagulant activity in vitro.高风险口服避孕药激素不会直接增强体外内皮细胞的促凝活性。
PLoS One. 2023 Apr 19;18(4):e0284333. doi: 10.1371/journal.pone.0284333. eCollection 2023.
2
Immunothrombosis and the Role of Platelets in Venous Thromboembolic Diseases.免疫血栓形成与血小板在静脉血栓栓塞性疾病中的作用。
Int J Mol Sci. 2022 Oct 29;23(21):13176. doi: 10.3390/ijms232113176.
3
Biofunctional roles of estrogen in coronavirus disease 2019: Beyond a steroid hormone.

本文引用的文献

1
Hormone therapy and risk of venous thromboembolism among postmenopausal women.绝经后女性的激素治疗与静脉血栓栓塞风险
Maturitas. 2015 Nov;82(3):304-7. doi: 10.1016/j.maturitas.2015.06.040. Epub 2015 Jul 26.
2
The different role of sex hormones on female cardiovascular physiology and function: not only oestrogens.性激素在女性心血管生理和功能中的不同作用:不仅仅是雌激素。
Eur J Clin Invest. 2015 Jun;45(6):634-45. doi: 10.1111/eci.12447. Epub 2015 May 10.
3
Ferric chloride-induced arterial thrombosis in mice.小鼠体内氯化铁诱导的动脉血栓形成。
雌激素在2019冠状病毒病中的生物功能作用:超越类固醇激素。
Front Pharmacol. 2022 Oct 19;13:1003469. doi: 10.3389/fphar.2022.1003469. eCollection 2022.
4
Comparison of hormone-induced mRNA and protein biomarker expression changes in breast cancer cells.比较激素诱导的乳腺癌细胞中 mRNA 和蛋白质生物标志物表达变化。
Breast Cancer Res Treat. 2021 Jun;187(3):681-693. doi: 10.1007/s10549-021-06254-z. Epub 2021 May 31.
5
Estrogen and thrombosis: A bench to bedside review.雌激素与血栓形成:从 bench 到床边的综述
Thromb Res. 2020 Aug;192:40-51. doi: 10.1016/j.thromres.2020.05.008. Epub 2020 May 11.
6
Effects of Estrogens on Platelets and Megakaryocytes.雌激素对血小板和巨核细胞的影响。
Int J Mol Sci. 2019 Jun 25;20(12):3111. doi: 10.3390/ijms20123111.
7
Effects of conjugated estrogen and bazedoxifene on hemostasis and thrombosis in mice.共轭雌激素和巴多昔芬对小鼠止血和血栓形成的影响。
Endocr Connect. 2019 Jun;8(6):788-795. doi: 10.1530/EC-19-0079.
8
Herpes Simplex Virus Type 2 Infection-Induced Expression of CXCR3 Ligands Promotes CD4 T Cell Migration and Is Regulated by the Viral Immediate-Early Protein ICP4.单纯疱疹病毒 2 型感染诱导的 CXCR3 配体表达促进 CD4 T 细胞迁移,并受病毒即刻早期蛋白 ICP4 调控。
Front Immunol. 2018 Dec 19;9:2932. doi: 10.3389/fimmu.2018.02932. eCollection 2018.
9
Immune Factors in Deep Vein Thrombosis Initiation.深静脉血栓形成的免疫因素。
Trends Immunol. 2018 Aug;39(8):610-623. doi: 10.1016/j.it.2018.04.010. Epub 2018 May 16.
Curr Protoc Mouse Biol. 2014 Dec 11;4(4):151-64. doi: 10.1002/9780470942390.mo140140.
4
Hormones and venous thromboembolism among postmenopausal women.绝经后女性的激素与静脉血栓栓塞
Climacteric. 2014 Dec;17 Suppl 2:34-7. doi: 10.3109/13697137.2014.956717. Epub 2014 Sep 16.
5
Hormone therapy and venous thromboembolism among postmenopausal women.绝经后女性中的激素治疗与静脉血栓栓塞
Front Horm Res. 2014;43:21-32. doi: 10.1159/000360554. Epub 2014 Jun 10.
6
Synthetic gestagens exert differential effects on arterial thrombosis and aortic gene expression in ovariectomized apolipoprotein E-deficient mice.合成孕激素对去卵巢载脂蛋白E缺陷小鼠的动脉血栓形成和主动脉基因表达有不同影响。
Br J Pharmacol. 2014 Nov;171(22):5032-48. doi: 10.1111/bph.12814. Epub 2014 Sep 5.
7
Strengths and weaknesses of a new mouse model of thrombosis induced by inferior vena cava stenosis: communication from the SSC of the ISTH.下腔静脉狭窄诱导的新型血栓形成小鼠模型的优缺点:来自国际血栓与止血学会科学标准委员会的交流
J Thromb Haemost. 2014 Apr;12(4):571-3. doi: 10.1111/jth.12510.
8
Mutation of the palmitoylation site of estrogen receptor α in vivo reveals tissue-specific roles for membrane versus nuclear actions.体内雌激素受体 α 棕榈酰化位点突变揭示了膜结合与核作用在组织特异性中的作用。
Proc Natl Acad Sci U S A. 2014 Jan 14;111(2):E283-90. doi: 10.1073/pnas.1322057111. Epub 2013 Dec 26.
9
HRT optimization, using transdermal estradiol plus micronized progesterone, a safer HRT.HRT(激素替代疗法)优化,使用经皮雌激素加微粒化孕酮,更安全的 HRT。
Climacteric. 2013 Aug;16 Suppl 1:44-53. doi: 10.3109/13697137.2013.808563.
10
The AF-1 activation function of estrogen receptor α is necessary and sufficient for uterine epithelial cell proliferation in vivo.雌激素受体 α 的 AF-1 激活功能对于体内子宫上皮细胞增殖是必要且充分的。
Endocrinology. 2013 Jun;154(6):2222-33. doi: 10.1210/en.2012-2059. Epub 2013 Apr 11.