• 文献检索
  • 文档翻译
  • 深度研究
  • 学术资讯
  • Suppr Zotero 插件Zotero 插件
  • 邀请有礼
  • 套餐&价格
  • 历史记录
应用&插件
Suppr Zotero 插件Zotero 插件浏览器插件Mac 客户端Windows 客户端微信小程序
定价
高级版会员购买积分包购买API积分包
服务
文献检索文档翻译深度研究API 文档MCP 服务
关于我们
关于 Suppr公司介绍联系我们用户协议隐私条款
关注我们

Suppr 超能文献

核心技术专利:CN118964589B侵权必究
粤ICP备2023148730 号-1Suppr @ 2026

文献检索

告别复杂PubMed语法,用中文像聊天一样搜索,搜遍4000万医学文献。AI智能推荐,让科研检索更轻松。

立即免费搜索

文件翻译

保留排版,准确专业,支持PDF/Word/PPT等文件格式,支持 12+语言互译。

免费翻译文档

深度研究

AI帮你快速写综述,25分钟生成高质量综述,智能提取关键信息,辅助科研写作。

立即免费体验

对全尺寸污水处理系统中对强化生物除磷具有重要意义的微生物的批判性评估。

A Critical Assessment of the Microorganisms Proposed to be Important to Enhanced Biological Phosphorus Removal in Full-Scale Wastewater Treatment Systems.

作者信息

Stokholm-Bjerregaard Mikkel, McIlroy Simon J, Nierychlo Marta, Karst Søren M, Albertsen Mads, Nielsen Per H

机构信息

Center for Microbial Communities, Department of Chemistry and Bioscience, Aalborg UniversityAalborg, Denmark.

出版信息

Front Microbiol. 2017 Apr 27;8:718. doi: 10.3389/fmicb.2017.00718. eCollection 2017.

DOI:10.3389/fmicb.2017.00718
PMID:28496434
原文链接:https://pmc.ncbi.nlm.nih.gov/articles/PMC5406452/
Abstract

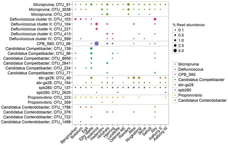
Understanding the microbiology of phosphorus (P) removal is considered essential to knowledge-based optimization of enhanced biological P removal (EBPR) systems. Biological P removal is achieved in these systems by promoting the growth of organisms collectively known as the polyphosphate accumulating organisms (PAOs). Also considered important to EBPR are the glycogen accumulating organisms (GAOs), which are theorized to compete with the PAOs for resources at the expense of P removal efficiency. Numerous studies have sought to identify the PAOs and their GAOs competitors, with several candidates proposed for each over the last few decades. The current study collectively assessed the abundance and diversity of all proposed PAOs and GAOs in 18 Danish full-scale wastewater treatment plants with well-working biological nutrient removal over a period of 9 years using 16S rRNA gene amplicon sequencing. The microbial community structure in all plants was relatively stable over time. Evidence for the role of the proposed PAOs and GAOs in EBPR varies and is critically assessed, in light of their calculated amplicon abundances, to indicate which of these are important in full-scale systems. Bacteria from the genus were the most abundant of the PAOs. The " Accumulibacter" PAOs were in much lower abundance and appear to be biased by the amplicon-based method applied. The genera , and were identified as abundant putative PAO that require further research attention. Interestingly, the actinobacterial and sbr-gs28 phylotypes were among the most abundant of the putative GAOs. Members of the genera , the family Competibacteraceae, and the spb280 group were also relatively abundant in some plants. Despite observed high abundances of GAOs (periodically exceeding 20% of the amplicon reads), P removal performance was maintained, indicating that these organisms were not outcompeting the PAOs in these EBPR systems. Phylogenetic diversity within each of the PAOs and GAOs genera was observed, which is consistent with reported metabolic diversity for these. Whether or not key traits can be assigned to sub-genus level clades requires further investigation.

摘要

了解生物除磷的微生物学对于基于知识的强化生物除磷(EBPR)系统优化至关重要。在这些系统中,通过促进统称为聚磷菌(PAO)的微生物生长来实现生物除磷。糖原积累菌(GAO)对EBPR也很重要,理论上它们会与PAO争夺资源,从而降低除磷效率。众多研究试图识别PAO及其GAO竞争者,在过去几十年里,每种类型都有多个候选者被提出。本研究通过16S rRNA基因扩增子测序,对18个丹麦全尺寸污水处理厂中所有已提出的PAO和GAO的丰度和多样性进行了综合评估,这些污水处理厂在9年时间里具有良好的生物营养物去除效果。所有工厂的微生物群落结构随时间相对稳定。根据计算出的扩增子丰度,对已提出的PAO和GAO在EBPR中的作用证据进行了批判性评估,以表明哪些在全尺寸系统中很重要。某属细菌是PAO中最丰富的。“聚磷菌属”PAO的丰度要低得多,似乎受到所应用的基于扩增子方法的影响。某属、某属和某属被确定为丰富的假定PAO,需要进一步研究关注。有趣的是,放线菌某型和sbr-gs28系统型是假定GAO中最丰富的。某属成员、竞争杆菌科和spb280组在一些工厂中也相对丰富。尽管观察到GAO丰度很高(偶尔超过扩增子读数的20%),但除磷性能仍得以维持,这表明在这些EBPR系统中,这些微生物并没有胜过PAO。在每个PAO和GAO属内都观察到了系统发育多样性,这与报道的这些属的代谢多样性一致。是否可以将关键特征分配到亚属水平的进化枝还需要进一步研究。

https://cdn.ncbi.nlm.nih.gov/pmc/blobs/3315/5406452/57f06ae3fa7c/fmicb-08-00718-g008.jpg
https://cdn.ncbi.nlm.nih.gov/pmc/blobs/3315/5406452/6af42c65debb/fmicb-08-00718-g001.jpg
https://cdn.ncbi.nlm.nih.gov/pmc/blobs/3315/5406452/ad21bdd313ca/fmicb-08-00718-g002.jpg
https://cdn.ncbi.nlm.nih.gov/pmc/blobs/3315/5406452/ae89ed58d34b/fmicb-08-00718-g003.jpg
https://cdn.ncbi.nlm.nih.gov/pmc/blobs/3315/5406452/95411af26da4/fmicb-08-00718-g004.jpg
https://cdn.ncbi.nlm.nih.gov/pmc/blobs/3315/5406452/e90ba341ca96/fmicb-08-00718-g005.jpg
https://cdn.ncbi.nlm.nih.gov/pmc/blobs/3315/5406452/da28d82b2f9d/fmicb-08-00718-g006.jpg
https://cdn.ncbi.nlm.nih.gov/pmc/blobs/3315/5406452/bcf25de0db21/fmicb-08-00718-g007.jpg
https://cdn.ncbi.nlm.nih.gov/pmc/blobs/3315/5406452/57f06ae3fa7c/fmicb-08-00718-g008.jpg
https://cdn.ncbi.nlm.nih.gov/pmc/blobs/3315/5406452/6af42c65debb/fmicb-08-00718-g001.jpg
https://cdn.ncbi.nlm.nih.gov/pmc/blobs/3315/5406452/ad21bdd313ca/fmicb-08-00718-g002.jpg
https://cdn.ncbi.nlm.nih.gov/pmc/blobs/3315/5406452/ae89ed58d34b/fmicb-08-00718-g003.jpg
https://cdn.ncbi.nlm.nih.gov/pmc/blobs/3315/5406452/95411af26da4/fmicb-08-00718-g004.jpg
https://cdn.ncbi.nlm.nih.gov/pmc/blobs/3315/5406452/e90ba341ca96/fmicb-08-00718-g005.jpg
https://cdn.ncbi.nlm.nih.gov/pmc/blobs/3315/5406452/da28d82b2f9d/fmicb-08-00718-g006.jpg
https://cdn.ncbi.nlm.nih.gov/pmc/blobs/3315/5406452/bcf25de0db21/fmicb-08-00718-g007.jpg
https://cdn.ncbi.nlm.nih.gov/pmc/blobs/3315/5406452/57f06ae3fa7c/fmicb-08-00718-g008.jpg

相似文献

1
A Critical Assessment of the Microorganisms Proposed to be Important to Enhanced Biological Phosphorus Removal in Full-Scale Wastewater Treatment Systems.对全尺寸污水处理系统中对强化生物除磷具有重要意义的微生物的批判性评估。
Front Microbiol. 2017 Apr 27;8:718. doi: 10.3389/fmicb.2017.00718. eCollection 2017.
2
Carbon uptake bioenergetics of PAOs and GAOs in full-scale enhanced biological phosphorus removal systems.好的,请你提供需要翻译的文本。
Water Res. 2022 Jun 1;216:118258. doi: 10.1016/j.watres.2022.118258. Epub 2022 Mar 7.
3
"Candidatus Propionivibrio aalborgensis": A Novel Glycogen Accumulating Organism Abundant in Full-Scale Enhanced Biological Phosphorus Removal Plants.“暂定丙酸弧菌奥尔堡亚种”:一种在全尺寸强化生物除磷工艺处理厂中大量存在的新型聚磷菌。
Front Microbiol. 2016 Jul 4;7:1033. doi: 10.3389/fmicb.2016.01033. eCollection 2016.
4
Polyphosphate-accumulating organisms in full-scale tropical wastewater treatment plants use diverse carbon sources.规模化热带废水处理厂中的聚磷酸盐积累生物利用多种碳源。
Water Res. 2019 Feb 1;149:496-510. doi: 10.1016/j.watres.2018.11.011. Epub 2018 Nov 9.
5
Global warming readiness: Feasibility of enhanced biological phosphorus removal at 35 °C.全球变暖应对准备:在 35°C 下增强生物除磷的可行性。
Water Res. 2022 Jun 1;216:118301. doi: 10.1016/j.watres.2022.118301. Epub 2022 Mar 16.
6
Low acetate concentrations favor polyphosphate-accumulating organisms over glycogen-accumulating organisms in enhanced biological phosphorus removal from wastewater.低乙酸浓度有利于聚磷酸盐积累菌而不利于糖原积累菌,从而增强了从废水中进行生物除磷。
Environ Sci Technol. 2013 Apr 16;47(8):3816-24. doi: 10.1021/es304846s. Epub 2013 Mar 28.
7
Accumulibacter diversity at the sub-clade level impacts enhanced biological phosphorus removal performance.亚分支水平上的聚磷菌多样性影响强化生物除磷性能。
Water Res. 2021 Jul 1;199:117210. doi: 10.1016/j.watres.2021.117210. Epub 2021 May 5.
8
Butyrate can support PAOs but not GAOs in tropical climates.丁酸可以在热带气候中支持聚磷菌,但不能支持聚糖菌。
Water Res. 2021 Apr 1;193:116884. doi: 10.1016/j.watres.2021.116884. Epub 2021 Jan 29.
9
Competition between polyphosphate and glycogen accumulating organisms in enhanced biological phosphorus removal systems with acetate and propionate as carbon sources.以乙酸盐和丙酸盐作为碳源的强化生物除磷系统中聚磷菌和糖原积累菌之间的竞争
J Biotechnol. 2006 May 3;123(1):22-32. doi: 10.1016/j.jbiotec.2005.10.009. Epub 2005 Nov 15.
10
Genomic and Analyses Reveal the spp. as Abundant Fermentative Glycogen Accumulating Organisms in Enhanced Biological Phosphorus Removal Systems.基因组和分析揭示了某菌属在强化生物除磷系统中作为丰富的发酵性糖原积累微生物。 (注:原文中“ spp.”指代不明,这里暂且翻译为“某菌属”)
Front Microbiol. 2018 May 23;9:1004. doi: 10.3389/fmicb.2018.01004. eCollection 2018.

引用本文的文献

1
Polydroxyalkanoates Production from Simulated Food Waste Condensate Using Mixed Microbial Cultures.利用混合微生物培养物从模拟食物垃圾冷凝液中生产聚羟基脂肪酸酯
Polymers (Basel). 2025 Jul 26;17(15):2042. doi: 10.3390/polym17152042.
2
Spatial distribution and source apportionment of nitrogen in typical plain river networks and bacterial community response.典型平原河网中氮的空间分布与源解析及细菌群落响应
Front Microbiol. 2025 Jul 1;16:1578657. doi: 10.3389/fmicb.2025.1578657. eCollection 2025.
3
Genome-resolved metatranscriptomics unveils distinct microbial functionalities across aggregate sizes in aerobic granular sludge.

本文引用的文献

1
Culture-Dependent and -Independent Identification of Polyphosphate-Accumulating Dechloromonas spp. Predominating in a Full-Scale Oxidation Ditch Wastewater Treatment Plant.依赖培养法和不依赖培养法鉴定在一座全尺寸氧化沟污水处理厂中占主导地位的聚磷脱氯单胞菌属
Microbes Environ. 2016 Dec 23;31(4):449-455. doi: 10.1264/jsme2.ME16097. Epub 2016 Nov 19.
2
"Candidatus Propionivibrio aalborgensis": A Novel Glycogen Accumulating Organism Abundant in Full-Scale Enhanced Biological Phosphorus Removal Plants.“暂定丙酸弧菌奥尔堡亚种”:一种在全尺寸强化生物除磷工艺处理厂中大量存在的新型聚磷菌。
Front Microbiol. 2016 Jul 4;7:1033. doi: 10.3389/fmicb.2016.01033. eCollection 2016.
3
基因组解析宏转录组学揭示了好氧颗粒污泥中不同粒径聚集体的独特微生物功能。
Environ Sci Ecotechnol. 2025 Mar 25;25:100560. doi: 10.1016/j.ese.2025.100560. eCollection 2025 May.
4
Genome-Resolved Metatranscriptomics Provide Insights on Immigration Influence in Structuring Microbial Community Assembly of a Full-Scale Aerobic Granular Sludge Plant.基因组解析宏转录组学揭示了进水对全尺寸好氧颗粒污泥处理厂微生物群落组装结构的影响。
Environ Sci Technol. 2025 Apr 1;59(12):6126-6141. doi: 10.1021/acs.est.4c14471. Epub 2025 Mar 19.
5
Metaproteomic Profiling of the Secretome of a Granule-forming Ca. Accumulibacter Enrichment.颗粒形成型钙积菌富集物分泌蛋白组的元蛋白质组分析
Proteomics. 2025 Apr;25(8):e202400189. doi: 10.1002/pmic.202400189. Epub 2025 Mar 11.
6
What is the Difference between Conventional Drinking Water, Potable Reuse Water, and Nonpotable Reuse Water? A Microbiome Perspective.传统饮用水、饮用水回用和非饮用水回用之间的区别?微生物组视角。
Environ Sci Technol. 2024 Sep 11;58(38):16877-90. doi: 10.1021/acs.est.4c04679.
7
Inhibition of phosphorus removal performance in activated sludge by Fe(III) exposure: transitions in dominant metabolic pathways.铁(III)暴露对活性污泥中磷去除性能的抑制作用:主要代谢途径的转变
Front Microbiol. 2024 Jun 12;15:1424938. doi: 10.3389/fmicb.2024.1424938. eCollection 2024.
8
Blind spots of universal primers and specific FISH probes for functional microbe and community characterization in EBPR systems.用于强化生物除磷系统中功能性微生物和群落特征表征的通用引物及特异性荧光原位杂交探针的盲点。
ISME Commun. 2024 Jan 23;4(1):ycae011. doi: 10.1093/ismeco/ycae011. eCollection 2024 Jan.
9
New insight into the granule formation in the reactor for enhanced biological phosphorus removal.对用于强化生物除磷的反应器中颗粒形成的新见解。
Front Microbiol. 2023 Dec 14;14:1297694. doi: 10.3389/fmicb.2023.1297694. eCollection 2023.
10
Performance of a modified and intermittently operated slow sand filter with two different mediums in removing turbidity, ammonia, and phosphate with varying acclimatization periods.一种采用两种不同介质的改良型间歇运行慢砂滤池在不同驯化期去除浊度、氨和磷酸盐的性能。
Heliyon. 2023 Nov 20;9(12):e22577. doi: 10.1016/j.heliyon.2023.e22577. eCollection 2023 Dec.
Dynamics of the Fouling Layer Microbial Community in a Membrane Bioreactor.
膜生物反应器中污垢层微生物群落的动态变化
PLoS One. 2016 Jul 11;11(7):e0158811. doi: 10.1371/journal.pone.0158811. eCollection 2016.
4
Prevalence of 'Candidatus Accumulibacter phosphatis' type II under phosphate limiting conditions.在磷酸盐限制条件下II型“聚磷菌属(暂定)”的流行情况。
AMB Express. 2016 Dec;6(1):44. doi: 10.1186/s13568-016-0214-z. Epub 2016 Jul 4.
5
Candidatus Accumulibacter phosphatis clades enriched under cyclic anaerobic and microaerobic conditions simultaneously use different electron acceptors.在循环厌氧和微需氧条件下富集的“聚磷栖热袍菌属”进化枝同时利用不同的电子受体。
Water Res. 2016 Oct 1;102:125-137. doi: 10.1016/j.watres.2016.06.033. Epub 2016 Jun 16.
6
Integrative microbial community analysis reveals full-scale enhanced biological phosphorus removal under tropical conditions.综合微生物群落分析揭示了热带条件下全规模强化生物除磷效果。
Sci Rep. 2016 May 19;6:25719. doi: 10.1038/srep25719.
7
Metatranscriptomic insights on gene expression and regulatory controls in Candidatus Accumulibacter phosphatis.关于“聚磷菌属聚磷菌”基因表达和调控控制的宏转录组学见解
ISME J. 2016 Apr;10(4):810-22. doi: 10.1038/ismej.2015.155. Epub 2015 Nov 10.
8
The activated sludge ecosystem contains a core community of abundant organisms.活性污泥生态系统包含一个由丰富生物组成的核心群落。
ISME J. 2016 Jan;10(1):11-20. doi: 10.1038/ismej.2015.117. Epub 2015 Aug 11.
9
Accumulibacter clades Type I and II performing kinetically different glycogen-accumulating organisms metabolisms for anaerobic substrate uptake.I 型和 II 型 Accumulibacter 菌属通过不同的动力学机制,以糖原积累菌的形式代谢,从而实现对厌氧基质的吸收。
Water Res. 2015 Oct 15;83:354-66. doi: 10.1016/j.watres.2015.06.045. Epub 2015 Jul 2.
10
Back to Basics--The Influence of DNA Extraction and Primer Choice on Phylogenetic Analysis of Activated Sludge Communities.回归基础——DNA提取和引物选择对活性污泥群落系统发育分析的影响
PLoS One. 2015 Jul 16;10(7):e0132783. doi: 10.1371/journal.pone.0132783. eCollection 2015.