• 文献检索
  • 文档翻译
  • 深度研究
  • 学术资讯
  • Suppr Zotero 插件Zotero 插件
  • 邀请有礼
  • 套餐&价格
  • 历史记录
应用&插件
Suppr Zotero 插件Zotero 插件浏览器插件Mac 客户端Windows 客户端微信小程序
定价
高级版会员购买积分包购买API积分包
服务
文献检索文档翻译深度研究API 文档MCP 服务
关于我们
关于 Suppr公司介绍联系我们用户协议隐私条款
关注我们

Suppr 超能文献

核心技术专利:CN118964589B侵权必究
粤ICP备2023148730 号-1Suppr @ 2026

文献检索

告别复杂PubMed语法,用中文像聊天一样搜索,搜遍4000万医学文献。AI智能推荐,让科研检索更轻松。

立即免费搜索

文件翻译

保留排版,准确专业,支持PDF/Word/PPT等文件格式,支持 12+语言互译。

免费翻译文档

深度研究

AI帮你快速写综述,25分钟生成高质量综述,智能提取关键信息,辅助科研写作。

立即免费体验

在内质网应激期间,AKT对于协调Par-4/JNK在p21下调中的相互作用不可或缺。

AKT is indispensable for coordinating Par-4/JNK cross talk in p21 downmodulation during ER stress.

作者信息

Rasool R U, Nayak D, Chakraborty S, Faheem M M, Rah B, Mahajan P, Gopinath V, Katoch A, Iqra Z, Yousuf S K, Mukherjee D, Kumar L D, Nargotra A, Goswami A

机构信息

Academy of Scientific and Innovative Research (AcSIR), CSIR-Indian Institute of Integrative Medicine, Jammu, India.

Cancer Pharmacology Division, CSIR-Indian Institute of Integrative Medicine, Jammu, India.

出版信息

Oncogenesis. 2017 May 22;6(5):e341. doi: 10.1038/oncsis.2017.41.

DOI:10.1038/oncsis.2017.41
PMID:28530706
原文链接:https://pmc.ncbi.nlm.nih.gov/articles/PMC5523074/
Abstract

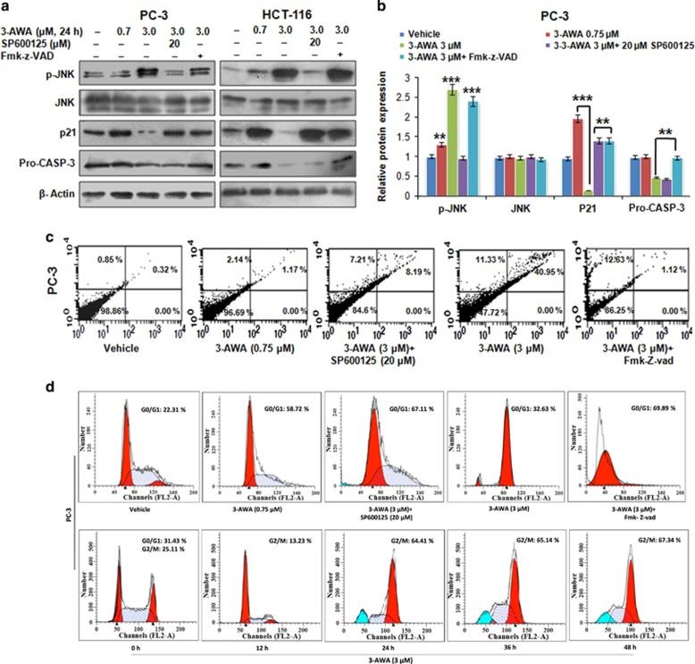
The double-edged role of p21 to command survival and apoptosis is emerging. The current investigation highlights ER stress-mediated JNK activation that plausibly triggers cell death by attenuating endogenous p21 level. Here, we demonstrated that ER stress activator 3-AWA diminishes the p21 levels in cancer cells by averting the senescent phenotype to commence G2/M arrest. In essence, the deceleration in p21 level occurs through ER stress/JNK/Caspase-3 axis via activation/induction of proapoptotic Par-4 and inhibition of AKT. The molecular dynamics studies identified important interactions, which may be responsible for the AKT inhibition and efficacy of 3-AWA towards AKT binding pocket. Interestingly, the p21 deceleration was rescued by incubating the cells with 3-AWA in the presence of an ER stress inhibitor, Salubrinal. Furthermore, we demonstrated that p21 expression decreases solitarily in Par-4 MEFs; albeit, ER stress-induced JNK activation was observed in both Par-4 and Par-4 MEFs. Par-4 knockdown or overexpression studies established that ectopic Par-4 along with ER stress are not sufficient to downregulate p21 in PC-3 cells but are adequate for DU-145 cells and that the ER stress inflicted activation of JNK, inhibition of AKT and Par-4 induction are all crucial to p21 downmodulation by 3-AWA. By using isogenic cell lines, such as HCT-116 p53 and HCT-116 p53, we found that deceleration in p21 expression due to ER stress is p53 independent. Moreover, in orthotopic carcinogen-induced rat colorectal carcinoma model, we found that 3-AWA inhibits colorectal tumor growth and formation of colorectal polyps at a tolerable dose, similar to the first-line drug for colorectal cancer-5-fluorouracil.

摘要

p21在调控细胞存活与凋亡方面的双重作用正逐渐显现。当前研究突出了内质网应激介导的JNK激活,这可能通过降低内源性p21水平来触发细胞死亡。在此,我们证明内质网应激激活剂3 - AWA通过避免衰老表型以启动G2/M期阻滞,从而降低癌细胞中的p21水平。本质上,p21水平的降低是通过内质网应激/JNK/半胱天冬酶 - 3轴,经由促凋亡蛋白Par - 4的激活/诱导以及AKT的抑制实现的。分子动力学研究确定了重要相互作用,这可能是AKT受到抑制以及3 - AWA对AKT结合口袋具有效力的原因。有趣的是,在存在内质网应激抑制剂Salubrinal的情况下,用3 - AWA处理细胞可挽救p21水平的降低。此外,我们证明p21表达仅在Par - 4基因敲除的小鼠胚胎成纤维细胞(MEFs)中降低;尽管如此,在Par - 4基因敲除的MEFs和野生型MEFs中均观察到内质网应激诱导的JNK激活。Par - 4基因敲低或过表达研究表明,异位表达的Par - 4与内质网应激一起并不足以下调PC - 3细胞中的p21,但对DU - 1细胞是足够的,并且内质网应激导致的JNK激活、AKT抑制和Par - 4诱导对于3 - AWA下调p21均至关重要。通过使用同基因细胞系,如HCT - 116 p53 +/+和HCT - 116 p53 -/-,我们发现内质网应激导致的p21表达降低与p53无关。此外,在原位致癌物诱导的大鼠结直肠癌模型中,我们发现3 - AWA在可耐受剂量下抑制结直肠癌肿瘤生长和结直肠息肉形成,类似于结直肠癌一线药物5 - 氟尿嘧啶。

https://cdn.ncbi.nlm.nih.gov/pmc/blobs/7d00/5523074/859e97cc333d/oncsis201741f7.jpg
https://cdn.ncbi.nlm.nih.gov/pmc/blobs/7d00/5523074/6de19477df08/oncsis201741f1.jpg
https://cdn.ncbi.nlm.nih.gov/pmc/blobs/7d00/5523074/db18b561e910/oncsis201741f2.jpg
https://cdn.ncbi.nlm.nih.gov/pmc/blobs/7d00/5523074/cb6a762e6208/oncsis201741f3.jpg
https://cdn.ncbi.nlm.nih.gov/pmc/blobs/7d00/5523074/6f1ffde64d42/oncsis201741f4.jpg
https://cdn.ncbi.nlm.nih.gov/pmc/blobs/7d00/5523074/18b782e281ad/oncsis201741f5.jpg
https://cdn.ncbi.nlm.nih.gov/pmc/blobs/7d00/5523074/3ccb70469e36/oncsis201741f6.jpg
https://cdn.ncbi.nlm.nih.gov/pmc/blobs/7d00/5523074/859e97cc333d/oncsis201741f7.jpg
https://cdn.ncbi.nlm.nih.gov/pmc/blobs/7d00/5523074/6de19477df08/oncsis201741f1.jpg
https://cdn.ncbi.nlm.nih.gov/pmc/blobs/7d00/5523074/db18b561e910/oncsis201741f2.jpg
https://cdn.ncbi.nlm.nih.gov/pmc/blobs/7d00/5523074/cb6a762e6208/oncsis201741f3.jpg
https://cdn.ncbi.nlm.nih.gov/pmc/blobs/7d00/5523074/6f1ffde64d42/oncsis201741f4.jpg
https://cdn.ncbi.nlm.nih.gov/pmc/blobs/7d00/5523074/18b782e281ad/oncsis201741f5.jpg
https://cdn.ncbi.nlm.nih.gov/pmc/blobs/7d00/5523074/3ccb70469e36/oncsis201741f6.jpg
https://cdn.ncbi.nlm.nih.gov/pmc/blobs/7d00/5523074/859e97cc333d/oncsis201741f7.jpg

相似文献

1
AKT is indispensable for coordinating Par-4/JNK cross talk in p21 downmodulation during ER stress.在内质网应激期间,AKT对于协调Par-4/JNK在p21下调中的相互作用不可或缺。
Oncogenesis. 2017 May 22;6(5):e341. doi: 10.1038/oncsis.2017.41.
2
PAWR-mediated suppression of BCL2 promotes switching of 3-azido withaferin A (3-AWA)-induced autophagy to apoptosis in prostate cancer cells.PAWR介导的BCL2抑制促进前列腺癌细胞中3-叠氮基睡茄内酯A(3-AWA)诱导的自噬向凋亡的转变。
Autophagy. 2015;11(2):314-31. doi: 10.1080/15548627.2015.1017182.
3
Par-4 dependent modulation of cellular β-catenin by medicinal plant natural product derivative 3-azido Withaferin A.药用植物天然产物衍生物3-叠氮基白英醇A对细胞β-连环蛋白的Par-4依赖性调节
Mol Carcinog. 2016 May;55(5):864-81. doi: 10.1002/mc.22328. Epub 2015 May 12.
4
Moscatilin induces apoptosis in human colorectal cancer cells: a crucial role of c-Jun NH2-terminal protein kinase activation caused by tubulin depolymerization and DNA damage.麝香石竹苷诱导人结肠癌细胞凋亡:微管蛋白解聚和DNA损伤引起的c-Jun氨基末端蛋白激酶激活的关键作用。
Clin Cancer Res. 2008 Jul 1;14(13):4250-8. doi: 10.1158/1078-0432.CCR-07-4578.
5
Inhibition of c-Jun-N-terminal-kinase sensitizes tumor cells to CD95-induced apoptosis and induces G2/M cell cycle arrest.抑制c-Jun氨基末端激酶可使肿瘤细胞对CD95诱导的凋亡敏感,并诱导G2/M期细胞周期阻滞。
Cancer Res. 2005 Aug 1;65(15):6780-8. doi: 10.1158/0008-5472.CAN-04-2618.
6
Decitabine, a DNA methyltransferases inhibitor, induces cell cycle arrest at G2/M phase through p53-independent pathway in human cancer cells.地西他滨,一种 DNA 甲基转移酶抑制剂,通过非依赖 p53 的途径诱导人癌细胞的细胞周期停滞在 G2/M 期。
Biomed Pharmacother. 2013 May;67(4):305-11. doi: 10.1016/j.biopha.2013.01.004. Epub 2013 Feb 14.
7
Endoplasmic reticulum stress in the proapoptotic action of edelfosine in solid tumor cells.内质网应激在依地福新对实体瘤细胞的促凋亡作用中的机制
Cancer Res. 2007 Nov 1;67(21):10368-78. doi: 10.1158/0008-5472.CAN-07-0278.
8
LYG-202 inhibits the proliferation of human colorectal carcinoma HCT-116 cells through induction of G1/S cell cycle arrest and apoptosis via p53 and p21(WAF1/Cip1) expression.LYG-202 通过诱导 p53 和 p21(WAF1/Cip1) 的表达,抑制人结直肠癌细胞 HCT-116 的增殖,导致 G1/S 细胞周期阻滞和细胞凋亡。
Biochem Cell Biol. 2011 Jun;89(3):287-98. doi: 10.1139/o10-162. Epub 2011 Apr 14.
9
Endoplasmic reticulum stress-mediated autophagy/apoptosis induced by capsaicin (8-methyl-N-vanillyl-6-nonenamide) and dihydrocapsaicin is regulated by the extent of c-Jun NH2-terminal kinase/extracellular signal-regulated kinase activation in WI38 lung epithelial fibroblast cells.辣椒素(8-甲基-N-香草基-6-壬酰胺)和二氢辣椒素诱导的内质网应激介导的自噬/凋亡受WI38肺上皮成纤维细胞中c-Jun氨基末端激酶/细胞外信号调节激酶激活程度的调控。
J Pharmacol Exp Ther. 2009 Apr;329(1):112-22. doi: 10.1124/jpet.108.144113. Epub 2009 Jan 12.
10
Synergetic and Antagonistic Molecular Effects Mediated by the Feedback Loop of p53 and JNK between Saikosaponin D and SP600125 on Lung Cancer A549 Cells.基于 p53 和 JNK 反馈环的姜黄素与 SP600125 对肺癌 A549 细胞协同拮抗作用的分子机制研究
Mol Pharm. 2018 Nov 5;15(11):4974-4984. doi: 10.1021/acs.molpharmaceut.8b00595. Epub 2018 Sep 26.

引用本文的文献

1
EGCG inhibits the inflammation and senescence inducing properties of MDA-MB-231 triple-negative breast cancer (TNBC) cells-derived extracellular vesicles in human adipose-derived mesenchymal stem cells.表没食子儿没食子酸酯(EGCG)可抑制人脂肪来源间充质干细胞中MDA-MB-231三阴性乳腺癌(TNBC)细胞衍生的细胞外囊泡的炎症诱导特性和衰老诱导特性。
Cancer Cell Int. 2023 Oct 13;23(1):240. doi: 10.1186/s12935-023-03087-2.
2
Transforming Growth Factor-Beta (TGF-β) Signaling in Cancer-A Betrayal Within.癌症中的转化生长因子-β(TGF-β)信号传导——内部的背叛
Front Pharmacol. 2022 Feb 28;13:791272. doi: 10.3389/fphar.2022.791272. eCollection 2022.
3

本文引用的文献

1
Endoplasmic Reticulum Stress and the Hallmarks of Cancer.内质网应激与癌症特征
Trends Cancer. 2016 May;2(5):252-262. doi: 10.1016/j.trecan.2016.03.007. Epub 2016 Apr 23.
2
The HIF/PHF8/AR axis promotes prostate cancer progression.低氧诱导因子/植物同源结构域蛋白8/雄激素受体轴促进前列腺癌进展。
Oncogenesis. 2016 Dec 19;5(12):e283. doi: 10.1038/oncsis.2016.74.
3
A journey beyond apoptosis: new enigma of controlling metastasis by pro-apoptotic Par-4.凋亡之外的旅程:促凋亡蛋白Par-4控制转移的新谜题。
Inhibits Cell Proliferation, Promotes Cell Death Mechanisms and Triggers G/G Cell Cycle Arrest in Hepatocellular Carcinoma Cells.
抑制肝癌细胞的细胞增殖,促进细胞死亡机制并引发G/G期细胞周期阻滞。
Food Technol Biotechnol. 2021 Jun;59(2):162-173. doi: 10.17113/ftb.59.02.21.6904.
4
Natural podophyllotoxin analog 4DPG attenuates EMT and colorectal cancer progression via activation of checkpoint kinase 2.天然鬼臼毒素类似物4DPG通过激活检查点激酶2减弱上皮-间质转化和结直肠癌进展。
Cell Death Discov. 2021 Jan 26;7(1):25. doi: 10.1038/s41420-021-00405-3.
5
Lysine Deprivation Induces AKT-AADAT Signaling and Overcomes EGFR-TKIs Resistance in -Mutant Non-Small Cell Lung Cancer Cells.赖氨酸剥夺诱导AKT-AADAT信号传导并克服EGFR-TKIs对突变型非小细胞肺癌细胞的耐药性。
Cancers (Basel). 2021 Jan 13;13(2):272. doi: 10.3390/cancers13020272.
6
I seeds irradiation inhibits tumor growth and induces apoptosis by Ki-67, P21, survivin, livin and caspase-9 expression in lung carcinoma xenografts.辐照抑制肺癌异种移植瘤的生长并通过 Ki-67、P21、survivin、livin 和 caspase-9 的表达诱导凋亡。
Radiat Oncol. 2020 Oct 15;15(1):238. doi: 10.1186/s13014-020-01682-5.
7
Annurca apple polyphenol extract selectively kills MDA-MB-231 cells through ROS generation, sustained JNK activation and cell growth and survival inhibition.安努卡苹果多酚提取物通过 ROS 生成、持续 JNK 激活以及细胞生长和存活抑制,选择性杀死 MDA-MB-231 细胞。
Sci Rep. 2019 Sep 10;9(1):13045. doi: 10.1038/s41598-019-49631-x.
8
Indolylkojyl methane analogue IKM5 potentially inhibits invasion of breast cancer cells via attenuation of GRP78.吲哚基枯基甲烷类似物 IKM5 通过减弱 GRP78 抑制乳腺癌细胞的侵袭。
Breast Cancer Res Treat. 2019 Sep;177(2):307-323. doi: 10.1007/s10549-019-05301-0. Epub 2019 Jun 7.
9
Involvement of Akt in mitomycin C and its analog triggered cytotoxicity in MCF-7 and K562 cancer cells.Akt 在丝裂霉素 C 及其类似物触发 MCF-7 和 K562 癌细胞细胞毒性中的作用。
Chem Biol Drug Des. 2018 Dec;92(6):2022-2034. doi: 10.1111/cbdd.13374. Epub 2018 Sep 11.
10
Novel role of prostate apoptosis response-4 tumor suppressor in B-cell chronic lymphocytic leukemia.前列腺凋亡反应蛋白 4 抑癌基因在 B 细胞慢性淋巴细胞白血病中的新作用
Blood. 2018 Jun 28;131(26):2943-2954. doi: 10.1182/blood-2017-10-813931. Epub 2018 Apr 25.
Clin Exp Metastasis. 2016 Dec;33(8):757-764. doi: 10.1007/s10585-016-9819-5. Epub 2016 Aug 27.
4
Docking Studies and Molecular Dynamic Simulations Reveal Different Features of IDO1 Structure.对接研究和分子动力学模拟揭示了吲哚胺2,3-双加氧酶1(IDO1)结构的不同特征。
Mol Inform. 2016 Sep;35(8-9):449-59. doi: 10.1002/minf.201501038. Epub 2016 Jul 19.
5
Cristacarpin promotes ER stress-mediated ROS generation leading to premature senescence by activation of p21(waf-1).紫铆因通过激活p21(waf-1)促进内质网应激介导的活性氧生成,从而导致细胞早衰。
Age (Dordr). 2016 Jun;38(3):62. doi: 10.1007/s11357-016-9922-1. Epub 2016 May 31.
6
Dual modulation of Ras-Mnk and PI3K-AKT-mTOR pathways: A Novel c-FLIP inhibitory mechanism of 3-AWA mediated translational attenuation through dephosphorylation of eIF4E.Ras-Mnk和PI3K-AKT-mTOR信号通路的双重调控:3-AWA通过使eIF4E去磷酸化介导翻译衰减的一种新型c-FLIP抑制机制。
Sci Rep. 2016 Jan 5;6:18800. doi: 10.1038/srep18800.
7
Invasive Cell Fate Requires G1 Cell-Cycle Arrest and Histone Deacetylase-Mediated Changes in Gene Expression.侵袭性细胞命运需要G1期细胞周期停滞和组蛋白去乙酰化酶介导的基因表达变化。
Dev Cell. 2015 Oct 26;35(2):162-74. doi: 10.1016/j.devcel.2015.10.002.
8
p21(WAF1) modulates drug-induced apoptosis and cell cycle arrest in B-cell precursor acute lymphoblastic leukemia.p21(WAF1)调节B细胞前体急性淋巴细胞白血病中的药物诱导凋亡和细胞周期阻滞。
Cell Cycle. 2015;14(22):3602-12. doi: 10.1080/15384101.2015.1100774.
9
Par-4 dependent modulation of cellular β-catenin by medicinal plant natural product derivative 3-azido Withaferin A.药用植物天然产物衍生物3-叠氮基白英醇A对细胞β-连环蛋白的Par-4依赖性调节
Mol Carcinog. 2016 May;55(5):864-81. doi: 10.1002/mc.22328. Epub 2015 May 12.
10
PAWR-mediated suppression of BCL2 promotes switching of 3-azido withaferin A (3-AWA)-induced autophagy to apoptosis in prostate cancer cells.PAWR介导的BCL2抑制促进前列腺癌细胞中3-叠氮基睡茄内酯A(3-AWA)诱导的自噬向凋亡的转变。
Autophagy. 2015;11(2):314-31. doi: 10.1080/15548627.2015.1017182.