Suppr超能文献

心肌梗死后自主神经系统的炎症和凋亡重塑

Inflammatory and apoptotic remodeling in autonomic nervous system following myocardial infarction.

作者信息

Gao Chen, Howard-Quijano Kimberly, Rau Christoph, Takamiya Tatsuo, Song Yang, Shivkumar Kalyanam, Wang Yibin, Mahajan Aman

机构信息

Division of Molecular Medicine, David Geffen School of Medicine, University of California at Los Angeles, Los Angeles, California, United States of America.

Department of Anesthesiology and Perioperative Medicine, David Geffen School of Medicine, University of California at Los Angeles, Los Angeles, California, United States of America.

出版信息

PLoS One. 2017 May 18;12(5):e0177750. doi: 10.1371/journal.pone.0177750. eCollection 2017.

Abstract

BACKGROUND

Chronic myocardial infarction (MI) triggers pathological remodeling in the heart and cardiac nervous system. Abnormal function of the autonomic nervous system (ANS), including stellate ganglia (SG) and dorsal root ganglia (DRG) contribute to increased sympathoexcitation, cardiac dysfunction and arrythmogenesis. ANS modulation is a therapeutic target for arrhythmia associated with cardiac injury. However, the molecular mechanism involved in the pathological remodeling in ANS following cardiac injury remains to be established.

METHODS AND RESULTS

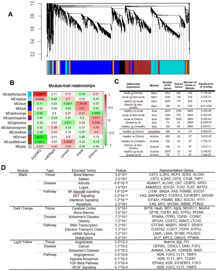
In this study, we performed transcriptome analysis by RNA-sequencing in thoracic SG and (T1-T4) DRG obtained from Yorkshire pigs following either acute (3 to 5 hours) or chronic (8 weeks) myocardial infarction. By differential expression and weighted gene co-expression network analysis (WGCNA), we identified significant transcriptome changes and specific gene modules in the ANS tissues in response to myocardial infarction at either acute or chronic phases. Both differential expressed genes and the member genes of the WGCNA gene module associated with post-infarct condition were significantly enriched for inflammatory signaling and apoptotic cell death. Targeted validation analysis supported a significant induction of inflammatory and apoptotic signal in both SG and DRG following myocardial infarction, along with cellular evidence of apoptosis induction based on TUNEL analysis. Importantly, these molecular changes were observed specifically in the thoracic segments but not in their counterparts obtained from lumbar sections.

CONCLUSION

Myocardial injury leads to time-dependent global changes in gene expression in the innervating ANS. Induction of inflammatory gene expression and loss of neuron cell viability in SG and DRG are potential novel mechanisms contributing to abnormal ANS function which can promote cardiac arrhythmia and pathological remodeling in myocardium.

摘要

背景

慢性心肌梗死(MI)会引发心脏和心脏神经系统的病理性重塑。自主神经系统(ANS)功能异常,包括星状神经节(SG)和背根神经节(DRG),会导致交感神经兴奋增加、心脏功能障碍和心律失常。ANS调节是与心脏损伤相关的心律失常的治疗靶点。然而,心脏损伤后ANS病理性重塑所涉及的分子机制仍有待确定。

方法与结果

在本研究中,我们对来自约克郡猪的胸段SG和(T1 - T4)DRG进行了RNA测序转录组分析,这些猪经历了急性(3至5小时)或慢性(8周)心肌梗死。通过差异表达和加权基因共表达网络分析(WGCNA),我们确定了在急性或慢性心肌梗死阶段,ANS组织中响应心肌梗死的显著转录组变化和特定基因模块。与梗死后期相关的差异表达基因和WGCNA基因模块的成员基因均显著富集于炎症信号和凋亡性细胞死亡。靶向验证分析支持心肌梗死后SG和DRG中炎症和凋亡信号的显著诱导,以及基于TUNEL分析的凋亡诱导的细胞证据。重要的是,这些分子变化仅在胸段观察到,而在腰段对应的组织中未观察到。

结论

心肌损伤导致支配心脏的ANS中基因表达随时间发生全局性变化。SG和DRG中炎症基因表达的诱导以及神经元细胞活力的丧失是导致ANS功能异常的潜在新机制,这可能促进心律失常和心肌的病理性重塑。

https://cdn.ncbi.nlm.nih.gov/pmc/blobs/9a93/5436752/57e13b1c3ff0/pone.0177750.g001.jpg

文献AI研究员

20分钟写一篇综述,助力文献阅读效率提升50倍。

立即体验

用中文搜PubMed

大模型驱动的PubMed中文搜索引擎

马上搜索

文档翻译

学术文献翻译模型,支持多种主流文档格式。

立即体验