Morais M, Patrício P, Mateus-Pinheiro A, Alves N D, Machado-Santos A R, Correia J S, Pereira J, Pinto L, Sousa N, Bessa J M
Life and Health Sciences Research Institute (ICVS), School of Medicine, University of Minho, Braga, Portugal.
ICVS/3B's-PT Government Associate Laboratory, Braga/Guimarães, Portugal.
Transl Psychiatry. 2017 Jun 6;7(6):e1146. doi: 10.1038/tp.2017.120.
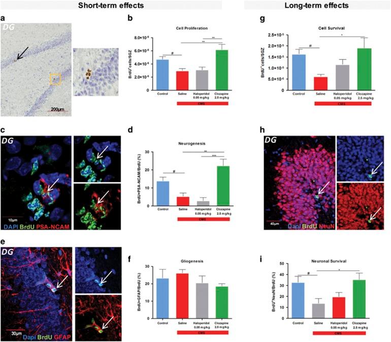
Depression is a prevalent psychiatric disorder with an increasing impact in global public health. However, a large proportion of patients treated with currently available antidepressant drugs fail to achieve remission. Recently, antipsychotic drugs have received approval for the treatment of antidepressant-resistant forms of major depression. The modulation of adult neuroplasticity, namely hippocampal neurogenesis and neuronal remodeling, has been considered to have a key role in the therapeutic effects of antidepressants. However, the impact of antipsychotic drugs on these neuroplastic mechanisms remains largely unexplored. In this study, an unpredictable chronic mild stress protocol was used to induce a depressive-like phenotype in rats. In the last 3 weeks of stress exposure, animals were treated with two different antipsychotics: haloperidol (a classical antipsychotic) and clozapine (an atypical antipsychotic). We demonstrated that clozapine improved both measures of depressive-like behavior (behavior despair and anhedonia), whereas haloperidol aggravated learned helplessness in the forced-swimming test and behavior flexibility in a cognitive task. Importantly, an upregulation of adult neurogenesis and neuronal survival was observed in animals treated with clozapine, whereas haloperidol promoted a downregulation of these processes. Furthermore, clozapine was able to re-establish the stress-induced impairments in neuronal structure and gene expression in the hippocampus and prefrontal cortex. These results demonstrate the modulation of adult neuroplasticity by antipsychotics in an animal model of depression, revealing that the atypical antipsychotic drug clozapine reverts the behavioral effects of chronic stress by improving adult neurogenesis, cell survival and neuronal reorganization.
抑郁症是一种常见的精神障碍,对全球公共卫生的影响日益增大。然而,很大一部分接受现有抗抑郁药物治疗的患者未能实现症状缓解。最近,抗精神病药物已获批用于治疗对抗抑郁药耐药的重度抑郁症。成体神经可塑性的调节,即海马神经发生和神经元重塑,被认为在抗抑郁药的治疗效果中起关键作用。然而,抗精神病药物对这些神经可塑性机制的影响在很大程度上仍未得到探索。在本研究中,采用不可预测的慢性轻度应激方案在大鼠中诱导出抑郁样表型。在应激暴露的最后3周,动物接受两种不同的抗精神病药物治疗:氟哌啶醇(一种经典抗精神病药物)和氯氮平(一种非典型抗精神病药物)。我们证明,氯氮平改善了两种抑郁样行为指标(行为绝望和快感缺失),而氟哌啶醇在强迫游泳试验中加重了习得性无助,并在认知任务中损害了行为灵活性。重要的是,在用氯氮平治疗的动物中观察到成体神经发生和神经元存活上调,而氟哌啶醇则促进了这些过程的下调。此外,氯氮平能够恢复应激诱导的海马体和前额叶皮质神经元结构和基因表达的损伤。这些结果证明了抗精神病药物在抑郁症动物模型中对成体神经可塑性的调节作用,揭示了非典型抗精神病药物氯氮平通过改善成体神经发生、细胞存活和神经元重组来逆转慢性应激的行为影响。