Suppr超能文献

硫酸吲哚酚(IS)介导的免疫功能障碍会引发终末期肾病(ESRD)患者的内皮损伤。

Indoxyl sulfate (IS)-mediated immune dysfunction provokes endothelial damage in patients with end-stage renal disease (ESRD).

机构信息

Department of Microbiology and Immunology, Seoul National University College of Medicine, Seoul, South Korea.

Cancer Research Institute, Seoul National University College of Medicine, Seoul, South Korea.

出版信息

Sci Rep. 2017 Jun 8;7(1):3057. doi: 10.1038/s41598-017-03130-z.

Abstract

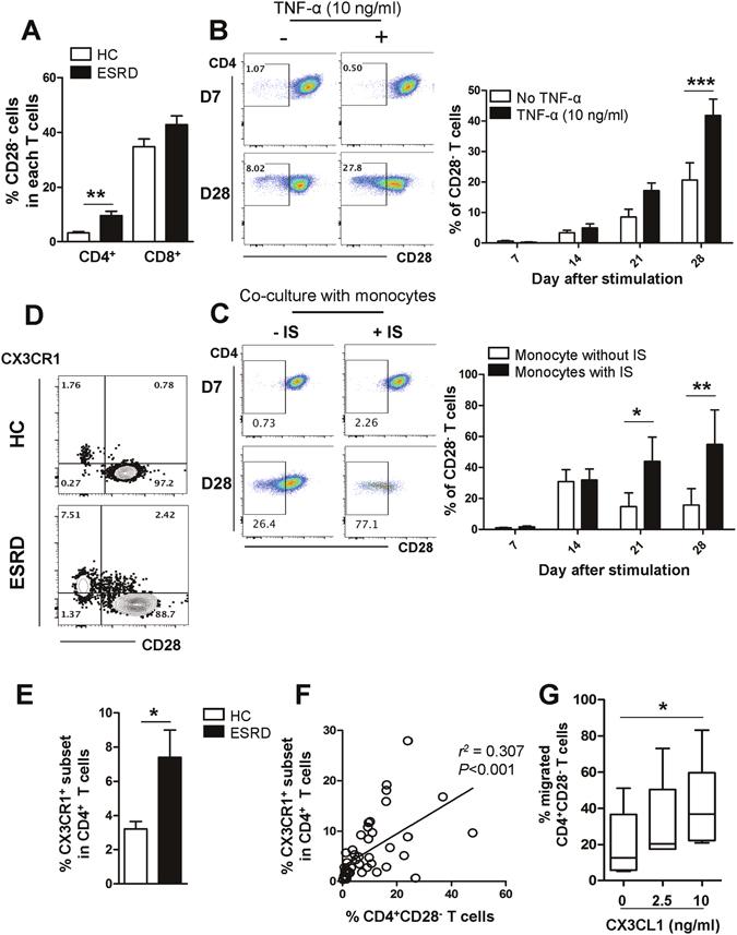
Progressive renal failure causes uremia-related immune dysfunction, which features a chronic inflammatory milieu. Given the central role of end-stage renal disease (ESRD)-related immune dysfunction in the pathogenesis of cardiovascular diseases (CVDs), much attention has been focused on how uremic toxins affect cellular immunity and the mechanisms underlying pathogenesis of atherosclerosis in ESRD patients. Here, we investigated the characteristics of monocytes and CD4 T cells in ESRD patients and the immune responses induced by indoxyl sulfate (IS), a key uremic toxin, in order to explore the pathogenic effects of these cells on vascular endothelial cells. In ESRD patients, monocytes respond to IS through the aryl hydrocarbon receptor (AhR) and consequently produce increased levels of TNF-α. Upon stimulation with TNF-α, human vascular endothelial cells produce copious amounts of CX3CL1, a chemokine ligand of CX3CR1 that is highly expressed on CD4CD28T cells, the predominantly expanded cell type in ESRD patients. A migration assay showed that CD4CD28 T cells were preferentially recruited by CX3CL1. Moreover, activated CD4CD28 T cells exhibited cytotoxic capability allowing for the induction of apoptosis in HUVECs. Our findings suggest that in ESRD, IS-mediated immune dysfunction may cause vascular endothelial cell damage and thus, this toxin plays a pivotal role in the pathogenesis of CVD.

摘要

进行性肾衰竭导致尿毒症相关免疫功能障碍,其特征为慢性炎症环境。鉴于终末期肾病(ESRD)相关免疫功能障碍在心血管疾病(CVD)发病机制中的核心作用,人们非常关注尿毒症毒素如何影响细胞免疫以及 ESRD 患者动脉粥样硬化发病机制的相关机制。在这里,我们研究了 ESRD 患者单核细胞和 CD4 T 细胞的特征,以及硫酸吲哚酚(IS),一种关键的尿毒症毒素,诱导的免疫反应,以探讨这些细胞对血管内皮细胞的致病作用。在 ESRD 患者中,单核细胞通过芳香烃受体(AhR)对 IS 产生反应,从而导致 TNF-α水平升高。在 TNF-α的刺激下,人血管内皮细胞产生大量趋化因子配体 CX3CL1,该配体高度表达于 CD4CD28 T 细胞上,后者是 ESRD 患者中主要扩增的细胞类型。迁移实验表明,CD4CD28 T 细胞被 CX3CL1 优先募集。此外,激活的 CD4CD28 T 细胞表现出细胞毒性能力,从而导致 HUVECs 凋亡。我们的研究结果表明,在 ESRD 中,IS 介导的免疫功能障碍可能导致血管内皮细胞损伤,因此,这种毒素在 CVD 的发病机制中发挥关键作用。

https://cdn.ncbi.nlm.nih.gov/pmc/blobs/6ea4/5465082/0a692d6817b9/41598_2017_3130_Fig1_HTML.jpg

文献AI研究员

20分钟写一篇综述,助力文献阅读效率提升50倍。

立即体验

用中文搜PubMed

大模型驱动的PubMed中文搜索引擎

马上搜索

文档翻译

学术文献翻译模型,支持多种主流文档格式。

立即体验