Institute of Immunology, Zhejiang University School of Medicine, Hangzhou 310058, China.
Program in Molecular and Cellular Biology, Zhejiang University School of Medicine, Hangzhou 310058, China.
Nat Commun. 2017 Jun 9;8:15732. doi: 10.1038/ncomms15732.
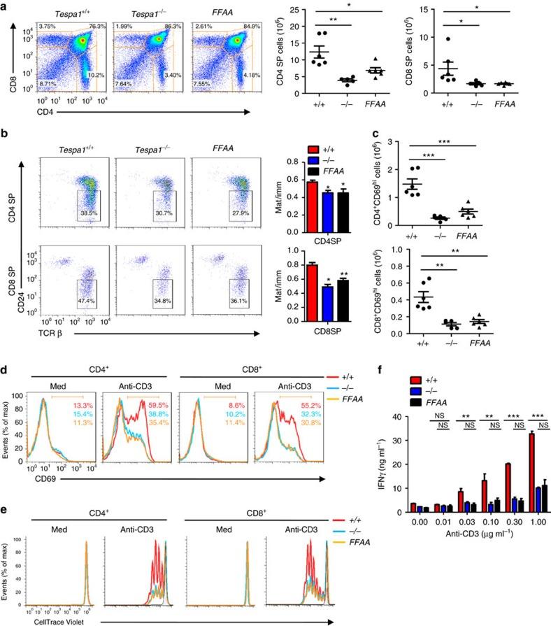
Thymocyte-expressed, positive selection-associated 1 (Tespa1) is important in T cell receptor (TCR)-driven thymocyte development. Downstream of the TCR, Tespa1 is a crucial component of the linker for activation of T cells (LAT) signalosome, facilitating calcium signalling and subsequent MAPK activation. However, it is unknown how Tespa1 elicits calcium signalling. Here, we show that inositol 1,4,5-trisphosphate receptor type 1 (IP3R1) is crucial for Tespa1-optimized, TCR-induced Ca flux and thymocyte development. Upon TCR stimulation, Tespa1 directly interacts with IP3R1 and recruits it to the TCR complex, where IP3R1 is phosphorylated at Y353 by Fyn. This Tespa1-IP3R1 interaction is mediated by the F187 and F188 residues of Tespa1 and the amino-terminus of IP3R1. Tespa1-F187A/F188A mutant mice phenocopy Tespa1-deficient mice with impaired late thymocyte development due to reduced IP3R1 translocation to the TCR-proximal region. Our work elucidates the function of Tespa1 in T cell development and the regulation of TCR-induced Ca signalling through IP3R1.
胸腺细胞表达的阳性选择相关蛋白 1(Tespa1)在 T 细胞受体(TCR)驱动的胸腺细胞发育中很重要。在 TCR 下游,Tespa1 是 T 细胞激活连接蛋白(LAT)信号体的关键组成部分,促进钙信号转导和随后的 MAPK 激活。然而,Tespa1 如何引发钙信号转导尚不清楚。在这里,我们表明肌醇 1,4,5-三磷酸受体 1(IP3R1)对于 Tespa1 优化的 TCR 诱导的 Ca 流和胸腺细胞发育至关重要。在 TCR 刺激后,Tespa1 直接与 IP3R1 相互作用,并将其招募到 TCR 复合物中,在那里 Fyn 将 IP3R1 磷酸化至 Y353。Tespa1-IP3R1 相互作用由 Tespa1 的 F187 和 F188 残基和 IP3R1 的氨基末端介导。Tespa1-F187A/F188A 突变小鼠表型类似于 Tespa1 缺陷型小鼠,由于 IP3R1 向 TCR 近端区域的转位减少,晚期胸腺细胞发育受损。我们的工作阐明了 Tespa1 在 T 细胞发育中的功能以及通过 IP3R1 调节 TCR 诱导的 Ca 信号转导。