• 文献检索
  • 文档翻译
  • 深度研究
  • 学术资讯
  • Suppr Zotero 插件Zotero 插件
  • 邀请有礼
  • 套餐&价格
  • 历史记录
应用&插件
Suppr Zotero 插件Zotero 插件浏览器插件Mac 客户端Windows 客户端微信小程序
定价
高级版会员购买积分包购买API积分包
服务
文献检索文档翻译深度研究API 文档MCP 服务
关于我们
关于 Suppr公司介绍联系我们用户协议隐私条款
关注我们

Suppr 超能文献

核心技术专利:CN118964589B侵权必究
粤ICP备2023148730 号-1Suppr @ 2026

文献检索

告别复杂PubMed语法,用中文像聊天一样搜索,搜遍4000万医学文献。AI智能推荐,让科研检索更轻松。

立即免费搜索

文件翻译

保留排版,准确专业,支持PDF/Word/PPT等文件格式,支持 12+语言互译。

免费翻译文档

深度研究

AI帮你快速写综述,25分钟生成高质量综述,智能提取关键信息,辅助科研写作。

立即免费体验

改善苏格兰的初级医疗与二级医疗衔接:对一项教育综合干预措施对临床医生影响的质性探索

Improving the primary-secondary care interface in Scotland: a qualitative exploration of impact on clinicians of an educational complex intervention.

作者信息

Sampson Rod, MacVicar Ronald, Wilson Philip

机构信息

General Practitioner, Cairn Medical Practice, Inverness, Scotland.

Postgraduate Dean, NHS Education for Scotland, North of Scotland Region, Scotland.

出版信息

BMJ Open. 2017 Jun 26;7(6):e016593. doi: 10.1136/bmjopen-2017-016593.

DOI:10.1136/bmjopen-2017-016593
PMID:28652293
原文链接:https://pmc.ncbi.nlm.nih.gov/articles/PMC5541474/
Abstract

OBJECTIVES

To determine the impact on clinicians and any consequent influence on patient care of taking part in the bespoke interface-focused educational intervention.

DESIGN

Qualitative design.

SETTING

Primary and secondary care centres in NHS Highland health board area, Scotland.

PARTICIPANTS

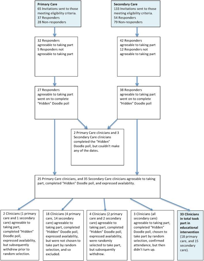
33 urban-based clinicians (18 general practitioners and 15 hospital specialists) in NHS Highland, Scotland.

INTERVENTION

An interface-focused educational intervention was carried out in primary and secondary care centres in NHS Highland health board area, Scotland. Eligible clinicians were invited to take part in the intervention which involved facilitated small group work, and use of a bespoke educational module. Subsequent one-to-one interviews explored the impact of the intervention. A standard thematic analysis was used, comprising an iterative process based on grounded theory.

RESULTS

Key themes that emerged included fresh insights (in relation to those individuals and processes across the interface), adoption of new behaviours (eg, being more empowered to directly contact a colleague, taking steps to reduce the others workload and changes in professional approach) and changes in terms of communication (including a desire to communicate more effectively, with use of different modes and methods).

CONCLUSION

The study highlighted key areas that may serve as useful outcomes for a large-scale randomised trial. Addressing issues identified in the study may help to improve interface relationships and benefit patient care.

摘要

目的

确定参与以定制界面为重点的教育干预对临床医生的影响以及对患者护理的任何后续影响。

设计

定性设计。

地点

苏格兰高地国民保健服务局(NHS Highland)健康委员会区域的初级和二级护理中心。

参与者

苏格兰高地国民保健服务局的33名城市临床医生(18名全科医生和15名医院专科医生)。

干预措施

在苏格兰高地国民保健服务局健康委员会区域的初级和二级护理中心开展了以界面为重点的教育干预。符合条件的临床医生被邀请参与干预,干预包括小组讨论以及使用定制的教育模块。随后的一对一访谈探讨了干预的影响。采用了标准的主题分析,包括基于扎根理论的迭代过程。

结果

出现的关键主题包括新见解(与界面上的人员和流程相关)、采用新行为(例如,更有信心直接联系同事、采取措施减轻他人工作量以及专业方法的改变)以及沟通方面的变化(包括希望使用不同方式和方法进行更有效沟通)。

结论

该研究突出了可能对大规模随机试验有用的关键领域。解决研究中发现的问题可能有助于改善界面关系并使患者护理受益。

https://cdn.ncbi.nlm.nih.gov/pmc/blobs/d3ba/5541474/4117b81604fc/bmjopen-2017-016593f02.jpg
https://cdn.ncbi.nlm.nih.gov/pmc/blobs/d3ba/5541474/e6d78e67df97/bmjopen-2017-016593f01.jpg
https://cdn.ncbi.nlm.nih.gov/pmc/blobs/d3ba/5541474/4117b81604fc/bmjopen-2017-016593f02.jpg
https://cdn.ncbi.nlm.nih.gov/pmc/blobs/d3ba/5541474/e6d78e67df97/bmjopen-2017-016593f01.jpg
https://cdn.ncbi.nlm.nih.gov/pmc/blobs/d3ba/5541474/4117b81604fc/bmjopen-2017-016593f02.jpg

相似文献

1
Improving the primary-secondary care interface in Scotland: a qualitative exploration of impact on clinicians of an educational complex intervention.改善苏格兰的初级医疗与二级医疗衔接:对一项教育综合干预措施对临床医生影响的质性探索
BMJ Open. 2017 Jun 26;7(6):e016593. doi: 10.1136/bmjopen-2017-016593.
2
The relationship between GPs and hospital consultants and the implications for patient care: a qualitative study.全科医生与医院顾问之间的关系及其对患者护理的影响:一项定性研究。
BMC Fam Pract. 2016 Apr 14;17:45. doi: 10.1186/s12875-016-0442-y.
3
Email communication at the medical primary-secondary care interface: a qualitative exploration.基层医疗与二级医疗衔接中的电子邮件沟通:一项质性探索
Br J Gen Pract. 2016 Jul;66(648):e467-73. doi: 10.3399/bjgp16X685273. Epub 2016 May 9.
4
Development of an interface-focused educational complex intervention.以界面为重点的教育综合干预措施的开发。
Educ Prim Care. 2017 Sep;28(5):265-273. doi: 10.1080/14739879.2017.1309690. Epub 2017 Apr 10.
5
GP and pharmacist inter-professional learning - a grounded theory study.全科医生与药剂师的跨专业学习——一项扎根理论研究
Educ Prim Care. 2016 May;27(3):188-95. doi: 10.1080/14739879.2016.1163645. Epub 2016 Mar 29.
6
Point-of-care C reactive protein for the diagnosis of lower respiratory tract infection in NHS primary care: a qualitative study of barriers and facilitators to adoption.英国国家医疗服务体系基层医疗中用于诊断下呼吸道感染的即时检测C反应蛋白:一项关于采用障碍与促进因素的定性研究
BMJ Open. 2016 Mar 3;6(3):e009959. doi: 10.1136/bmjopen-2015-009959.
7
Health professionals, implementation and outcomes: reflections on a complex intervention to improve breastfeeding rates in primary care.卫生专业人员、实施情况与成果:对一项旨在提高初级保健中母乳喂养率的复杂干预措施的思考
Fam Pract. 2007 Feb;24(1):84-91. doi: 10.1093/fampra/cml061. Epub 2006 Dec 7.
8
Factors affecting the shift towards a 'primary care-led' NHS: a qualitative study. National Health Service.影响向“初级保健主导”的英国国民医疗服务体系转变的因素:一项定性研究。英国国民医疗服务体系
Br J Gen Pract. 2002 Nov;52(484):895-900.
9
NHS Scotland's community GP fellowship - a qualitative study of the first year.苏格兰国民保健服务体系的社区全科医生奖学金项目——对第一年情况的定性研究
Educ Prim Care. 2018 Nov;29(6):336-342. doi: 10.1080/14739879.2018.1516518. Epub 2018 Sep 13.
10
The effectiveness of internet-based e-learning on clinician behavior and patient outcomes: a systematic review protocol.基于互联网的电子学习对临床医生行为和患者结局的有效性:一项系统评价方案。
JBI Database System Rev Implement Rep. 2015 Jan;13(1):52-64. doi: 10.11124/jbisrir-2015-1919.

引用本文的文献

1
Strategies that facilitate the delivery of exceptionally good patient care in general practice: a qualitative study with patients and primary care professionals.在全科医疗中促进提供优质患者护理的策略:一项针对患者和基层医疗专业人员的定性研究
BMC Prim Care. 2024 Apr 27;25(1):141. doi: 10.1186/s12875-024-02352-1.
2
Interaction at the primary-secondary care interface: Patients' and physicians' perceptions of teleconsultations.基层医疗与二级医疗衔接界面的互动:患者与医生对远程会诊的看法。
Digit Health. 2022 Nov 28;8:20552076221133698. doi: 10.1177/20552076221133698. eCollection 2022 Jan-Dec.
3
Learning from the GP-consultant exchange scheme: a qualitative evaluation.

本文引用的文献

1
Development of an interface-focused educational complex intervention.以界面为重点的教育综合干预措施的开发。
Educ Prim Care. 2017 Sep;28(5):265-273. doi: 10.1080/14739879.2017.1309690. Epub 2017 Apr 10.
2
Email communication at the medical primary-secondary care interface: a qualitative exploration.基层医疗与二级医疗衔接中的电子邮件沟通:一项质性探索
Br J Gen Pract. 2016 Jul;66(648):e467-73. doi: 10.3399/bjgp16X685273. Epub 2016 May 9.
3
The relationship between GPs and hospital consultants and the implications for patient care: a qualitative study.
从全科医生-顾问交流计划中学习:一项定性评估。
MedEdPublish (2016). 2022 Jul 11;12:51. doi: 10.12688/mep.17542.1. eCollection 2022.
4
Designing the learning of intraprofessional collaboration among medical residents.设计医学住院医师之间的专业协作学习。
Med Educ. 2022 Oct;56(10):1017-1031. doi: 10.1111/medu.14868. Epub 2022 Jul 24.
全科医生与医院顾问之间的关系及其对患者护理的影响:一项定性研究。
BMC Fam Pract. 2016 Apr 14;17:45. doi: 10.1186/s12875-016-0442-y.
4
Patients' perspectives on the medical primary-secondary care interface: systematic review and synthesis of qualitative research.患者对医疗初级保健与二级保健衔接的看法:定性研究的系统评价与综合分析
BMJ Open. 2015 Oct 15;5(10):e008708. doi: 10.1136/bmjopen-2015-008708.
5
Research impact in the community-based health sciences: an analysis of 162 case studies from the 2014 UK Research Excellence Framework.社区健康科学中的研究影响力:对2014年英国卓越研究框架中162个案例研究的分析
BMC Med. 2015 Sep 21;13:232. doi: 10.1186/s12916-015-0467-4.
6
E-mail communication in the management of gastroenterology patients: a review.电子邮件在胃肠病患者管理中的应用:综述。
Can J Gastroenterol Hepatol. 2014 Mar;28(3):161-5. doi: 10.1155/2014/764538.
7
Bridging the ivory towers and the swampy lowlands; increasing the impact of health services research on quality improvement.弥合象牙塔与低地沼泽之间的差距;提高卫生服务研究对质量改进的影响。
Int J Qual Health Care. 2014 Feb;26(1):1-5. doi: 10.1093/intqhc/mzt076. Epub 2013 Oct 17.
8
Interprofessional education: effects on professional practice and healthcare outcomes (update).跨专业教育:对专业实践和医疗保健结果的影响(更新版)
Cochrane Database Syst Rev. 2013 Mar 28;2013(3):CD002213. doi: 10.1002/14651858.CD002213.pub3.
9
Teleconsultation improves primary care clinicians' confidence about caring for HIV.远程问诊提高了初级保健临床医生护理 HIV 患者的信心。
J Gen Intern Med. 2013 Jun;28(6):793-800. doi: 10.1007/s11606-013-2332-5. Epub 2013 Feb 1.
10
Interprofessional education: a review of context, learning and the research agenda.跨专业教育:背景、学习与研究议程综述。
Med Educ. 2012 Jan;46(1):58-70. doi: 10.1111/j.1365-2923.2011.04143.x.