• 文献检索
  • 文档翻译
  • 深度研究
  • 学术资讯
  • Suppr Zotero 插件Zotero 插件
  • 邀请有礼
  • 套餐&价格
  • 历史记录
应用&插件
Suppr Zotero 插件Zotero 插件浏览器插件Mac 客户端Windows 客户端微信小程序
定价
高级版会员购买积分包购买API积分包
服务
文献检索文档翻译深度研究API 文档MCP 服务
关于我们
关于 Suppr公司介绍联系我们用户协议隐私条款
关注我们

Suppr 超能文献

核心技术专利:CN118964589B侵权必究
粤ICP备2023148730 号-1Suppr @ 2026

文献检索

告别复杂PubMed语法,用中文像聊天一样搜索,搜遍4000万医学文献。AI智能推荐,让科研检索更轻松。

立即免费搜索

文件翻译

保留排版,准确专业,支持PDF/Word/PPT等文件格式,支持 12+语言互译。

免费翻译文档

深度研究

AI帮你快速写综述,25分钟生成高质量综述,智能提取关键信息,辅助科研写作。

立即免费体验

一种用于研究人类药物代谢的新型缺失小鼠P450氧化还原酶的人源化小鼠。

A novel humanized mouse lacking murine P450 oxidoreductase for studying human drug metabolism.

作者信息

Barzi Mercedes, Pankowicz Francis P, Zorman Barry, Liu Xing, Legras Xavier, Yang Diane, Borowiak Malgorzata, Bissig-Choisat Beatrice, Sumazin Pavel, Li Feng, Bissig Karl-Dimiter

机构信息

Center for Cell and Gene Therapy, Stem Cells and Regenerative Medicine Center, Baylor College of Medicine, Houston, TX-77030, USA.

Graduate Program, Department of Molecular and Cellular Biology, Baylor College of Medicine, Houston, TX-77030, USA.

出版信息

Nat Commun. 2017 Jun 28;8(1):39. doi: 10.1038/s41467-017-00049-x.

DOI:10.1038/s41467-017-00049-x
PMID:28659616
原文链接:https://pmc.ncbi.nlm.nih.gov/articles/PMC5489481/
Abstract

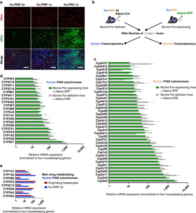
Only one out of 10 drugs in development passes clinical trials. Many fail because experimental animal models poorly predict human xenobiotic metabolism. Human liver chimeric mice are a step forward in this regard, as the human hepatocytes in chimeric livers generate human metabolites, but the remaining murine hepatocytes contain an expanded set of P450 cytochromes that form the major class of drug-metabolizing enzymes. We therefore generated a conditional knock-out of the NADPH-P450 oxidoreductase (Por) gene combined with Il2rg /Rag2 /Fah (PIRF) mice. Here we show that homozygous PIRF mouse livers are readily repopulated with human hepatocytes, and when the murine Por gene is deleted (<5%), they predominantly use human cytochrome metabolism. When given the anticancer drug gefitinib or the retroviral drug atazanavir, the Por-deleted humanized PIRF mice develop higher levels of the major human metabolites than current models. Humanized, murine Por-deficient PIRF mice can thus predict human drug metabolism and should be useful for preclinical drug development.Human liver chimeric mice are increasingly used for drug testing in preclinical development, but express residual murine p450 cytochromes. Here the authors generate mice lacking the Por gene in the liver, and show that human cytochrome metabolism is used following repopulation with human hepatocytes.

摘要

在研发的药物中,只有十分之一能够通过临床试验。许多药物研发失败是因为实验动物模型难以准确预测人体对外源生物的代谢情况。在这方面,人肝嵌合小鼠向前迈进了一步,因为嵌合肝脏中的人肝细胞能够产生人体代谢物,但剩余的小鼠肝细胞含有一组扩展的细胞色素P450,它们构成了主要的药物代谢酶类别。因此,我们构建了一种NADPH - P450氧化还原酶(Por)基因条件性敲除的Il2rg−/Rag2−/Fah−(PIRF)小鼠。我们在此表明,纯合PIRF小鼠的肝脏很容易被人肝细胞重新填充,当小鼠Por基因被敲除(<5%)时,它们主要利用人细胞色素进行代谢。给予抗癌药物吉非替尼或逆转录病毒药物阿扎那韦时,Por基因缺失的人源化PIRF小鼠产生的主要人体代谢物水平高于当前模型。因此,人源化、小鼠Por基因缺陷的PIRF小鼠能够预测人体药物代谢,应该对临床前药物研发有用。人肝嵌合小鼠在临床前研发中越来越多地用于药物测试,但会表达残留的小鼠细胞色素P450。本文作者构建了肝脏中缺乏Por基因的小鼠,并表明在用人肝细胞重新填充后会利用人细胞色素进行代谢。

https://cdn.ncbi.nlm.nih.gov/pmc/blobs/f76b/5489481/caa7056f4ede/41467_2017_49_Fig4_HTML.jpg
https://cdn.ncbi.nlm.nih.gov/pmc/blobs/f76b/5489481/a6c1abbc588f/41467_2017_49_Fig1_HTML.jpg
https://cdn.ncbi.nlm.nih.gov/pmc/blobs/f76b/5489481/d45028c48219/41467_2017_49_Fig2_HTML.jpg
https://cdn.ncbi.nlm.nih.gov/pmc/blobs/f76b/5489481/c6c6187e9542/41467_2017_49_Fig3_HTML.jpg
https://cdn.ncbi.nlm.nih.gov/pmc/blobs/f76b/5489481/caa7056f4ede/41467_2017_49_Fig4_HTML.jpg
https://cdn.ncbi.nlm.nih.gov/pmc/blobs/f76b/5489481/a6c1abbc588f/41467_2017_49_Fig1_HTML.jpg
https://cdn.ncbi.nlm.nih.gov/pmc/blobs/f76b/5489481/d45028c48219/41467_2017_49_Fig2_HTML.jpg
https://cdn.ncbi.nlm.nih.gov/pmc/blobs/f76b/5489481/c6c6187e9542/41467_2017_49_Fig3_HTML.jpg
https://cdn.ncbi.nlm.nih.gov/pmc/blobs/f76b/5489481/caa7056f4ede/41467_2017_49_Fig4_HTML.jpg

相似文献

1
A novel humanized mouse lacking murine P450 oxidoreductase for studying human drug metabolism.一种用于研究人类药物代谢的新型缺失小鼠P450氧化还原酶的人源化小鼠。
Nat Commun. 2017 Jun 28;8(1):39. doi: 10.1038/s41467-017-00049-x.
2
Chimeric mice with humanized liver.具有人源化肝脏的嵌合小鼠。
Toxicology. 2008 Apr 3;246(1):9-17. doi: 10.1016/j.tox.2007.11.012. Epub 2007 Nov 22.
3
Humanized liver TK-NOG mice with functional deletion of hepatic murine cytochrome P450s as a model for studying human drug metabolism.具有功能性肝内鼠细胞色素 P450 缺失的人源化 TK-NOG 小鼠作为研究人类药物代谢的模型。
Sci Rep. 2022 Sep 1;12(1):14907. doi: 10.1038/s41598-022-19242-0.
4
Expression of human cytochromes P450 in chimeric mice with humanized liver.人细胞色素P450在具有人源化肝脏的嵌合小鼠中的表达。
Drug Metab Dispos. 2004 Dec;32(12):1402-10. doi: 10.1124/dmd.104.001347. Epub 2004 Sep 21.
5
Development of Murine Cyp3a Knockout Chimeric Mice with Humanized Liver.具有人源化肝脏的小鼠Cyp3a基因敲除嵌合小鼠的研制
Drug Metab Dispos. 2015 Aug;43(8):1208-17. doi: 10.1124/dmd.115.063479. Epub 2015 May 15.
6
Role of hepatic cytochromes P450 in bioactivation of the anticancer drug ellipticine: studies with the hepatic NADPH:cytochrome P450 reductase null mouse.肝细胞色素P450在抗癌药物椭圆玫瑰树碱生物活化中的作用:对肝脏NADPH:细胞色素P450还原酶缺失小鼠的研究
Toxicol Appl Pharmacol. 2008 Feb 1;226(3):318-27. doi: 10.1016/j.taap.2007.09.017. Epub 2007 Sep 26.
7
Prediction of in vivo hepatic clearance and half-life of drug candidates in human using chimeric mice with humanized liver.利用人源化肝脏嵌合小鼠预测候选药物在人体内的体内肝清除率和半衰期。
Drug Metab Dispos. 2012 Feb;40(2):322-8. doi: 10.1124/dmd.111.040923. Epub 2011 Nov 2.
8
Current status of prediction of drug disposition and toxicity in humans using chimeric mice with humanized liver.使用人源化肝脏嵌合小鼠预测人类药物处置和毒性的现状
Xenobiotica. 2014 Jan;44(2):123-34. doi: 10.3109/00498254.2013.868062. Epub 2013 Dec 13.
9
Expression and functional activity of cytochrome P450 enzymes in human hepatocytes with sustainable reproducibility for in vitro phenotyping studies.细胞色素P450酶在人肝细胞中的表达及功能活性,具有可持续的可重复性,用于体外表型研究。
Adv Pharmacol. 2022;95:285-305. doi: 10.1016/bs.apha.2022.05.009. Epub 2022 Jun 30.
10
Near completely humanized liver in mice shows human-type metabolic responses to drugs.小鼠体内近乎完全人源化的肝脏对药物呈现出人类类型的代谢反应。
Am J Pathol. 2004 Sep;165(3):901-12. doi: 10.1016/S0002-9440(10)63352-4.

引用本文的文献

1
High-potency MyoAAV capsids enhanced skeletal muscle correction in a mouse model of GSD IIIa.高效力的肌腺相关病毒衣壳在糖原贮积病IIIa型小鼠模型中增强了骨骼肌矫正。
Mol Ther Methods Clin Dev. 2025 Aug 18;33(3):101567. doi: 10.1016/j.omtm.2025.101567. eCollection 2025 Sep 11.
2
Mechanisms of drug induced liver injury.药物性肝损伤的机制
Cell Mol Life Sci. 2025 May 26;82(1):213. doi: 10.1007/s00018-025-05744-3.
3
A humanized mouse model for adeno-associated viral gene therapy.腺相关病毒基因治疗的人源化小鼠模型。

本文引用的文献

1
Murine Cyp3a knockout chimeric mice with humanized liver: prediction of the metabolic profile of nefazodone in humans.具有人源化肝脏的小鼠Cyp3a基因敲除嵌合体小鼠:奈法唑酮在人体内代谢特征的预测。
Biopharm Drug Dispos. 2016 Jan;37(1):3-14. doi: 10.1002/bdd.1990.
2
Metabolomics reveals the formation of aldehydes and iminium in gefitinib metabolism.代谢组学揭示了吉非替尼代谢中醛类和亚胺的形成。
Biochem Pharmacol. 2015 Sep 1;97(1):111-21. doi: 10.1016/j.bcp.2015.07.010. Epub 2015 Jul 23.
3
Development and rescue of human familial hypercholesterolaemia in a xenograft mouse model.
Nat Commun. 2024 Mar 4;15(1):1955. doi: 10.1038/s41467-024-46017-0.
4
Cyp3A4 *1G polymorphism is associated with alcohol drinking: A 5-year retrospective single centered population-based study in China.CYP3A4*1G 多态性与饮酒有关:中国一项为期 5 年的回顾性单中心基于人群的研究。
PLoS One. 2023 Dec 20;18(12):e0295184. doi: 10.1371/journal.pone.0295184. eCollection 2023.
5
Emerging and potential use of CRISPR in human liver disease.CRISPR在人类肝脏疾病中的新兴及潜在应用。
Hepatology. 2023 Aug 22. doi: 10.1097/HEP.0000000000000578.
6
Rescue of glutaric aciduria type I in mice by liver-directed therapies.肝靶向治疗对 I 型戊二酸血症的挽救作用。
Sci Transl Med. 2023 Apr 19;15(692):eadf4086. doi: 10.1126/scitranslmed.adf4086.
7
Humanized liver TK-NOG mice with functional deletion of hepatic murine cytochrome P450s as a model for studying human drug metabolism.具有功能性肝内鼠细胞色素 P450 缺失的人源化 TK-NOG 小鼠作为研究人类药物代谢的模型。
Sci Rep. 2022 Sep 1;12(1):14907. doi: 10.1038/s41598-022-19242-0.
8
Preclinical models of idiosyncratic drug-induced liver injury (iDILI): Moving towards prediction.特异质性药物性肝损伤(iDILI)的临床前模型:迈向预测
Acta Pharm Sin B. 2021 Dec;11(12):3685-3726. doi: 10.1016/j.apsb.2021.11.013. Epub 2021 Nov 18.
9
Liver-humanized mice: A translational strategy to study metabolic disorders.肝人源化小鼠:一种用于研究代谢紊乱的转化策略。
J Cell Physiol. 2022 Jan;237(1):489-506. doi: 10.1002/jcp.30610. Epub 2021 Oct 18.
10
A human liver chimeric mouse model for non-alcoholic fatty liver disease.一种用于非酒精性脂肪性肝病的人肝嵌合小鼠模型。
JHEP Rep. 2021 Mar 21;3(3):100281. doi: 10.1016/j.jhepr.2021.100281. eCollection 2021 Jun.
人源化小鼠模型中家族性高胆固醇血症的建立与挽救
Nat Commun. 2015 Jun 17;6:7339. doi: 10.1038/ncomms8339.
4
Development of Murine Cyp3a Knockout Chimeric Mice with Humanized Liver.具有人源化肝脏的小鼠Cyp3a基因敲除嵌合小鼠的研制
Drug Metab Dispos. 2015 Aug;43(8):1208-17. doi: 10.1124/dmd.115.063479. Epub 2015 May 15.
5
COSMID: A Web-based Tool for Identifying and Validating CRISPR/Cas Off-target Sites.COSMID:一种用于识别和验证CRISPR/Cas脱靶位点的基于网络的工具。
Mol Ther Nucleic Acids. 2014 Dec 2;3(12):e214. doi: 10.1038/mtna.2014.64.
6
Fialuridine induces acute liver failure in chimeric TK-NOG mice: a model for detecting hepatic drug toxicity prior to human testing.法昔洛韦诱导嵌合 TK-NOG 小鼠发生急性肝衰竭:在人体试验前检测肝脏药物毒性的模型。
PLoS Med. 2014 Apr 15;11(4):e1001628. doi: 10.1371/journal.pmed.1001628. eCollection 2014 Apr.
7
Application of chimeric mice with humanized liver for study of human-specific drug metabolism.用人源化肝脏嵌合小鼠研究人类特异性药物代谢
Drug Metab Dispos. 2014 Jun;42(6):1055-65. doi: 10.1124/dmd.114.056978. Epub 2014 Apr 3.
8
Troglitazone metabolism and transporter effects in chimeric mice: a comparison between chimeric humanized and chimeric murinized FRG mice.曲格列酮在嵌合小鼠中的代谢及转运体效应:人源化嵌合小鼠与鼠源化FRG嵌合小鼠的比较
Xenobiotica. 2014 Jan;44(2):186-95. doi: 10.3109/00498254.2013.879237. Epub 2014 Jan 13.
9
Human housekeeping genes, revisited.人类管家基因,再探。
Trends Genet. 2013 Oct;29(10):569-74. doi: 10.1016/j.tig.2013.05.010. Epub 2013 Jun 27.
10
Prediction of human metabolism of the sedative-hypnotic zaleplon using chimeric mice transplanted with human hepatocytes.利用移植人肝细胞的嵌合小鼠预测镇静催眠药扎来普隆的人体代谢情况。
Xenobiotica. 2013 Nov;43(11):956-62. doi: 10.3109/00498254.2013.788232. Epub 2013 May 8.