Suppr超能文献

高糖高渗溶液诱导人腹膜间皮细胞死亡涉及钙和钠离子以及氧化应激,PKC/NOX2和PI3K/Akt信号通路参与其中。

Human Peritoneal Mesothelial Cell Death Induced by High-Glucose Hypertonic Solution Involves Ca and Na Ions and Oxidative Stress with the Participation of PKC/NOX2 and PI3K/Akt Pathways.

作者信息

Simon Felipe, Tapia Pablo, Armisen Ricardo, Echeverria Cesar, Gatica Sebastian, Vallejos Alejandro, Pacheco Alejandro, Sanhueza Maria E, Alvo Miriam, Segovia Erico, Torres Rubén

机构信息

Departamento de Ciencias Biologicas, Facultad de Ciencias Biologicas and Facultad de Medicina, Universidad Andres BelloSantiago, Chile.

Millennium Institute on Immunology and ImmunotherapySantiago, Chile.

出版信息

Front Physiol. 2017 Jun 13;8:379. doi: 10.3389/fphys.2017.00379. eCollection 2017.

Abstract

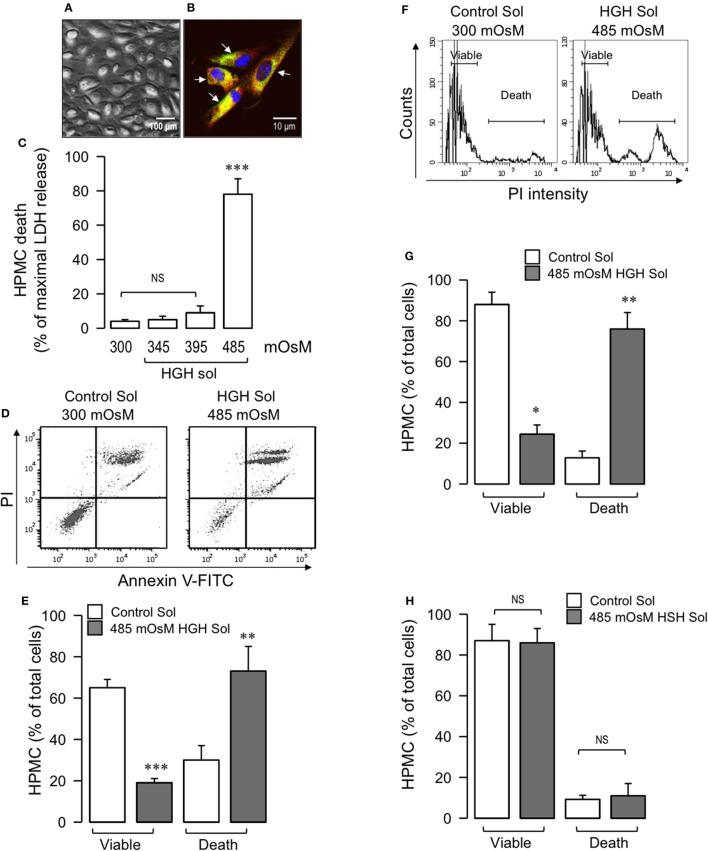
Chronic peritoneal dialysis (PD) therapy is equally efficient as hemodialysis while providing greater patient comfort and mobility. Therefore, PD is the treatment of choice for several types of renal patients. During PD, a high-glucose hyperosmotic (HGH) solution is administered into the peritoneal cavity to generate an osmotic gradient that promotes water and solutes transport from peritoneal blood to the dialysis solution. Unfortunately, PD has been associated with a loss of peritoneal viability and function through the generation of a severe inflammatory state that induces human peritoneal mesothelial cell (HPMC) death. Despite this deleterious effect, the precise molecular mechanism of HPMC death as induced by HGH solutions is far from being understood. Therefore, the aim of this study was to explore the pathways involved in HGH solution-induced HPMC death. HGH-induced HPMC death included influxes of intracellular Ca and Na. Furthermore, HGH-induced HPMC death was inhibited by antioxidant and reducing agents. In line with this, HPMC death was induced solely by increased oxidative stress. In addition to this, the cPKC/NOX2 and PI3K/Akt intracellular signaling pathways also participated in HGH-induced HPMC death. The participation of PI3K/Akt intracellular is in agreement with previously shown in rat PMC apoptosis. These findings contribute toward fully elucidating the underlying molecular mechanism mediating peritoneal mesothelial cell death induced by high-glucose solutions during peritoneal dialysis.

摘要

慢性腹膜透析(PD)治疗与血液透析同样有效,同时能为患者提供更高的舒适度和更好的行动能力。因此,PD是几种肾病患者的首选治疗方法。在PD过程中,高糖高渗(HGH)溶液被注入腹腔,以产生促进水和溶质从腹膜血液向透析液转运的渗透梯度。不幸的是,PD与腹膜活力和功能丧失有关,这是通过产生严重炎症状态诱导人腹膜间皮细胞(HPMC)死亡所致。尽管有这种有害影响,但HGH溶液诱导HPMC死亡的确切分子机制仍远未明确。因此,本研究的目的是探索HGH溶液诱导HPMC死亡所涉及的途径。HGH诱导的HPMC死亡包括细胞内钙和钠的流入。此外,抗氧化剂和还原剂可抑制HGH诱导的HPMC死亡。与此一致的是,仅氧化应激增加就可诱导HPMC死亡。除此之外,cPKC/NOX2和PI3K/Akt细胞内信号通路也参与了HGH诱导的HPMC死亡。PI3K/Akt细胞内信号通路的参与与先前在大鼠PMC凋亡中的研究结果一致。这些发现有助于全面阐明腹膜透析期间高糖溶液介导腹膜间皮细胞死亡的潜在分子机制。

https://cdn.ncbi.nlm.nih.gov/pmc/blobs/e505/5468383/bcb95706aee9/fphys-08-00379-g0001.jpg

文献AI研究员

20分钟写一篇综述,助力文献阅读效率提升50倍。

立即体验

用中文搜PubMed

大模型驱动的PubMed中文搜索引擎

马上搜索

文档翻译

学术文献翻译模型,支持多种主流文档格式。

立即体验