Department of Cardiovascular Surgery, First Affiliated Hospital & Institute for Cardiovascular Science, Soochow University, Suzhou, Jiangsu, China.
Department of Cardiovascular Surgery, First Affiliated Hospital & Institute for Cardiovascular Science, Soochow University, Suzhou, Jiangsu, China; Department of Cardio-Thoracic Surgery, Jingjiang People's Hospital, Jingjiang, Jiangsu, China.
EBioMedicine. 2017 Jul;21:197-205. doi: 10.1016/j.ebiom.2017.06.022. Epub 2017 Jun 22.
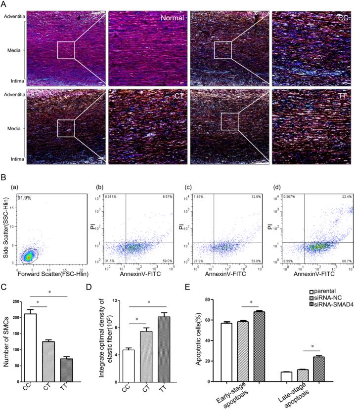
Recent studies indicate important roles for SMAD4 in SMCs proliferation, extracellular matrix maintenance, and blood vessel remodeling. However, the genetic effects of SMAD4 in the pathogenesis of thoracic aortic aneurysm and dissection (TAAD) are still largely unknown. Here we identified a functional variant of SMAD4 which might be involved in the pathological progression of TAAD. Five tagging SNPs of SMAD4 were genotyped in 202 TAAD cases and 400 controls using MALDI-TOF. rs12455792 CT or TT variant genotypes was associated with an significantly elevated TAAD risk (adjusted OR=1.58, 95%CI=1.09-2.30) under a dominant genetic model. It was located in the 5'UTR and predicted to influence transcription activity and RNA folding of SMAD4. In luciferase reporter assay, rs12455792 T allele markedly decreased luciferase activities. Accordingly, SMAD4 expression in tissues was lower in patients with CT or TT genotypes, compared with CC. Movat's pentachrome showed that rs12455792 T allele enhanced SMCs loss and fibers accumulation. With angiotensin II induction, rate of Apoptotic SMCs was significantly higher while SMAD4 silenced. Moreover, rs12455792 T allele also increased Versican degradation via ADAMTS-4. In conclusion, this variant might promote SMCs apoptosis and proteoglycans degradation, and further facilitate the progress of TAAD. Our findings identified rs12455792 as a predictor for progression of vascular media pathological changes related thoracic aortic disorders.
最近的研究表明 SMAD4 在 SMC 增殖、细胞外基质维持和血管重塑中起重要作用。然而,SMAD4 在胸主动脉瘤和夹层 (TAAD) 发病机制中的遗传作用在很大程度上尚不清楚。在这里,我们鉴定了一个功能性 SMAD4 变体,它可能参与 TAAD 的病理进展。使用 MALDI-TOF 在 202 例 TAAD 病例和 400 例对照中对 SMAD4 的 5 个标记 SNP 进行了基因分型。在显性遗传模型下,rs12455792 CT 或 TT 变体基因型与 TAAD 风险显著升高相关(调整后的 OR=1.58,95%CI=1.09-2.30)。它位于 5'UTR 中,预测会影响 SMAD4 的转录活性和 RNA 折叠。在荧光素酶报告基因实验中,rs12455792 T 等位基因显著降低了荧光素酶活性。因此,与 CC 相比,CT 或 TT 基因型患者的组织中 SMAD4 表达水平较低。Movat 五重染色显示 rs12455792 T 等位基因增强了 SMCs 的丢失和纤维的积累。用血管紧张素 II 诱导时,沉默 SMAD4 的情况下,凋亡 SMCs 的比率明显更高。此外,rs12455792 T 等位基因还通过 ADAMTS-4 增加 Versican 降解。总之,该变体可能通过促进 SMCs 凋亡和蛋白聚糖降解,进一步促进 TAAD 的进展。我们的研究结果确定 rs12455792 是与胸主动脉病变相关的血管中膜病理变化进展的预测因子。